LogoMasst Docs

YouTube

🏗️ YouTube processes over 500 hours of video uploads per minute and serves 2+ billion logged-in users monthly. This document outlines the comprehensive architecture that enables YouTube to deliver video content at massive scale with sub-second search latency.

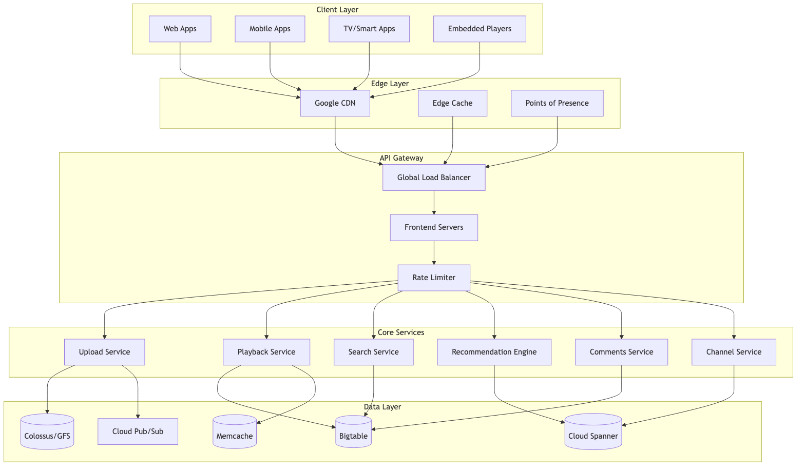
High-Level Architecture

Core Components

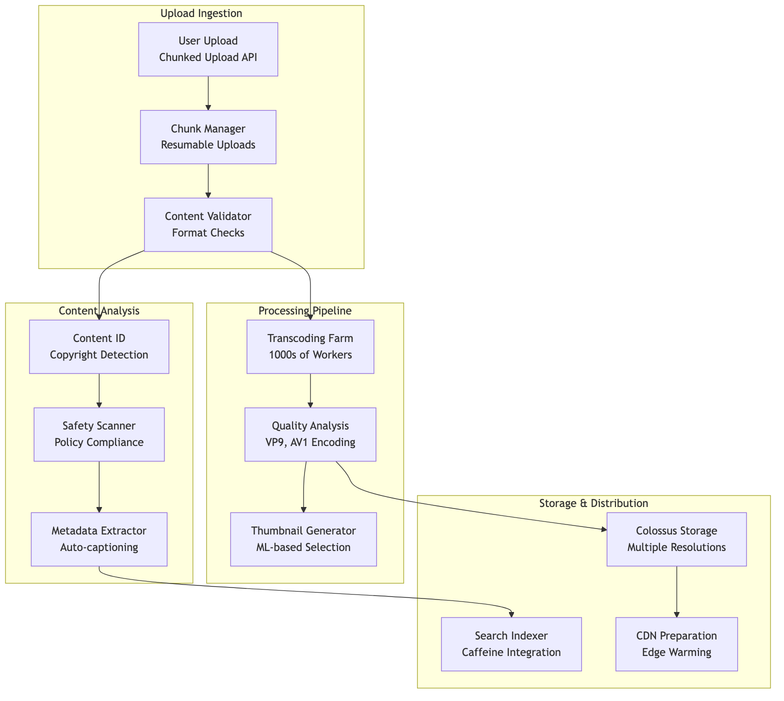
1. Video Upload Pipeline

YouTube's upload system processes over 500 hours of content every minute.

Components:

  • Chunked Upload API: Supports resumable uploads up to 256GB
  • Transcoding Farm: Parallel encoding to 40+ format/resolution combinations
  • Content ID: Fingerprint matching against 100M+ reference files
  • Auto-captioning: Speech-to-text in 10+ languages

Key Features:

  • Resumable uploads with automatic retry
  • Parallel transcoding across distributed workers
  • Real-time progress notifications
  • Automatic quality optimization per device

2. Video Playback Service

Delivers billions of video streams daily with adaptive bitrate streaming.

Responsibilities:

  • Adaptive bitrate streaming (144p to 8K)
  • DRM protection (Widevine)
  • Live streaming with ultra-low latency
  • 360° and VR video support
  • HDR and Dolby Vision delivery

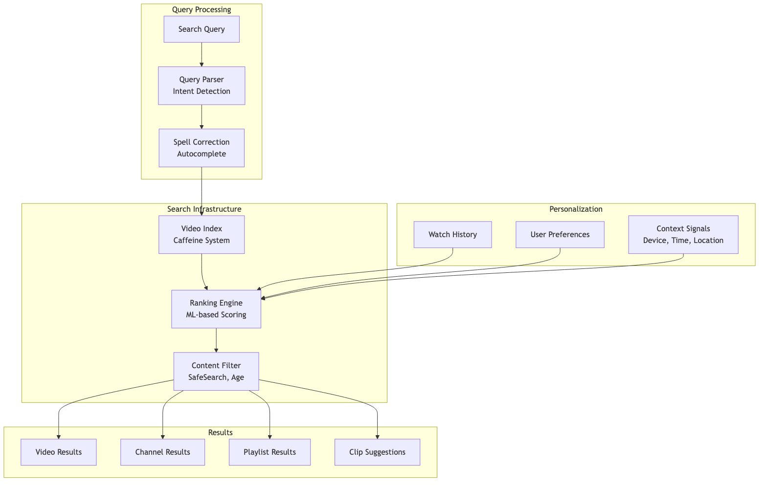
3. Search and Discovery

YouTube's search processes billions of queries daily.

Search Features:

  • Real-time index updates within minutes
  • Multi-modal search (voice, image, text)
  • Timestamp-based search within videos
  • Trending and autocomplete suggestions

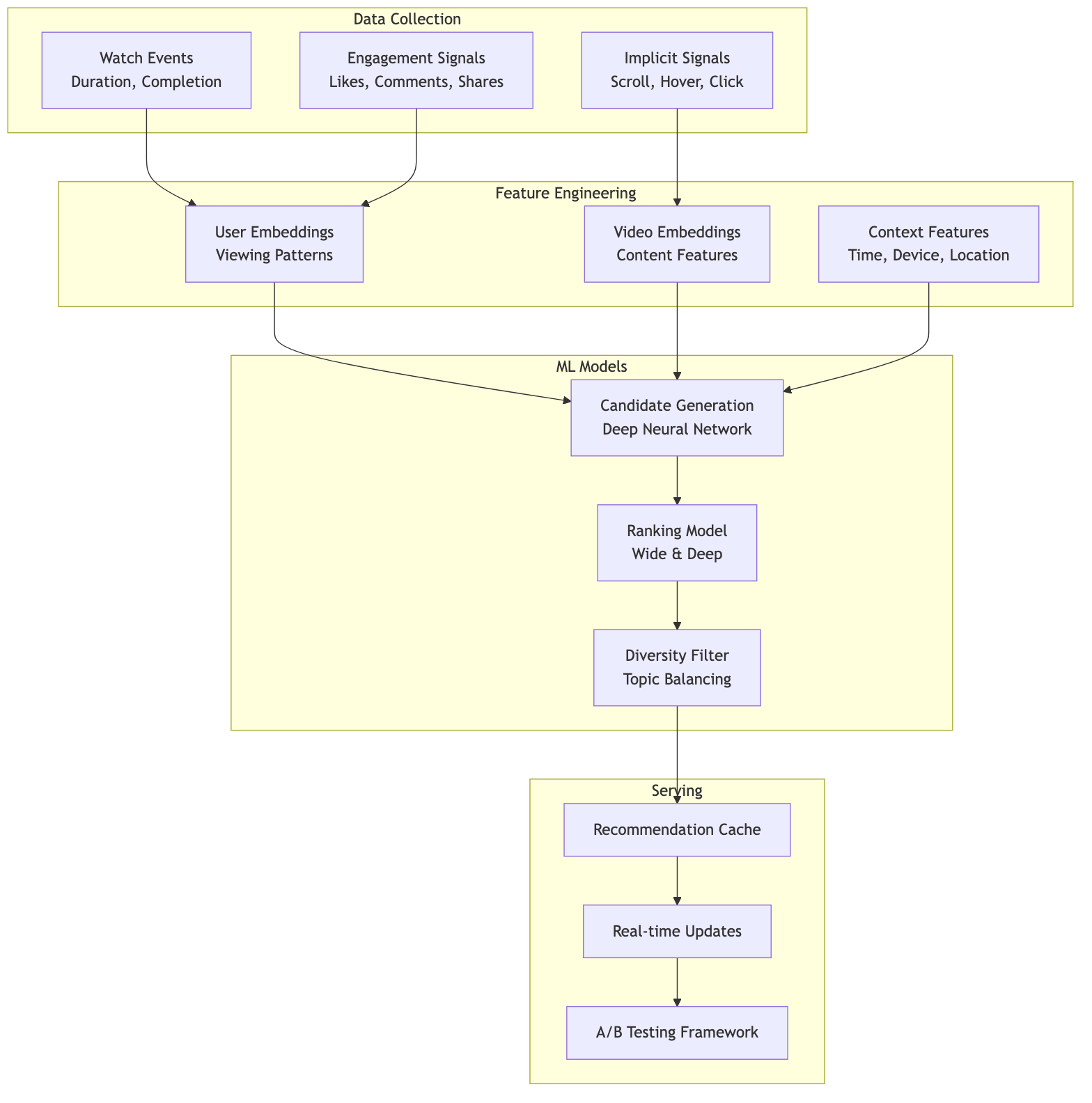
4. Recommendation Engine

Powers 70% of watch time through personalized recommendations.

ML Technologies:

  • Two-Tower Model: Candidate generation at scale
  • Wide & Deep Learning: Combines memorization and generalization
  • Reinforcement Learning: Long-term user satisfaction optimization
  • Multi-task Learning: Balances multiple objectives (watch time, satisfaction)

Data Storage Architecture

Bigtable (Primary NoSQL)

Use Cases:

  • Video metadata and statistics
  • User watch history (petabytes of data)
  • Comments and engagement data
  • Billions of rows with millisecond access

Cloud Spanner (Global Transactions)

Use Cases:

  • Channel and creator data
  • Subscription relationships
  • Monetization and payment data
  • Strong consistency for financial transactions

Colossus (Distributed File System)

Features:

  • Exabyte-scale video storage
  • Erasure coding for durability
  • Automatic tiering based on access patterns
  • Global replication for availability

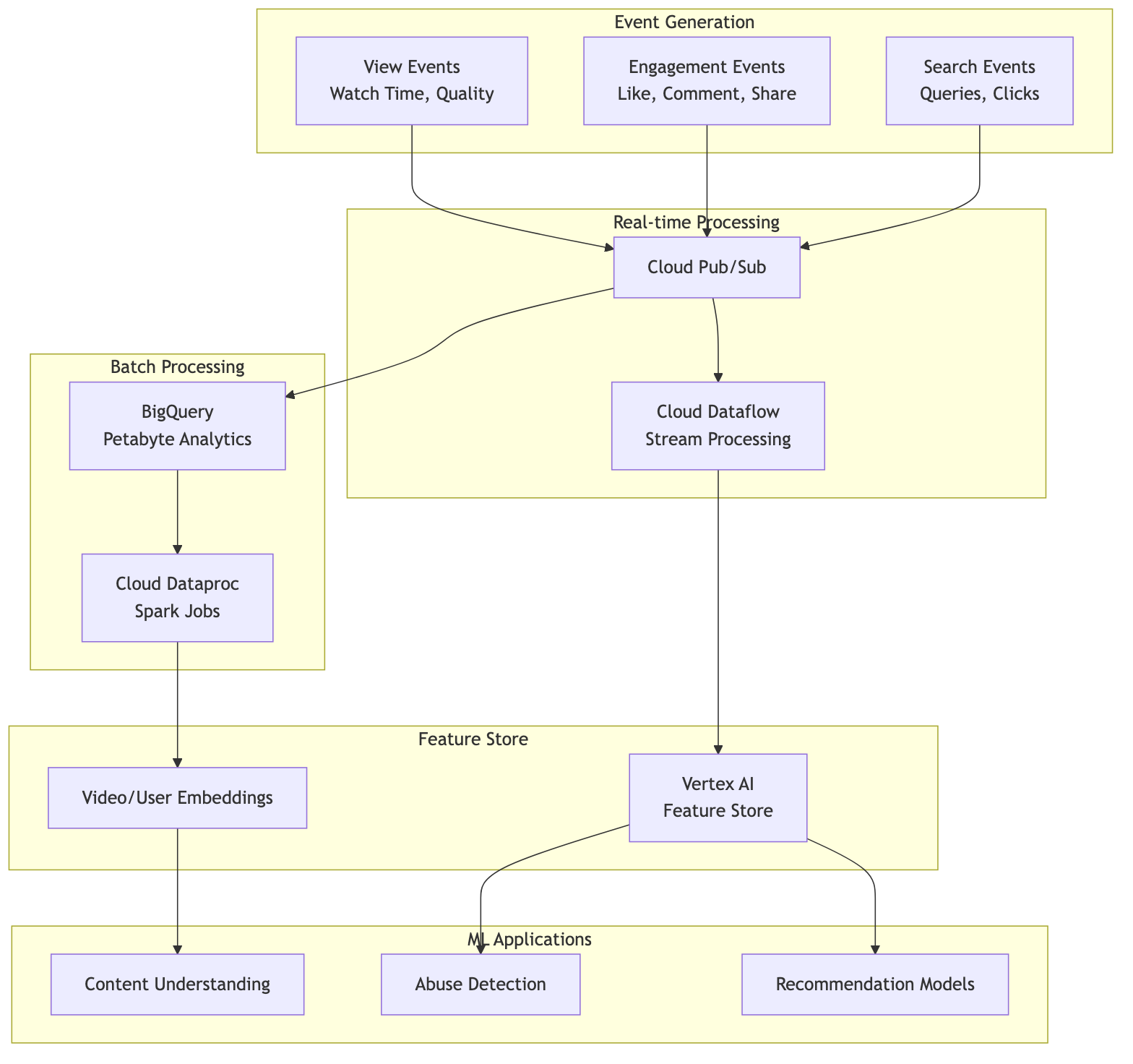
Stream Processing Architecture

Cloud Pub/Sub

  • Handles billions of events per day
  • At-least-once delivery guarantee
  • Global message routing
  • Real-time analytics pipeline

Cloud Dataflow

  • Apache Beam unified batch/stream processing
  • Auto-scaling based on backlog
  • Exactly-once processing semantics
  • Integration with BigQuery and ML services

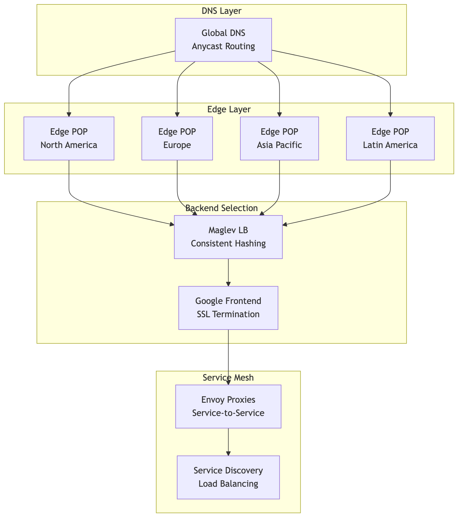
Scalability Patterns

1. Global Load Balancing

Components:

  • Anycast DNS: Routes users to nearest edge
  • Maglev: Software load balancer with consistent hashing
  • Google Frontend (GFE): SSL termination, DDoS protection
  • Envoy: Service mesh for internal traffic

2. Caching Strategy

Cache Tiers:

  • L1 (Client): Browser/app cache, service workers
  • L2 (Edge): CDN edge caches globally
  • L3 (Application): Memcache clusters
  • L4 (Database): Bigtable block cache

3. Video Segment Caching

Security Architecture

Content Protection

  • Widevine DRM: Multi-platform content protection
  • Signed URLs: Time-limited access to video segments
  • Geo-blocking: Regional content licensing compliance
  • Forensic watermarking: Track piracy sources

Platform Security

  • OAuth 2.0/OIDC: Secure authentication
  • API quotas: Protection against abuse
  • Bot detection: ML-based bot identification
  • Abuse detection: Real-time threat analysis

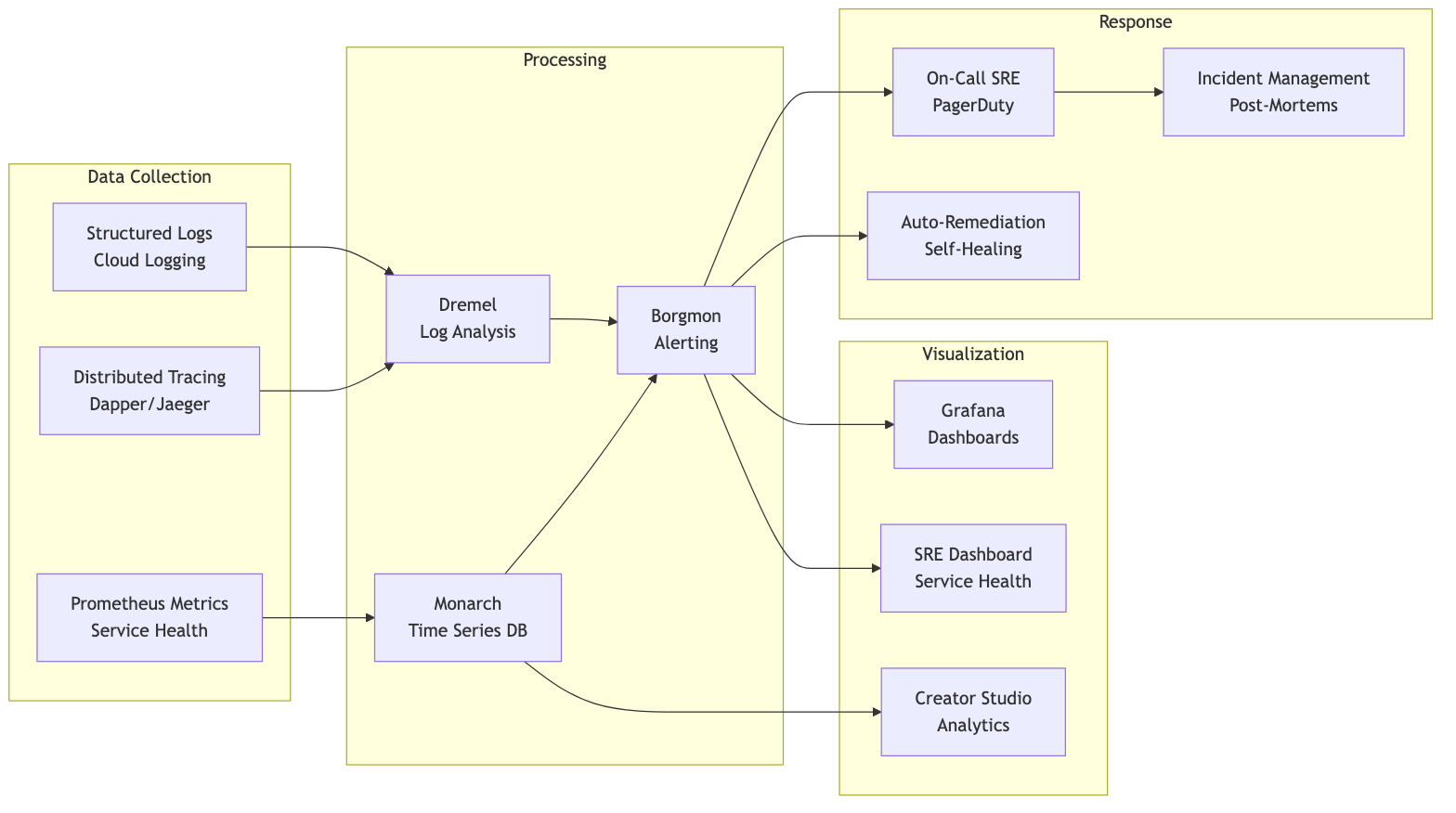
Monitoring and Observability

Key Metrics

  • Video Start Time (VST): Time to first frame
  • Rebuffering Rate: Playback interruptions
  • Video Quality: Resolution and bitrate metrics
  • Error Rates: Upload and playback failures

Deployment and DevOps

Continuous Integration/Continuous Deployment

Infrastructure as Code

  • Borg: Container orchestration platform
  • Kubernetes (GKE): Open-source deployments
  • Terraform: Infrastructure provisioning
  • Config-as-Code: Centralized configuration management

Chaos Engineering

Practices:

  • DiRT (Disaster Recovery Testing): Annual large-scale disaster simulations
  • Failure Injection: Controlled service degradation
  • Capacity Testing: Simulate viral content scenarios
  • Blameless Post-Mortems: Learning from incidents

Analytics and Machine Learning

Data Pipeline

ML Use Cases

  • Recommendations: 70% of watch time driven by ML
  • Content Understanding: Auto-categorization, thumbnail selection
  • Abuse Detection: Policy violation identification
  • Quality Optimization: Encoding decisions per content type
  • Ad Targeting: Contextual and behavioral targeting

Cost Optimization

Key Strategies

  • AV1 Codec Adoption: 30% bandwidth savings over VP9
  • Predictive Transcoding: Only encode likely-to-be-watched resolutions
  • Edge Caching: 90%+ cache hit ratio for popular content
  • Preemptible VMs: 80% cost reduction for batch processing
  • TPU Usage: Efficient ML inference at scale

Future Architecture Considerations

Emerging Technologies

  • AV1 Everywhere: Complete codec migration for bandwidth efficiency
  • Edge Computing: Local processing for live streaming
  • WebCodecs: Native browser video processing
  • WebGPU: Client-side ML for personalization

Scalability Roadmap

  • 8K Content: Infrastructure for next-gen resolutions
  • Immersive Video: VR/AR content delivery at scale
  • Live Shopping: Real-time commerce integration
  • Short-Form Optimization: Shorts-specific infrastructure

AI Integration

  • Generative AI: Auto-generated thumbnails, chapters, descriptions
  • Multi-modal Search: Search by image, audio, or video clip
  • Real-time Translation: Live dubbing and subtitles
  • Content Generation Tools: AI-assisted video editing

Conclusion

YouTube's architecture represents one of the most complex and scaled video delivery systems in the world. The combination of Google's infrastructure (Borg, Bigtable, Colossus), advanced ML systems, and global CDN enables YouTube to serve billions of users with high availability and low latency.

The architecture continues to evolve with emerging technologies like AV1, edge computing, and generative AI, while maintaining the reliability and performance that creators and viewers depend on.

There might be iterations needed, current data is as close I could get.