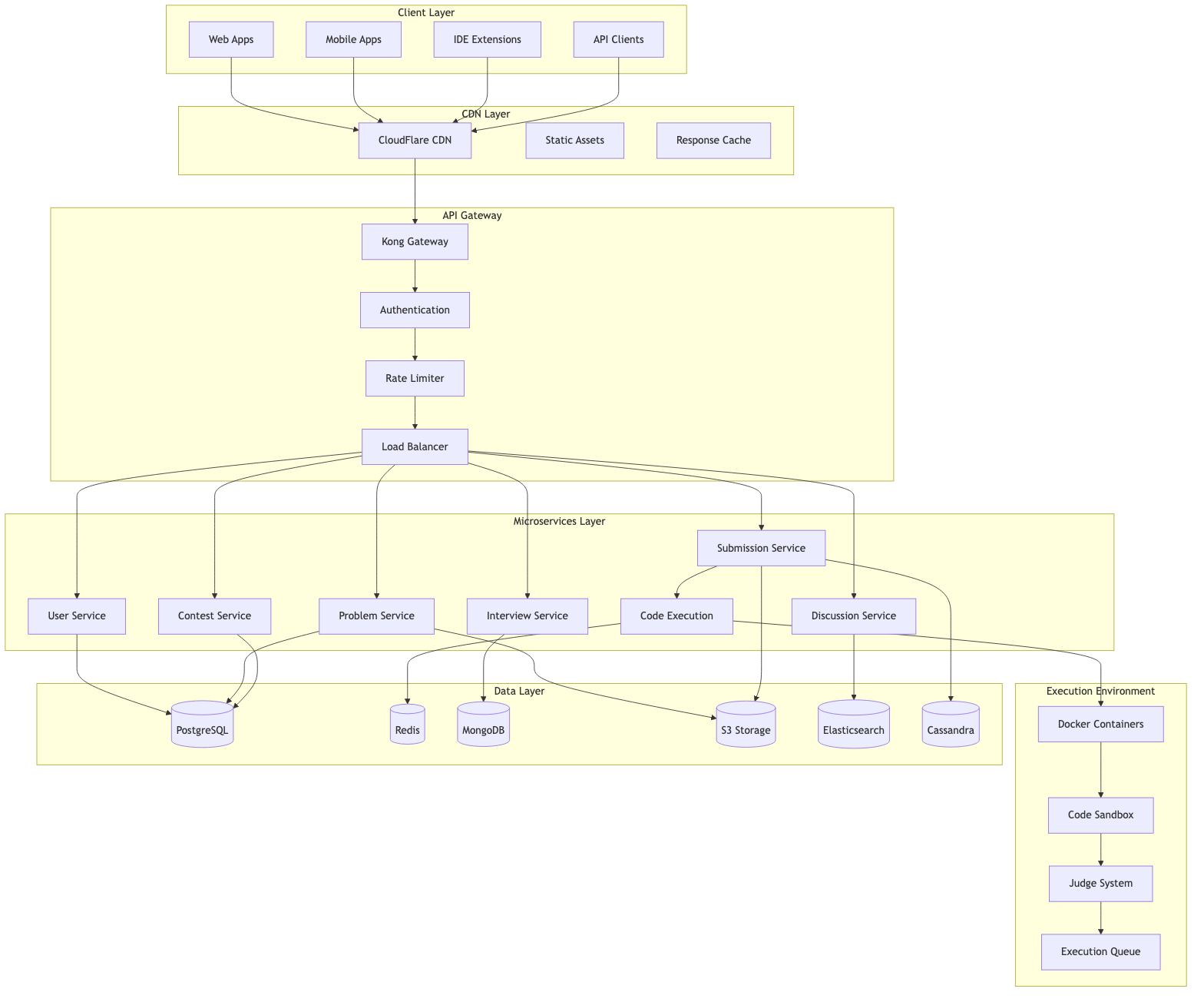
LeetCode 🖥️ LeetCode serves over 15 million users globally, processing millions of code submissions daily. This document outlines the comprehensive architecture that enables LeetCode to provide secure code execution, real-time feedback, and scalable interview experiences with 99.9% availability.
User Service Profile Management
Preference Service Settings & Config
Progress Tracker Statistics
User Service Profile Management
Preference Service Settings & Config
Progress Tracker Statistics
Responsibilities:
User registration and authentication
Profile management and preferences
Progress tracking and statistics
Social authentication integration
Technologies: Java Spring Boot, JWT, OAuth 2.0
Problem Service CRUD Operations
Problem Catalog Search & Filter
Problem Difficulty Algorithm Rating
Problem Tags Topic Classification
Problem Editor Markdown Support
PostgreSQL Problem Metadata
Elasticsearch Search Index
Problem Service CRUD Operations
Problem Catalog Search & Filter
Problem Difficulty Algorithm Rating
Problem Tags Topic Classification
Problem Editor Markdown Support
PostgreSQL Problem Metadata
Elasticsearch Search Index
Key Features:
3000+ problems across difficulty levels
Rich text editor with markdown support
Multi-language problem descriptions
Automated difficulty rating algorithm
Technologies: Python Django, Elasticsearch, Redis
Architecture Details:
Supported Languages:
Python (3.x)
Java (8, 11, 17)
C++ (GCC, Clang)
JavaScript (Node.js)
C# (.NET)
Go
Rust
Swift
Kotlin
TypeScript
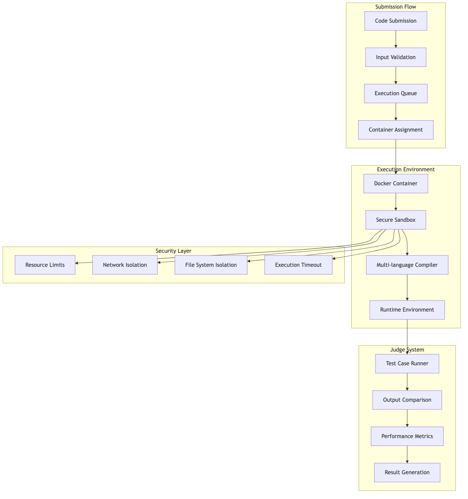
Security Measures:
Container isolation with minimal attack surface
Resource limits (CPU, memory, disk, network)
Execution timeouts
System call filtering
Network isolation
Interview Room Real-time Session
Code Collaboration Shared Editor
Interview Room Real-time Session
Code Collaboration Shared Editor
Real-time Features:
Collaborative code editing with conflict resolution
Live cursor positions and selections
Real-time compilation and execution
Video/audio communication via WebRTC
Session recording and playback
Contest Service Competition Logic
Real-time Ranking Leaderboard
Contest Timer Time Management
Penalty Calculator Scoring Logic
Biweekly Contest 90 Minutes
Special Events Custom Duration
Practice Contest Unlimited Time
Auto Scaling Traffic Spikes
Submission Queue Fair Processing
Ranking Cache Real-time Updates
Data Backup Contest Integrity
Contest Service Competition Logic
Real-time Ranking Leaderboard
Contest Timer Time Management
Penalty Calculator Scoring Logic
Biweekly Contest 90 Minutes
Special Events Custom Duration
Practice Contest Unlimited Time
Auto Scaling Traffic Spikes
Submission Queue Fair Processing
Ranking Cache Real-time Updates
Data Backup Contest Integrity
Contest Features:
Real-time leaderboards with live updates
Anti-cheating measures and plagiarism detection
Dynamic problem difficulty adjustment
Global and regional rankings
Prize distribution and rating calculations
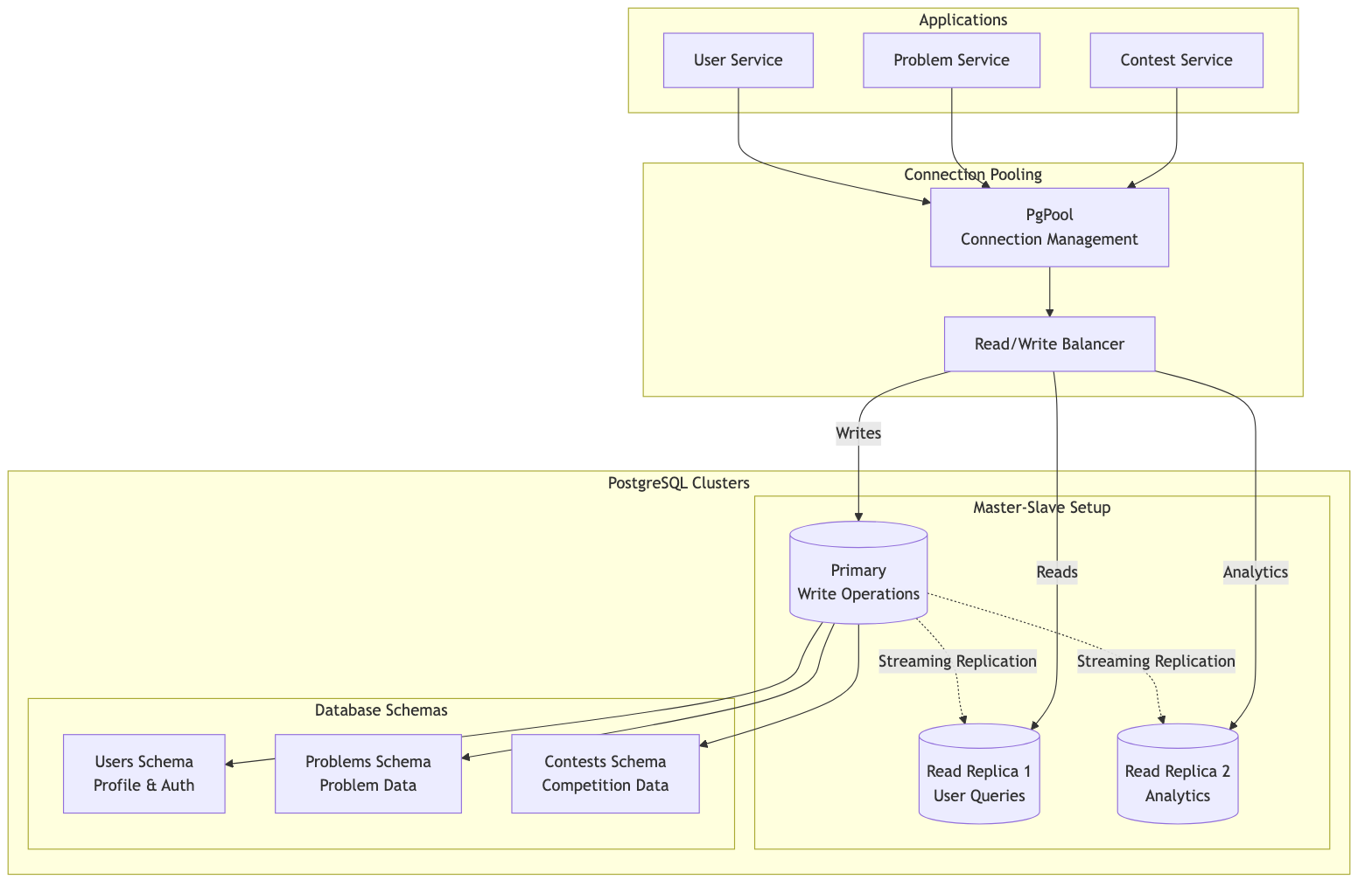
Read Replica 1 User Queries
Users Schema Profile & Auth
Problems Schema Problem Data
Contests Schema Competition Data
PgPool Connection Management
Read Replica 1 User Queries
Users Schema Profile & Auth
Problems Schema Problem Data
Contests Schema Competition Data
PgPool Connection Management
Schema Design:
Users: Profile, preferences, subscription data
Problems: Metadata, test cases, editorial content
Submissions: Code, results, performance metrics
Contests: Rules, participants, rankings
Node 3 Token Range: 86-127
Get by User ID Time Ordered
Get by Problem ID Success Rate
Get by Date Range Analytics
Node 3 Token Range: 86-127
Get by User ID Time Ordered
Get by Problem ID Success Rate
Get by Date Range Analytics
Data Modeling:
Partition by user_id and problem_id
Time-series data for submission history
Efficient range queries for analytics
Replication factor of 3 across regions
Contest Rankings TTL: 30 seconds
Rate Limiting TTL: 1 minute
Contest Rankings TTL: 30 seconds
Rate Limiting TTL: 1 minute
Cache Strategies:
Session management and authentication tokens
Problem metadata and test cases
Real-time contest rankings
Rate limiting counters
API response caching
feedback Interview Reviews
analytics Usage Statistics
feedback Interview Reviews
analytics Usage Statistics
Document Structure:
Interview sessions with participant data
Real-time collaboration events
Video/audio recording metadata
Feedback and evaluation data
Database Docker Engine Judge Service Submission Queue API Gateway User Database Docker Engine Judge Service Submission Queue API Gateway User Submit Code Enqueue Submission Assign to Judge Create Container Compile & Execute Return Results Store Results Send Response Display Results Database Docker Engine Judge Service Submission Queue API Gateway User Database Docker Engine Judge Service Submission Queue API Gateway User Submit Code Enqueue Submission Assign to Judge Create Container Compile & Execute Return Results Store Results Send Response Display Results
Container Manager Custom Scheduler
Container Pool Pre-warmed Instances
Resource Monitor Health Checks
Cleanup Service Container Lifecycle
Execution Node 1 50 Containers
Execution Node 2 50 Containers
Execution Node 3 50 Containers
Execution Node N Auto-scaled
AppArmor Security Profiles
Seccomp System Call Filter
Namespaces Process Isolation
Container Manager Custom Scheduler
Container Pool Pre-warmed Instances
Resource Monitor Health Checks
Cleanup Service Container Lifecycle
Execution Node 1 50 Containers
Execution Node 2 50 Containers
Execution Node 3 50 Containers
Execution Node N Auto-scaled
AppArmor Security Profiles
Seccomp System Call Filter
Namespaces Process Isolation
Container Specifications:
Base images for each language runtime
Resource limits: 1 CPU core, 256MB RAM, 100MB disk
Network isolation and no internet access
Execution timeout: 30 seconds maximum
File system restrictions and read-only access
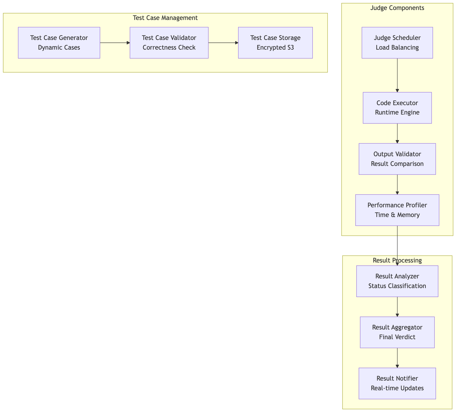
Test Case Generator Dynamic Cases
Test Case Validator Correctness Check
Test Case Storage Encrypted S3
Judge Scheduler Load Balancing
Code Executor Runtime Engine
Output Validator Result Comparison
Performance Profiler Time & Memory
Result Analyzer Status Classification
Result Aggregator Final Verdict
Result Notifier Real-time Updates
Test Case Generator Dynamic Cases
Test Case Validator Correctness Check
Test Case Storage Encrypted S3
Judge Scheduler Load Balancing
Code Executor Runtime Engine
Output Validator Result Comparison
Performance Profiler Time & Memory
Result Analyzer Status Classification
Result Aggregator Final Verdict
Result Notifier Real-time Updates
Judge Verdict Types:
Accepted (AC): Correct solution
Wrong Answer (WA): Incorrect output
Time Limit Exceeded (TLE): Execution timeout
Memory Limit Exceeded (MLE): Memory overflow
Runtime Error (RE): Program crashed
Compilation Error (CE): Code compilation failed
Presentation Error (PE): Output format issue
CPU Utilization Target: 70%
Queue Length Target: < 100
Response Latency Target: < 2s
Scale Up Increase Resources
Scale Down Decrease Resources
Web Server ASG 2-20 instances
API Server ASG 5-50 instances
Judge System ASG 10-100 instances
Background Worker ASG 5-30 instances
CPU Utilization Target: 70%
Queue Length Target: < 100
Response Latency Target: < 2s
Scale Up Increase Resources
Scale Down Decrease Resources
Web Server ASG 2-20 instances
API Server ASG 5-50 instances
Judge System ASG 10-100 instances
Background Worker ASG 5-30 instances
Scaling Policies:
Horizontal scaling based on queue depth
Vertical scaling for compute-intensive tasks
Predictive scaling for contest traffic
Multi-region deployment for global reach
Browser Cache Static Assets
Application Cache Redis Cluster
Database Cache Query Results
Static Content TTL: 1 year
Dynamic Content TTL: 5 minutes
Real-time Data TTL: 30 seconds
Browser Cache Static Assets
Application Cache Redis Cluster
Database Cache Query Results
Static Content TTL: 1 year
Dynamic Content TTL: 5 minutes
Real-time Data TTL: 30 seconds
Cache Hit Ratios:
Static assets: 95%+
Problem data: 85%+
User sessions: 90%+
API responses: 70%+
Hot Data Recent Submissions
Cold Data Long-term Storage
Batch Writes Reduced Latency
Async Writes Non-critical Data
Table Partitioning Time-based
Read Replicas Geographic Distribution
Query Cache Frequently Accessed
Index Optimization Query Performance
Hot Data Recent Submissions
Cold Data Long-term Storage
Batch Writes Reduced Latency
Async Writes Non-critical Data
Table Partitioning Time-based
Read Replicas Geographic Distribution
Query Cache Frequently Accessed
Index Optimization Query Performance
DDoS Protection CloudFlare
JWT Authentication OAuth 2.0
CSRF Protection Token Validation
Encryption at Rest AES-256
DDoS Protection CloudFlare
JWT Authentication OAuth 2.0
CSRF Protection Token Validation
Encryption at Rest AES-256
Seccomp Filter System Calls
Control Groups Resource Limits
Minimal Base Images Alpine Linux
Seccomp Filter System Calls
Control Groups Resource Limits
Minimal Base Images Alpine Linux
Apache Kafka Event Streaming
Apache Kafka Event Streaming
User2 Server User1 User2 Server User1 Initial state: "hello" Op1: Insert "world" at 5 Op2: Insert "!" at 10 (transformed) Final state: "helloworld!" Insert "world" at position 5 Insert "!" at position 5 Transform operations Op2: Insert "!" at 10 Op1: Insert "world" at 5 User2 Server User1 User2 Server User1 Initial state: "hello" Op1: Insert "world" at 5 Op2: Insert "!" at 10 (transformed) Final state: "helloworld!" Insert "world" at position 5 Insert "!" at position 5 Transform operations Op2: Insert "!" at 10 Op1: Insert "world" at 5
Submission Timing Analysis
Submission Timing Analysis
Anti-cheat Features:
Code similarity detection using AST comparison
Typing pattern analysis and behavioral biometrics
Multiple account detection via device fingerprinting
Real-time monitoring during contests
Machine learning models for cheating prediction
User Events Login, Navigation
Code Events Submission, Execution
System Events Performance, Errors
Contest Events Participation, Results
Apache Kafka Event Streaming
Apache Spark Stream Processing
Apache Flink Real-time Analytics
Model Training TensorFlow/PyTorch
Model Serving TensorFlow Serving
Model Monitoring Drift Detection
User Events Login, Navigation
Code Events Submission, Execution
System Events Performance, Errors
Contest Events Participation, Results
Apache Kafka Event Streaming
Apache Spark Stream Processing
Apache Flink Real-time Analytics
Model Training TensorFlow/PyTorch
Model Serving TensorFlow Serving
Model Monitoring Drift Detection
ML Models Used:
Collaborative filtering for problem recommendations
Gradient boosting for difficulty prediction
Neural networks for code similarity detection
NLP models for problem classification
Reinforcement learning for adaptive learning paths
New Relic Application Monitoring
Datadog Infrastructure Monitoring
Jaeger Distributed Tracing
OpenTracing Instrumentation
Alert Manager Notification
New Relic Application Monitoring
Datadog Infrastructure Monitoring
Jaeger Distributed Tracing
OpenTracing Instrumentation
Alert Manager Notification
Success Rate > 99% submissions
Throughput 10K submissions/min
User Growth Month over Month
Daily Active Users Retention Rate
Premium Conversion Free to Paid
Cost per User Optimization
Success Rate > 99% submissions
Throughput 10K submissions/min
User Growth Month over Month
Daily Active Users Retention Rate
Premium Conversion Free to Paid
Cost per User Optimization
P2 - High Service Degraded
P3 - Medium Performance Issues
P4 - Low Maintenance Needed
SRE Team Infrastructure Issues
Backend Team Service Issues
DevOps Team Deployment Issues
P2 - High Service Degraded
P3 - Medium Performance Issues
P4 - Low Maintenance Needed
SRE Team Infrastructure Issues
Backend Team Service Issues
DevOps Team Deployment Issues
Merge to Main Approved Changes
Webhook Trigger GitHub Actions
Build & Test Unit & Integration
Security Scan SAST & Dependency
Build Artifact Docker Images
Staging Deploy Full System Test
Canary Deploy 1% Production Traffic
Monitor Metrics Error Rates & Latency
Full Production 100% Traffic
Alert Triggered Automated Detection
Automatic Rollback Previous Version
Merge to Main Approved Changes
Webhook Trigger GitHub Actions
Build & Test Unit & Integration
Security Scan SAST & Dependency
Build Artifact Docker Images
Staging Deploy Full System Test
Canary Deploy 1% Production Traffic
Monitor Metrics Error Rates & Latency
Full Production 100% Traffic
Alert Triggered Automated Detection
Automatic Rollback Previous Version
Infrastructure Management
Terraform Infrastructure Provisioning
Ansible Configuration Management
Helm Charts Kubernetes Deployments
ArgoCD Deployment Automation
Policy as Code OPA Gatekeeper
HashiCorp Vault Secret Storage
Sealed Secrets Kubernetes Secrets
Secret Rotation Automated Updates
Infrastructure Management
Terraform Infrastructure Provisioning
Ansible Configuration Management
Helm Charts Kubernetes Deployments
ArgoCD Deployment Automation
Policy as Code OPA Gatekeeper
HashiCorp Vault Secret Storage
Sealed Secrets Kubernetes Secrets
Secret Rotation Automated Updates
Master Nodes Control Plane
Worker Nodes Application Pods
Deployments Stateless Services
DaemonSets System Services
Ingress Controller Load Balancing
Services Service Discovery
Persistent Volumes Storage Abstraction
Storage Classes Dynamic Provisioning
CSI Drivers Storage Plugins
Master Nodes Control Plane
Worker Nodes Application Pods
Deployments Stateless Services
DaemonSets System Services
Ingress Controller Load Balancing
Services Service Discovery
Persistent Volumes Storage Abstraction
Storage Classes Dynamic Provisioning
CSI Drivers Storage Plugins
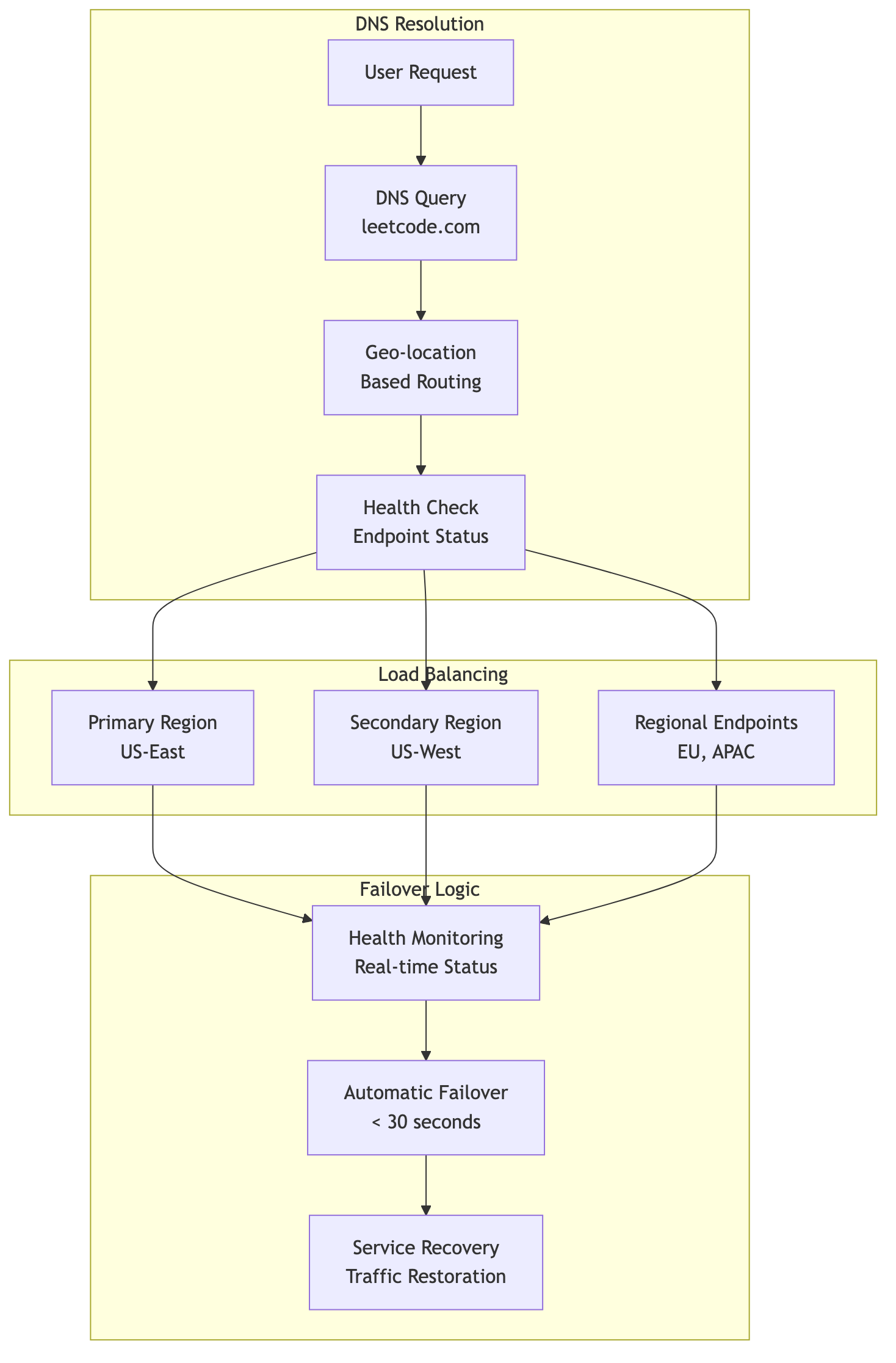
API Services Primary Region
Judge System Secondary Pool
Cache Layer Regional Cache
Cache Layer Regional Cache
Global Load Balancer Traffic Manager
Content Delivery Network CloudFlare
API Services Primary Region
Judge System Secondary Pool
Cache Layer Regional Cache
Cache Layer Regional Cache
Global Load Balancer Traffic Manager
Content Delivery Network CloudFlare
Geo-location Based Routing
Health Check Endpoint Status
Regional Endpoints EU, APAC
Health Monitoring Real-time Status
Automatic Failover < 30 seconds
Service Recovery Traffic Restoration
Geo-location Based Routing
Health Check Endpoint Status
Regional Endpoints EU, APAC
Health Monitoring Real-time Status
Automatic Failover < 30 seconds
Service Recovery Traffic Restoration
Strategic Indexing Query Performance
Table Partitioning Data Distribution
Materialized Views Pre-computed Results
Query Caching Repeated Queries
Connection Pooling Resource Efficiency
Read-only Replicas Load Distribution
Database Sharding Horizontal Scaling
Warm Data Standard Storage
Data Compression Storage Efficiency
Strategic Indexing Query Performance
Table Partitioning Data Distribution
Materialized Views Pre-computed Results
Query Caching Repeated Queries
Connection Pooling Resource Efficiency
Read-only Replicas Load Distribution
Database Sharding Horizontal Scaling
Warm Data Standard Storage
Data Compression Storage Efficiency
Response Compression Gzip, Brotli
Response Filtering Required Fields Only
Request Batching Reduced Round Trips
HTTP Caching Browser & CDN
Redis Caching Application Level
Edge Caching Geographic Distribution
Connection Keep-Alive Reduced Overhead
CDN Optimization Global Distribution
Response Compression Gzip, Brotli
Response Filtering Required Fields Only
Request Batching Reduced Round Trips
HTTP Caching Browser & CDN
Redis Caching Application Level
Edge Caching Geographic Distribution
Connection Keep-Alive Reduced Overhead
CDN Optimization Global Distribution
35% 25% 20% 10% 5% 5% LeetCode Cost Distribution Compute (Containers & VMs) Database & Storage Content Delivery Network Networking & Load Balancing Monitoring & Analytics Third-party Services 35% 25% 20% 10% 5% 5% LeetCode Cost Distribution Compute (Containers & VMs) Database & Storage Content Delivery Network Networking & Load Balancing Monitoring & Analytics Third-party Services
Spot Instances 70% Cost Reduction
Reserved Instances Long-term Commitment
Auto Scaling Dynamic Allocation
Right Sizing Resource Optimization
Data Lifecycle Automated Tiering
Data Compression Reduced Storage
Deduplication Eliminate Redundancy
Cold Storage Long-term Archive
Edge Computing Reduced Bandwidth
Traffic Optimization Efficient Routing
Content Compression Bandwidth Savings
Cost Alerts Budget Monitoring
Resource Tagging Cost Allocation
Usage Analytics Optimization Insights
Spot Instances 70% Cost Reduction
Reserved Instances Long-term Commitment
Auto Scaling Dynamic Allocation
Right Sizing Resource Optimization
Data Lifecycle Automated Tiering
Data Compression Reduced Storage
Deduplication Eliminate Redundancy
Cold Storage Long-term Archive
Edge Computing Reduced Bandwidth
Traffic Optimization Efficient Routing
Content Compression Bandwidth Savings
Cost Alerts Budget Monitoring
Resource Tagging Cost Allocation
Usage Analytics Optimization Insights
Resource Limits CPU & Memory
Image Optimization Minimal Base Images
Layer Caching Build Efficiency
Multi-tenancy Resource Sharing
Container Warming Reduced Startup Time
Resource Pooling Shared Infrastructure
Batch Processing Improved Throughput
Smart Scheduling Load Balancing
Intelligent Caching Reduced Database Load
Data Compression Network & Storage
Lazy Loading On-demand Resources
Smart Prefetching Predictive Loading
Resource Limits CPU & Memory
Image Optimization Minimal Base Images
Layer Caching Build Efficiency
Multi-tenancy Resource Sharing
Container Warming Reduced Startup Time
Resource Pooling Shared Infrastructure
Batch Processing Improved Throughput
Smart Scheduling Load Balancing
Intelligent Caching Reduced Database Load
Data Compression Network & Storage
Lazy Loading On-demand Resources
Smart Prefetching Predictive Loading
AI Code Assistant Real-time Suggestions
Automated Grading Code Quality Assessment
Personalized Learning Adaptive Pathways
Intelligent Hints Contextual Help
WebAssembly Browser-based Execution
Serverless Computing Event-driven Architecture
Quantum Computing Algorithm Research
GPU Computing Parallel Processing
VR Interviews Immersive Experience
Enhanced Collaboration Multi-user Editing
Voice Coding Speech-to-Code
Gesture Control Intuitive Interaction
Mobile-first Design Touch Optimization
Offline Mode Progressive Web App
Blockchain Certificates Verified Achievements
IoT Integration Wearable Devices
AI Code Assistant Real-time Suggestions
Automated Grading Code Quality Assessment
Personalized Learning Adaptive Pathways
Intelligent Hints Contextual Help
WebAssembly Browser-based Execution
Serverless Computing Event-driven Architecture
Quantum Computing Algorithm Research
GPU Computing Parallel Processing
VR Interviews Immersive Experience
Enhanced Collaboration Multi-user Editing
Voice Coding Speech-to-Code
Gesture Control Intuitive Interaction
Mobile-first Design Touch Optimization
Offline Mode Progressive Web App
Blockchain Certificates Verified Achievements
IoT Integration Wearable Devices
2024 Q1 Enhanced Security Container Isolation Anti-cheat ML Models 2024 Q2 Global Expansion Multi-region Deployment Local Language Support 2024 Q3 AI Integration Code Assistant Beta Intelligent Hints 2024 Q4 Performance Optimization WebAssembly Support Advanced Caching 2025 Q1 Next-Gen Features VR Interview Rooms Quantum Algorithm Support 2025 Q2 Mobile Revolution Native Mobile Execution Offline Problem Solving LeetCode Architecture Evolution 2024 Q1 Enhanced Security Container Isolation Anti-cheat ML Models 2024 Q2 Global Expansion Multi-region Deployment Local Language Support 2024 Q3 AI Integration Code Assistant Beta Intelligent Hints 2024 Q4 Performance Optimization WebAssembly Support Advanced Caching 2025 Q1 Next-Gen Features VR Interview Rooms Quantum Algorithm Support 2025 Q2 Mobile Revolution Native Mobile Execution Offline Problem Solving LeetCode Architecture Evolution
Full Backup Weekly Schedule
Incremental Backup Daily Schedule
Transaction Log Backup 15-minute Interval
Database Snapshots Hourly Schedule
Primary Storage Same Region
Secondary Storage Different Region
Offsite Storage Cloud Archive
Tape Archive Long-term Storage
Point-in-time Recovery Granular Restoration
Full System Restore Complete Recovery
Selective Recovery Specific Components
Cross-region Recovery Disaster Scenario
Full Backup Weekly Schedule
Incremental Backup Daily Schedule
Transaction Log Backup 15-minute Interval
Database Snapshots Hourly Schedule
Primary Storage Same Region
Secondary Storage Different Region
Offsite Storage Cloud Archive
Tape Archive Long-term Storage
Point-in-time Recovery Granular Restoration
Full System Restore Complete Recovery
Selective Recovery Specific Components
Cross-region Recovery Disaster Scenario
Application Tier 99.95% Uptime
Execution Tier 99.9% Uptime
Active-Active Multiple Regions
Active-Passive Standby Systems
Load Balancing Traffic Distribution
Automatic Failover Health-based Routing
Recovery Time Objective < 5 minutes
Recovery Point Objective < 1 minute
Mean Time to Repair < 30 minutes
Mean Time Between Failures > 720 hours
Application Tier 99.95% Uptime
Execution Tier 99.9% Uptime
Active-Active Multiple Regions
Active-Passive Standby Systems
Load Balancing Traffic Distribution
Automatic Failover Health-based Routing
Recovery Time Objective < 5 minutes
Recovery Point Objective < 1 minute
Mean Time to Repair < 30 minutes
Mean Time Between Failures > 720 hours
LeetCode's architecture represents a sophisticated distributed system designed to handle the unique challenges of online coding platforms. The system successfully manages:
Secure code execution at massive scale with container isolation
Real-time collaboration for technical interviews
High-throughput submission processing during contests
Global availability with regional optimization
Advanced anti-cheat mechanisms for fair competition
Intelligent recommendation systems for personalized learning
The architecture continues to evolve with emerging technologies like AI-powered coding assistance, WebAssembly execution, and immersive VR interview experiences. The platform's success lies in its ability to balance performance, security, and user experience while maintaining cost efficiency and operational reliability.
Key architectural principles that make LeetCode successful:
Security-first design with multiple layers of isolation
Horizontal scalability for handling traffic spikes
Multi-region deployment for global performance
Comprehensive monitoring for operational excellence
Continuous optimization based on data-driven insights
The platform serves as an excellent example of how to build and operate a large-scale technical platform that combines education, assessment, and competitive programming in a unified, secure, and performant system.
There might be iterations needed, current data is as close I could get.