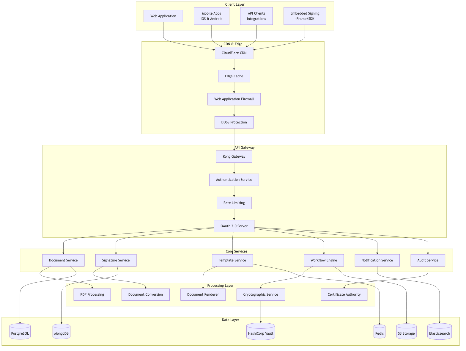
HelloSign (Dropbox Sign) 📝 HelloSign serves millions of users globally, processing millions of legally binding e-signatures monthly. This document outlines the comprehensive architecture that enables secure, compliant, and seamless digital signature workflows with 99.99% availability.
Embedded Signing iFrame/SDK
Embedded Signing iFrame/SDK
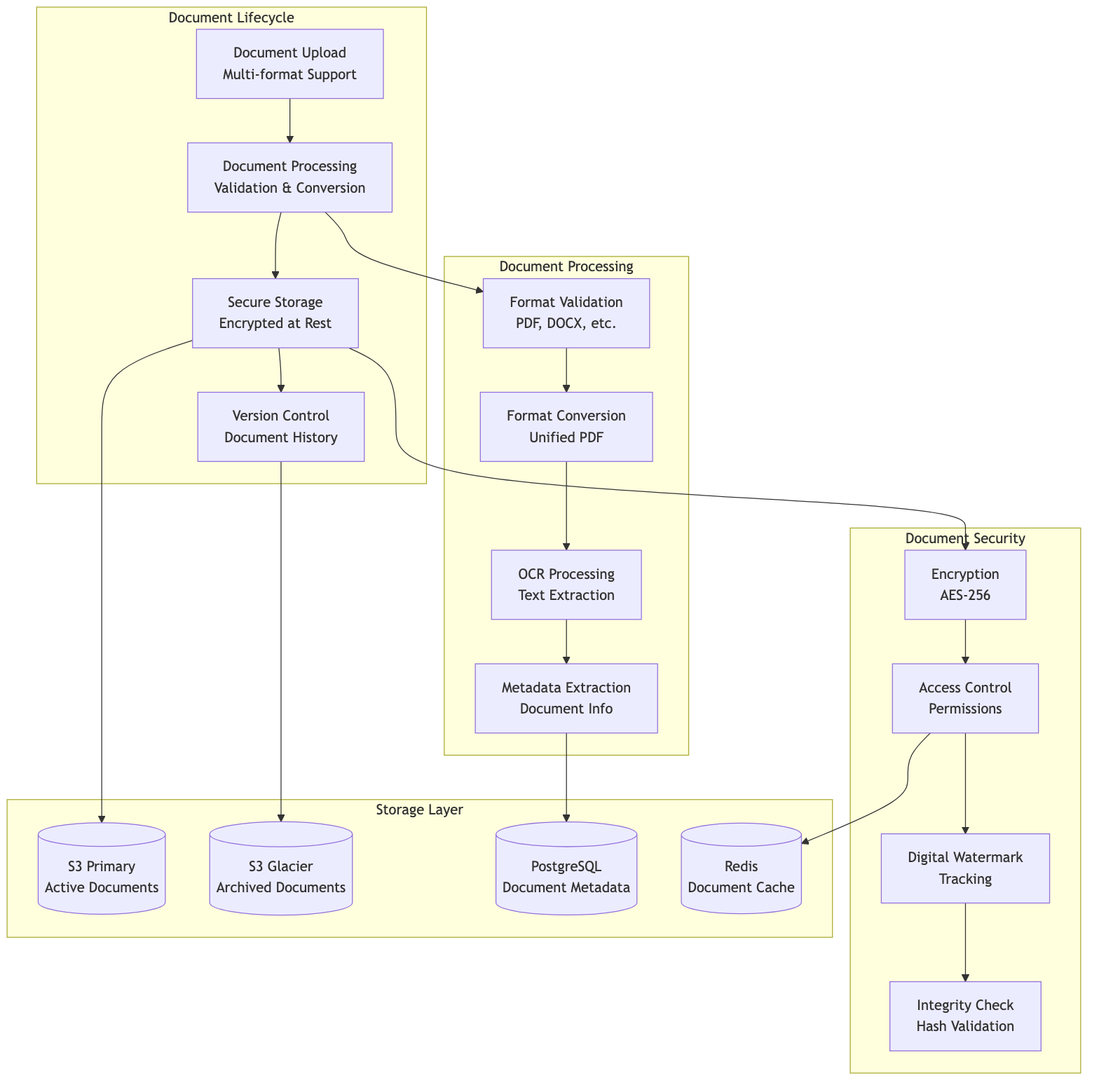
Document Upload Multi-format Support
Document Processing Validation & Conversion
Secure Storage Encrypted at Rest
Version Control Document History
Format Validation PDF, DOCX, etc.
Format Conversion Unified PDF
OCR Processing Text Extraction
Metadata Extraction Document Info
Access Control Permissions
Digital Watermark Tracking
Integrity Check Hash Validation
S3 Primary Active Documents
S3 Glacier Archived Documents
PostgreSQL Document Metadata
Document Upload Multi-format Support
Document Processing Validation & Conversion
Secure Storage Encrypted at Rest
Version Control Document History
Format Validation PDF, DOCX, etc.
Format Conversion Unified PDF
OCR Processing Text Extraction
Metadata Extraction Document Info
Access Control Permissions
Digital Watermark Tracking
Integrity Check Hash Validation
S3 Primary Active Documents
S3 Glacier Archived Documents
PostgreSQL Document Metadata
Key Features:
Multi-format document support (PDF, DOCX, PNG, JPG)
Automatic PDF conversion and optimization
OCR for scanned documents
Document versioning and audit trails
Technologies: Python, PyPDF2, Apache PDFBox, Tesseract OCR
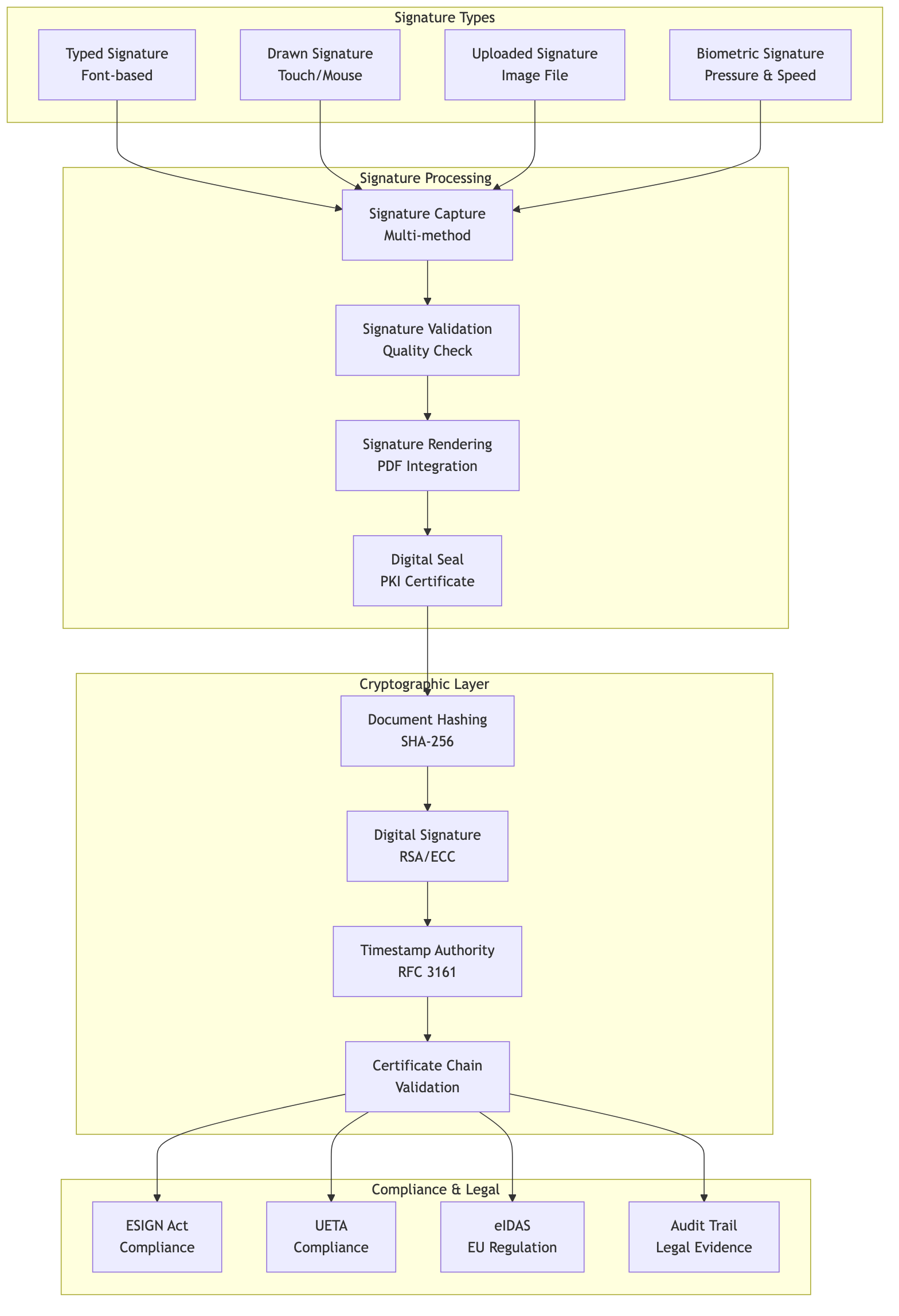
Typed Signature Font-based
Drawn Signature Touch/Mouse
Uploaded Signature Image File
Biometric Signature Pressure & Speed
Signature Capture Multi-method
Signature Validation Quality Check
Signature Rendering PDF Integration
Digital Seal PKI Certificate
Timestamp Authority RFC 3161
Certificate Chain Validation
Audit Trail Legal Evidence
Typed Signature Font-based
Drawn Signature Touch/Mouse
Uploaded Signature Image File
Biometric Signature Pressure & Speed
Signature Capture Multi-method
Signature Validation Quality Check
Signature Rendering PDF Integration
Digital Seal PKI Certificate
Timestamp Authority RFC 3161
Certificate Chain Validation
Audit Trail Legal Evidence
Signature Components:
Multiple signature capture methods
Biometric data collection (velocity, pressure)
PKI-based digital signatures
Tamper-evident technology
Technologies: OpenSSL, BouncyCastle, PKCS#7, PDF/A
Sequential Signing One by One
Parallel Signing All at Once
Hybrid Workflow Mixed Routing
Conditional Routing Logic-based
Workflow Designer Visual Builder
Workflow Orchestrator State Machine
Progress Tracking Real-time Status
Reminder System Automated Nudges
Signers Required Signatures
Approvers Review & Approve
CC Recipients Notification Only
Partially Signed In Progress
Sequential Signing One by One
Parallel Signing All at Once
Hybrid Workflow Mixed Routing
Conditional Routing Logic-based
Workflow Designer Visual Builder
Workflow Orchestrator State Machine
Progress Tracking Real-time Status
Reminder System Automated Nudges
Signers Required Signatures
Approvers Review & Approve
CC Recipients Notification Only
Partially Signed In Progress
Workflow Features:
Flexible signing order configuration
Role-based access control
Automated reminders and notifications
Conditional logic and branching
SLA tracking and escalation
Technologies: Temporal.io, Redis, PostgreSQL
Template Designer Drag & Drop
Field Library Signature, Text, Date
Business Logic Calculations & Rules
Custom Branding Logo & Colors
Signature Field Required/Optional
Radio Button Single Choice
Template Library Organization
Template Sharing Teams & Groups
Template Versioning Change History
Template Cloning Reusability
Conditional Fields Dynamic Display
Field Calculations Auto-compute
Field Validation Data Rules
Template Designer Drag & Drop
Field Library Signature, Text, Date
Business Logic Calculations & Rules
Custom Branding Logo & Colors
Signature Field Required/Optional
Radio Button Single Choice
Template Library Organization
Template Sharing Teams & Groups
Template Versioning Change History
Template Cloning Reusability
Conditional Fields Dynamic Display
Field Calculations Auto-compute
Field Validation Data Rules
Template Capabilities:
Visual drag-and-drop template builder
Reusable document templates
Role assignment and field mapping
Conditional logic and calculations
Technologies: React, Node.js, MongoDB
Multi-factor Authentication
Email Authentication Magic Link
SMS Authentication OTP Code
Password Authentication Credentials
Social Login Google, LinkedIn
Knowledge-based Auth Security Questions
ID Verification Government ID
Biometric Verification Face/Fingerprint
Phone Verification Voice/SMS
Hardware Token Security Key
Session Creation Token Generation
Session Validation Token Verify
Session Refresh Token Rotation
Multi-factor Authentication
Email Authentication Magic Link
SMS Authentication OTP Code
Password Authentication Credentials
Social Login Google, LinkedIn
Knowledge-based Auth Security Questions
ID Verification Government ID
Biometric Verification Face/Fingerprint
Phone Verification Voice/SMS
Hardware Token Security Key
Session Creation Token Generation
Session Validation Token Verify
Session Refresh Token Rotation
Security Features:
Multi-factor authentication support
Identity verification integrations
Role-based access control (RBAC)
OAuth 2.0 and SAML 2.0 support
Technologies: Auth0, Okta, JWT, OAuth2
Primary Database Write Operations
Async Replica Read Scaling
Users Schema Accounts & Auth
Documents Schema Metadata & Status
Signatures Schema Signature Records
Templates Schema Template Definitions
Table Partitioning Time-based
Strategic Indexing Query Performance
Materialized Views Analytics
PgBouncer Connection Pooling
WAL Archiving Point-in-time
Automated Snapshots Daily Backup
Cross-region Backup Disaster Recovery
Primary Database Write Operations
Async Replica Read Scaling
Users Schema Accounts & Auth
Documents Schema Metadata & Status
Signatures Schema Signature Records
Templates Schema Template Definitions
Table Partitioning Time-based
Strategic Indexing Query Performance
Materialized Views Analytics
PgBouncer Connection Pooling
WAL Archiving Point-in-time
Automated Snapshots Daily Backup
Cross-region Backup Disaster Recovery
Database Design:
Normalized schema for core entities
Time-series partitioning for audit logs
Write-ahead logging for durability
Read replicas for analytics workloads
Mongos Router Query Routing
Primary Node Write Operations
Secondary Node 1 Read Operations
Secondary Node 2 Analytics
workflow_states Active Workflows
notifications Message Queue
activity_logs User Actions
Compound Indexes Multi-field Queries
Text Indexes Full-text Search
Geo Indexes Location-based
TTL Indexes Auto-expiration
Mongos Router Query Routing
Primary Node Write Operations
Secondary Node 1 Read Operations
Secondary Node 2 Analytics
workflow_states Active Workflows
notifications Message Queue
activity_logs User Actions
Compound Indexes Multi-field Queries
Text Indexes Full-text Search
Geo Indexes Location-based
TTL Indexes Auto-expiration
Document Structure:
Flexible schema for workflow state
Embedded documents for nested data
Horizontal sharding for scalability
Time-to-live indexes for auto-cleanup
User Sessions TTL: 24 hours
Document Metadata TTL: 1 hour
Template Cache TTL: 6 hours
Rate Limit Counters TTL: 1 minute
Distributed Locks Workflow Sync
Authentication JWT Storage
Document Preview Quick Access
Template Rendering Fast Load
API Throttling Rate Control
Workflow Sync Concurrency Control
User Sessions TTL: 24 hours
Document Metadata TTL: 1 hour
Template Cache TTL: 6 hours
Rate Limit Counters TTL: 1 minute
Distributed Locks Workflow Sync
Authentication JWT Storage
Document Preview Quick Access
Template Rendering Fast Load
API Throttling Rate Control
Workflow Sync Concurrency Control
Caching Strategies:
Session management and JWT tokens
Document metadata caching
Template rendering cache
Distributed locking for workflows
Rate limiting counters
S3 Standard Active Documents
S3 Infrequent Access Completed Docs
S3 Glacier Archive Storage
S3 Deep Archive Compliance Archive
Original Documents User Uploads
Signed Documents Completed
Completion Certificates Legal Proof
Attachments Supporting Files
Encryption at Rest AES-256
S3 Versioning Change History
Lifecycle Policies Auto-tiering
Access Logging Audit Trail
S3 Standard Active Documents
S3 Infrequent Access Completed Docs
S3 Glacier Archive Storage
S3 Deep Archive Compliance Archive
Original Documents User Uploads
Signed Documents Completed
Completion Certificates Legal Proof
Attachments Supporting Files
Encryption at Rest AES-256
S3 Versioning Change History
Lifecycle Policies Auto-tiering
Access Logging Audit Trail
Storage Features:
Encrypted document storage (AES-256)
Automatic lifecycle management
Cross-region replication for DR
Versioning for document history
Compliance with retention policies
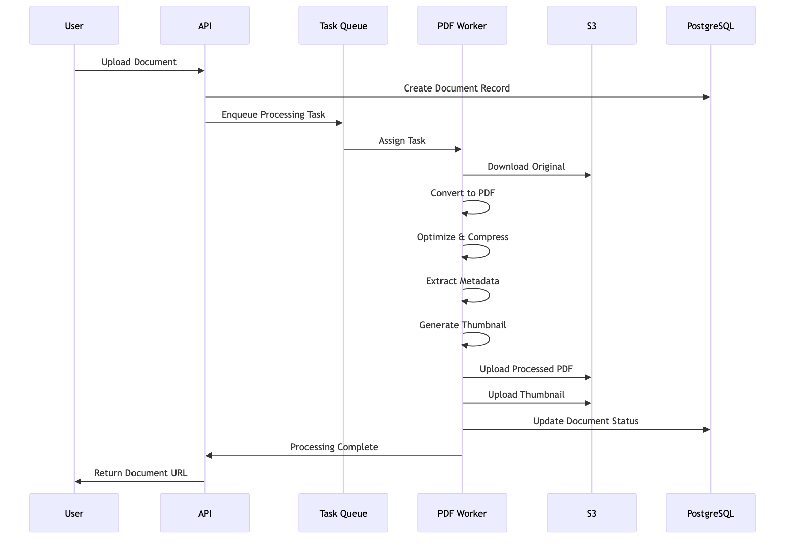
PostgreSQL S3 PDF Worker Task Queue API User PostgreSQL S3 PDF Worker Task Queue API User Upload Document Create Document Record Enqueue Processing Task Assign Task Download Original Convert to PDF Optimize & Compress Extract Metadata Generate Thumbnail Upload Processed PDF Upload Thumbnail Update Document Status Processing Complete Return Document URL PostgreSQL S3 PDF Worker Task Queue API User PostgreSQL S3 PDF Worker Task Queue API User Upload Document Create Document Record Enqueue Processing Task Assign Task Download Original Convert to PDF Optimize & Compress Extract Metadata Generate Thumbnail Upload Processed PDF Upload Thumbnail Update Document Status Processing Complete Return Document URL
Format Conversion DOCX, PNG, JPG → PDF
Document Merging Multiple PDFs
Document Splitting Extract Pages
Form Flattening Lock Fields
OCR Processing Text Recognition
PDF Compression Size Optimization
PDF Linearization Fast Web View
Image Optimization Quality vs Size
Field Detection Auto-detect Forms
Add Fields Signature, Text, Date
Field Positioning Coordinate System
Field Rendering Visual Display
Signature Overlay PDF Layer
Certificate Embedding Digital Signature
Metadata Addition Signature Info
Format Conversion DOCX, PNG, JPG → PDF
Document Merging Multiple PDFs
Document Splitting Extract Pages
Form Flattening Lock Fields
OCR Processing Text Recognition
PDF Compression Size Optimization
PDF Linearization Fast Web View
Image Optimization Quality vs Size
Field Detection Auto-detect Forms
Add Fields Signature, Text, Date
Field Positioning Coordinate System
Field Rendering Visual Display
Signature Overlay PDF Layer
Certificate Embedding Digital Signature
Metadata Addition Signature Info
PDF Technologies:
Apache PDFBox for PDF manipulation
Ghostscript for conversion and optimization
Tesseract OCR for text extraction
iText/PDFtk for digital signatures
ImageMagick for thumbnail generation
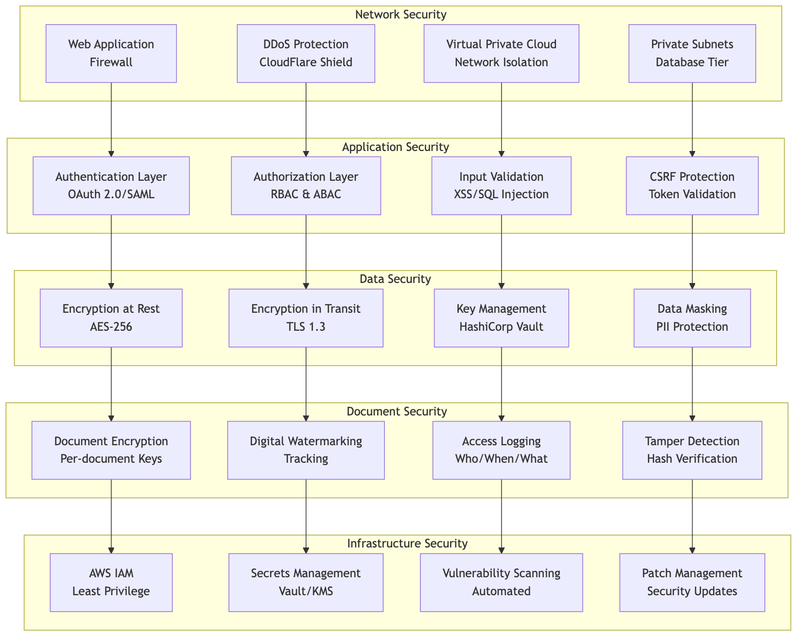
DDoS Protection CloudFlare Shield
Virtual Private Cloud Network Isolation
Private Subnets Database Tier
Authentication Layer OAuth 2.0/SAML
Authorization Layer RBAC & ABAC
Input Validation XSS/SQL Injection
CSRF Protection Token Validation
Encryption at Rest AES-256
Encryption in Transit TLS 1.3
Key Management HashiCorp Vault
Data Masking PII Protection
Document Encryption Per-document Keys
Digital Watermarking Tracking
Access Logging Who/When/What
Tamper Detection Hash Verification
Secrets Management Vault/KMS
Vulnerability Scanning Automated
Patch Management Security Updates
DDoS Protection CloudFlare Shield
Virtual Private Cloud Network Isolation
Private Subnets Database Tier
Authentication Layer OAuth 2.0/SAML
Authorization Layer RBAC & ABAC
Input Validation XSS/SQL Injection
CSRF Protection Token Validation
Encryption at Rest AES-256
Encryption in Transit TLS 1.3
Key Management HashiCorp Vault
Data Masking PII Protection
Document Encryption Per-document Keys
Digital Watermarking Tracking
Access Logging Who/When/What
Tamper Detection Hash Verification
Secrets Management Vault/KMS
Vulnerability Scanning Automated
Patch Management Security Updates
SOC 2 Type II Security Controls
ISO 27001 Information Security
OWASP Top 10 Security Best Practices
Annual Audits Third-party Review
Penetration Testing Quarterly
Certifications Ongoing Compliance
Compliance Reporting Stakeholders
SOC 2 Type II Security Controls
ISO 27001 Information Security
OWASP Top 10 Security Best Practices
Annual Audits Third-party Review
Penetration Testing Quarterly
Certifications Ongoing Compliance
Compliance Reporting Stakeholders
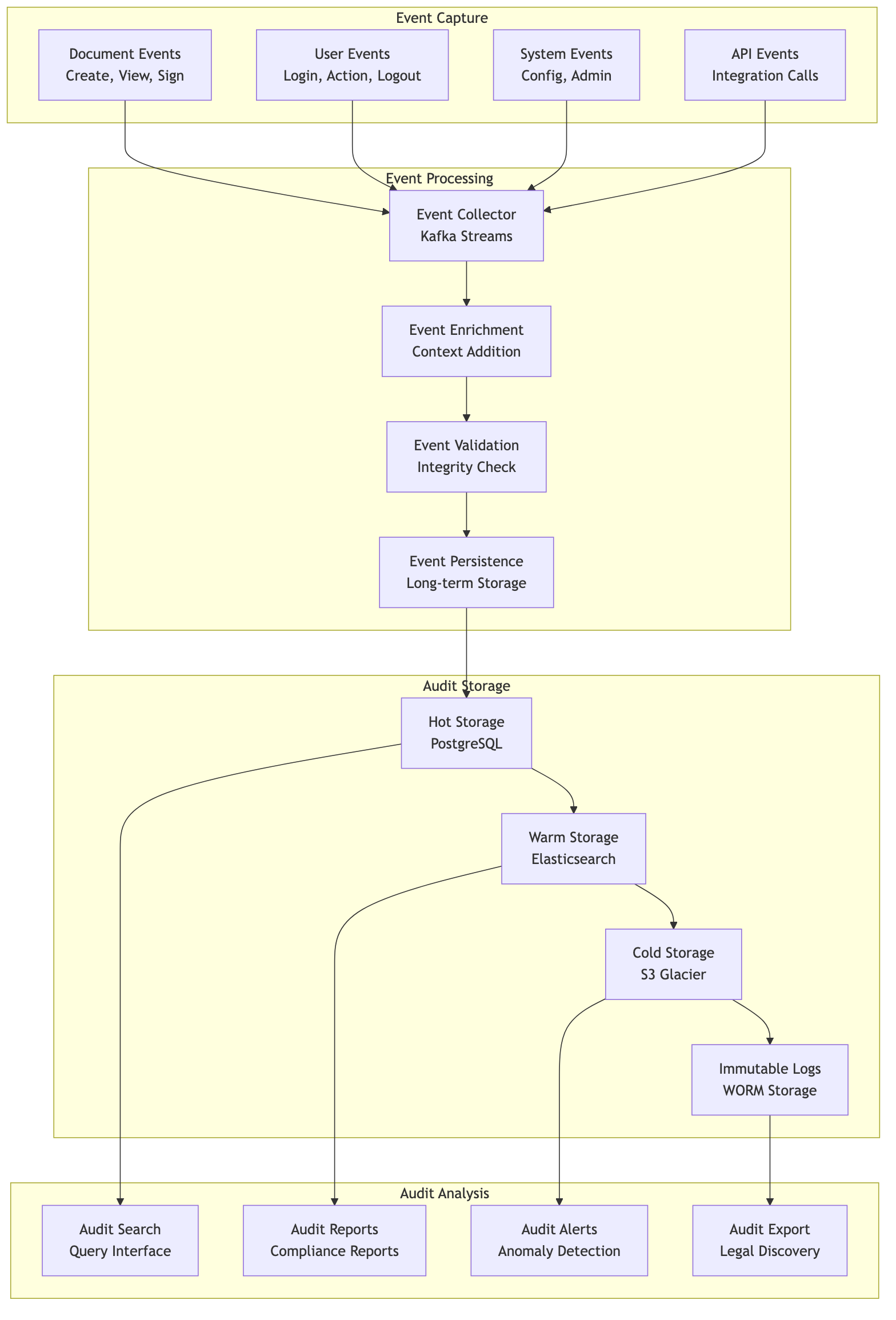
Document Events Create, View, Sign
User Events Login, Action, Logout
System Events Config, Admin
API Events Integration Calls
Event Collector Kafka Streams
Event Enrichment Context Addition
Event Validation Integrity Check
Event Persistence Long-term Storage
Warm Storage Elasticsearch
Immutable Logs WORM Storage
Audit Search Query Interface
Audit Reports Compliance Reports
Audit Alerts Anomaly Detection
Audit Export Legal Discovery
Document Events Create, View, Sign
User Events Login, Action, Logout
System Events Config, Admin
API Events Integration Calls
Event Collector Kafka Streams
Event Enrichment Context Addition
Event Validation Integrity Check
Event Persistence Long-term Storage
Warm Storage Elasticsearch
Immutable Logs WORM Storage
Audit Search Query Interface
Audit Reports Compliance Reports
Audit Alerts Anomaly Detection
Audit Export Legal Discovery
Audit Features:
Immutable audit logs with cryptographic sealing
Comprehensive event tracking (WHO, WHAT, WHEN, WHERE)
Tamper-evident log storage
Long-term retention (7+ years)
Real-time anomaly detection
GraphQL API Flexible Queries
Webhooks Event Notifications
WebSocket API Real-time Updates
API Versioning Backward Compatibility
Rate Limiting Quota Management
Request Throttling Traffic Shaping
Response Caching Performance
API Documentation OpenAPI/Swagger
Sandbox Environment Testing
API Monitoring Usage Analytics
OAuth 2.0 Delegated Access
Request Signatures HMAC Validation
GraphQL API Flexible Queries
Webhooks Event Notifications
WebSocket API Real-time Updates
API Versioning Backward Compatibility
Rate Limiting Quota Management
Request Throttling Traffic Shaping
Response Caching Performance
API Documentation OpenAPI/Swagger
Sandbox Environment Testing
API Monitoring Usage Analytics
OAuth 2.0 Delegated Access
Request Signatures HMAC Validation
Salesforce Native Integration
Zoho CRM Workflow Integration
Google Drive Document Storage
Microsoft Dynamics Business Central
Salesforce Native Integration
Zoho CRM Workflow Integration
Google Drive Document Storage
Microsoft Dynamics Business Central
Client Endpoint Retry Service Webhook Dispatcher Event Queue HelloSign Client Endpoint Retry Service Webhook Dispatcher Event Queue HelloSign alt [Success] [Failure] Document Signed Event Process Event POST Webhook 200 OK Mark Delivered 500 Error Schedule Retry Retry 500 Error Retry 500 Error Retry 200 OK Mark Delivered Client Endpoint Retry Service Webhook Dispatcher Event Queue HelloSign Client Endpoint Retry Service Webhook Dispatcher Event Queue HelloSign alt [Success] [Failure] Document Signed Event Process Event POST Webhook 200 OK Mark Delivered 500 Error Schedule Retry Retry 500 Error Retry 500 Error Retry 200 OK Mark Delivered
Webhook Features:
Real-time event notifications
Automatic retry with exponential backoff
Event filtering and subscriptions
HMAC signature validation
Delivery tracking and analytics
Document Ready Signature Request
Document Signed Completion
Document Declined Rejection
Push Notifications Mobile Apps
In-app Notifications Dashboard
SendGrid Transactional Email
Email Templates Branded Design
Email Tracking Opens & Clicks
Bounce Handling Deliverability
User Preferences Channel Selection
Frequency Control Batching Rules
Quiet Hours Time Restrictions
Unsubscribe Opt-out Management
Document Ready Signature Request
Document Signed Completion
Document Declined Rejection
Push Notifications Mobile Apps
In-app Notifications Dashboard
SendGrid Transactional Email
Email Templates Branded Design
Email Tracking Opens & Clicks
Bounce Handling Deliverability
User Preferences Channel Selection
Frequency Control Batching Rules
Quiet Hours Time Restrictions
Unsubscribe Opt-out Management
Custom Reminder User Defined
Custom Schedule Flexible Timing
Timezone Detection Local Time Delivery
Business Hours Working Time Only
Engagement Tracking Open Rate Analysis
Send Time Optimization ML-based
Send Email Reminder Message
Update Status Reminder Sent
Custom Reminder User Defined
Custom Schedule Flexible Timing
Timezone Detection Local Time Delivery
Business Hours Working Time Only
Engagement Tracking Open Rate Analysis
Send Time Optimization ML-based
Send Email Reminder Message
Update Status Reminder Sent
Web Servers 2-50 instances
API Servers 5-100 instances
Background Workers 10-200 instances
PDF Workers 20-500 instances
CPU Utilization Target: 70%
Queue Depth Target: < 1000
API Latency Target: < 500ms
Predictive Scaling ML-based Forecast
Scheduled Scaling Business Hours
Target Tracking Metric-based
Step Scaling Graduated Response
Spot Instances 70% Savings
Reserved Instances Long-term Capacity
Savings Plans Flexible Commitment
Right Sizing Resource Optimization
Web Servers 2-50 instances
API Servers 5-100 instances
Background Workers 10-200 instances
PDF Workers 20-500 instances
CPU Utilization Target: 70%
Queue Depth Target: < 1000
API Latency Target: < 500ms
Predictive Scaling ML-based Forecast
Scheduled Scaling Business Hours
Target Tracking Metric-based
Step Scaling Graduated Response
Spot Instances 70% Savings
Reserved Instances Long-term Capacity
Savings Plans Flexible Commitment
Right Sizing Resource Optimization
Browser Cache Static Assets 1 year TTL
CDN Cache Documents & Images 24 hour TTL
Application Cache Redis 1 hour TTL
Database Cache Query Results 15 min TTL
Event-based Immediate Purge
Pattern-based Wildcard Purge
Cache Hit Rate Target: > 85%
Cache Miss Rate Target: < 15%
Cache Warming Pre-population
Browser Cache Static Assets 1 year TTL
CDN Cache Documents & Images 24 hour TTL
Application Cache Redis 1 hour TTL
Database Cache Query Results 15 min TTL
Event-based Immediate Purge
Pattern-based Wildcard Purge
Cache Hit Rate Target: > 85%
Cache Miss Rate Target: < 15%
Cache Warming Pre-population
Index Optimization Strategic Indexes
Materialized Views Pre-computed
Batch Writes Bulk Operations
Async Writes Non-critical Data
Write Buffer Memory Buffering
Connection Pooling PgBouncer
Query Analysis Execution Plans
Slow Query Log Performance Monitoring
Query Rewriting Optimization
Prepared Statements Plan Caching
Time-based Monthly Partitions
Hash-based User Distribution
Range-based Status Partitions
List-based Region Partitions
Index Optimization Strategic Indexes
Materialized Views Pre-computed
Batch Writes Bulk Operations
Async Writes Non-critical Data
Write Buffer Memory Buffering
Connection Pooling PgBouncer
Query Analysis Execution Plans
Slow Query Log Performance Monitoring
Query Rewriting Optimization
Prepared Statements Plan Caching
Time-based Monthly Partitions
Hash-based User Distribution
Range-based Status Partitions
List-based Region Partitions
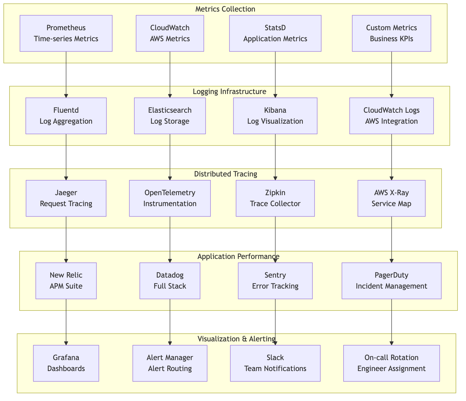
Prometheus Time-series Metrics
StatsD Application Metrics
Custom Metrics Business KPIs
CloudWatch Logs AWS Integration
OpenTelemetry Instrumentation
Alert Manager Alert Routing
On-call Rotation Engineer Assignment
Prometheus Time-series Metrics
StatsD Application Metrics
Custom Metrics Business KPIs
CloudWatch Logs AWS Integration
OpenTelemetry Instrumentation
Alert Manager Alert Routing
On-call Rotation Engineer Assignment
Page Load Time Target: < 2s
Signature Completion Target: < 60s
API Response Time Target: < 500ms
System Uptime Target: 99.99%
Documents Sent Daily Volume
Completion Rate Target: > 80%
Average Time to Complete Benchmark
User Adoption Active Users
PDF Processing Time Target: < 30s
Queue Wait Time Target: < 5s
System Throughput Docs per Minute
Memory Usage Target: < 85%
Cost per Document Optimization
Page Load Time Target: < 2s
Signature Completion Target: < 60s
API Response Time Target: < 500ms
System Uptime Target: 99.99%
Documents Sent Daily Volume
Completion Rate Target: > 80%
Average Time to Complete Benchmark
User Adoption Active Users
PDF Processing Time Target: < 30s
Queue Wait Time Target: < 5s
System Throughput Docs per Minute
Memory Usage Target: < 85%
Cost per Document Optimization
P0 - Critical Service Down < 5 min response
P1 - High Degraded Service < 15 min response
P2 - Medium Performance Issues < 1 hour response
P3 - Low Warnings < 24 hour response
Availability Alerts Uptime Monitoring
Performance Alerts Latency Spikes
Security Alerts Suspicious Activity
Business Alerts KPI Thresholds
Product Team Business Metrics
P0 - Critical Service Down < 5 min response
P1 - High Degraded Service < 15 min response
P2 - Medium Performance Issues < 1 hour response
P3 - Low Warnings < 24 hour response
Availability Alerts Uptime Monitoring
Performance Alerts Latency Spikes
Security Alerts Suspicious Activity
Business Alerts KPI Thresholds
Product Team Business Metrics
Feature Branch Development
GitHub Actions Workflow Trigger
Unit Tests Component Testing
Integration Tests API Testing
Build Docker Image Containerization
Amazon ECR Container Registry
Version Tagging Semantic Versioning
Image Scanning Vulnerability Check
Deploy to Staging Manual Approval
Smoke Tests Basic Functionality
Canary Deployment 5% Traffic
Monitor Metrics Error Rates
Deploy to Production 100% Traffic
Issue Detection Automated Monitoring
Automatic Rollback Previous Version
Post-mortem Root Cause Analysis
Feature Branch Development
GitHub Actions Workflow Trigger
Unit Tests Component Testing
Integration Tests API Testing
Build Docker Image Containerization
Amazon ECR Container Registry
Version Tagging Semantic Versioning
Image Scanning Vulnerability Check
Deploy to Staging Manual Approval
Smoke Tests Basic Functionality
Canary Deployment 5% Traffic
Monitor Metrics Error Rates
Deploy to Production 100% Traffic
Issue Detection Automated Monitoring
Automatic Rollback Previous Version
Post-mortem Root Cause Analysis
Terraform Infrastructure Provisioning
Ansible Configuration Management
Development Sandbox Testing
Production Live Environment
Disaster Recovery Standby Region
Config Repository Git as Source of Truth
HashiCorp Vault Secret Storage
AWS Secrets Manager Cloud Secrets
Rotation Policy Automated Updates
Terraform Infrastructure Provisioning
Ansible Configuration Management
Development Sandbox Testing
Production Live Environment
Disaster Recovery Standby Region
Config Repository Git as Source of Truth
HashiCorp Vault Secret Storage
AWS Secrets Manager Cloud Secrets
Rotation Policy Automated Updates
Master Nodes Control Plane HA Setup
Worker Nodes Application Pods Auto-scaled
etcd Cluster State Storage Distributed
Deployments Stateless Services
DaemonSets System Services
Envoy Proxy Sidecar Pattern
Traffic Splitting A/B Testing
Circuit Breaker Fault Tolerance
Master Nodes Control Plane HA Setup
Worker Nodes Application Pods Auto-scaled
etcd Cluster State Storage Distributed
Deployments Stateless Services
DaemonSets System Services
Envoy Proxy Sidecar Pattern
Traffic Splitting A/B Testing
Circuit Breaker Fault Tolerance
Full Backup Weekly Complete System
Incremental Backup Daily Changes Only
Continuous Backup Real-time Transaction Logs
Snapshots Hourly Point-in-time
Primary Backup Same Region Quick Restore
Secondary Backup Different Region DR Site
Archive Backup S3 Glacier Long-term
Offsite Backup Third-party Extra Protection
Point-in-time Recovery Granular Restore < 1 hour
Full System Recovery Complete Restore < 4 hours
Selective Recovery Specific Data < 30 minutes
Cross-region Recovery DR Activation < 2 hours
Monthly DR Test Full Simulation
Quarterly Restore Data Validation
Annual Full DR Complete Failover
Continuous Validation Automated Checks
Full Backup Weekly Complete System
Incremental Backup Daily Changes Only
Continuous Backup Real-time Transaction Logs
Snapshots Hourly Point-in-time
Primary Backup Same Region Quick Restore
Secondary Backup Different Region DR Site
Archive Backup S3 Glacier Long-term
Offsite Backup Third-party Extra Protection
Point-in-time Recovery Granular Restore < 1 hour
Full System Recovery Complete Restore < 4 hours
Selective Recovery Specific Data < 30 minutes
Cross-region Recovery DR Activation < 2 hours
Monthly DR Test Full Simulation
Quarterly Restore Data Validation
Annual Full DR Complete Failover
Continuous Validation Automated Checks
Web Tier 99.99% Uptime 52 min/year downtime
API Tier 99.99% Uptime Business Critical
Data Tier 99.999% Uptime 5 min/year downtime
Storage Tier 99.999999999% Durability 11 nines
Multi-AZ Deployment 3 Availability Zones
Multi-Region Setup Active-Active
Load Balancing Health-based Routing
Automatic Failover < 30 seconds
Synchronous Replication Zero Data Loss
Asynchronous Replication Cross-region
Multi-master Write Anywhere
Conflict Resolution CRDT Algorithm
Recovery Time Objective < 2 hours Maximum Downtime
Recovery Point Objective < 15 minutes Maximum Data Loss
Mean Time to Repair < 1 hour Average Recovery
Mean Time Between Failures > 2000 hours System Reliability
Web Tier 99.99% Uptime 52 min/year downtime
API Tier 99.99% Uptime Business Critical
Data Tier 99.999% Uptime 5 min/year downtime
Storage Tier 99.999999999% Durability 11 nines
Multi-AZ Deployment 3 Availability Zones
Multi-Region Setup Active-Active
Load Balancing Health-based Routing
Automatic Failover < 30 seconds
Synchronous Replication Zero Data Loss
Asynchronous Replication Cross-region
Multi-master Write Anywhere
Conflict Resolution CRDT Algorithm
Recovery Time Objective < 2 hours Maximum Downtime
Recovery Point Objective < 15 minutes Maximum Data Loss
Mean Time to Repair < 1 hour Average Recovery
Mean Time Between Failures > 2000 hours System Reliability
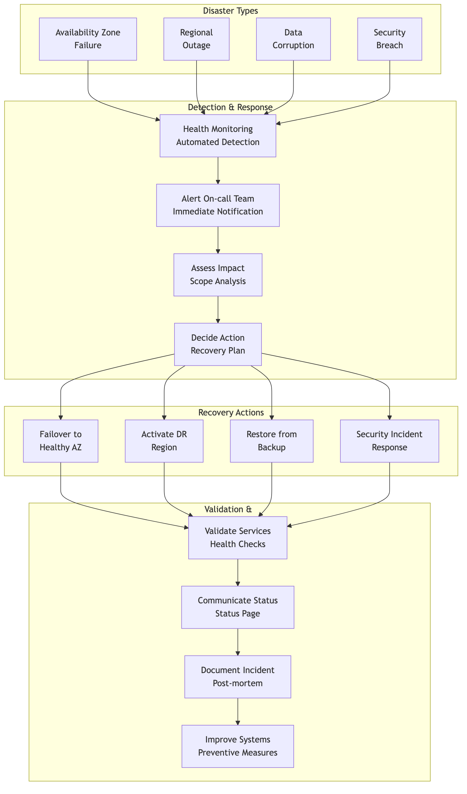
Validation & Communication
Health Monitoring Automated Detection
Alert On-call Team Immediate Notification
Assess Impact Scope Analysis
Decide Action Recovery Plan
Security Incident Response
Validate Services Health Checks
Communicate Status Status Page
Document Incident Post-mortem
Improve Systems Preventive Measures
Validation & Communication
Health Monitoring Automated Detection
Alert On-call Team Immediate Notification
Assess Impact Scope Analysis
Decide Action Recovery Plan
Security Incident Response
Validate Services Health Checks
Communicate Status Status Page
Document Incident Post-mortem
Improve Systems Preventive Measures
React Native Cross-platform
Camera Integration Document Scanning
Biometric Auth Face ID/Fingerprint
Offline Mode Local Storage
Push Notifications FCM/APNs
Signing SDK Native Components
PDF Viewer Rendering Engine
Signature Capture Touch Interface
Cryptography Security Library
Mobile API Gateway Optimized Endpoints
Sync Service Data Synchronization
Media Service Image Processing
React Native Cross-platform
Camera Integration Document Scanning
Biometric Auth Face ID/Fingerprint
Offline Mode Local Storage
Push Notifications FCM/APNs
Signing SDK Native Components
PDF Viewer Rendering Engine
Signature Capture Touch Interface
Cryptography Security Library
Mobile API Gateway Optimized Endpoints
Sync Service Data Synchronization
Media Service Image Processing
SQLite Database Structured Data
File System Documents & PDFs
Cache Layer Images & Assets
Conflict-free Replicated Data Types
Optimistic Updates Local First
Batch Sync Efficient Transfer
Upload Queue Pending Documents
Action Queue Signatures, Updates
Retry Logic Exponential Backoff
Priority Queue Important First
Network Reachability Connection Monitor
Background Sync iOS/Android APIs
Manual Sync User Triggered
SQLite Database Structured Data
File System Documents & PDFs
Cache Layer Images & Assets
Conflict-free Replicated Data Types
Optimistic Updates Local First
Batch Sync Efficient Transfer
Upload Queue Pending Documents
Action Queue Signatures, Updates
Retry Logic Exponential Backoff
Priority Queue Important First
Network Reachability Connection Monitor
Background Sync iOS/Android APIs
Manual Sync User Triggered
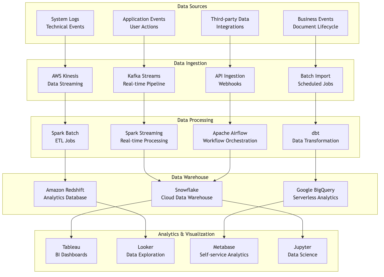
Analytics & Visualization
Application Events User Actions
System Logs Technical Events
Business Events Document Lifecycle
Third-party Data Integrations
Kafka Streams Real-time Pipeline
AWS Kinesis Data Streaming
Batch Import Scheduled Jobs
Spark Streaming Real-time Processing
Apache Airflow Workflow Orchestration
Snowflake Cloud Data Warehouse
Amazon Redshift Analytics Database
Google BigQuery Serverless Analytics
Metabase Self-service Analytics
Analytics & Visualization
Application Events User Actions
System Logs Technical Events
Business Events Document Lifecycle
Third-party Data Integrations
Kafka Streams Real-time Pipeline
AWS Kinesis Data Streaming
Batch Import Scheduled Jobs
Spark Streaming Real-time Processing
Apache Airflow Workflow Orchestration
Snowflake Cloud Data Warehouse
Amazon Redshift Analytics Database
Google BigQuery Serverless Analytics
Metabase Self-service Analytics
Daily Active Users Engagement
Signatures Completed Success Rate
API Calls Integration Usage
Average Time to Sign Efficiency
Completion Rate Conversion
Monthly Recurring Revenue Growth
Customer Acquisition Cost Marketing Efficiency
Customer Lifetime Value Retention
Support Tickets Customer Service
Infrastructure Cost Efficiency
Daily Active Users Engagement
Signatures Completed Success Rate
API Calls Integration Usage
Average Time to Sign Efficiency
Completion Rate Conversion
Monthly Recurring Revenue Growth
Customer Acquisition Cost Marketing Efficiency
Customer Lifetime Value Retention
Support Tickets Customer Service
Infrastructure Cost Efficiency
Completion Prediction ML Model
Fraud Detection Anomaly Detection
Churn Prediction Customer Retention
Usage Forecasting Capacity Planning
Auto Field Detection Computer Vision
Document Classification Type Recognition
Template Suggestion Recommendation
Personalization User Preferences
Smart Routing Optimal Workflow
Time Optimization Best Send Time
Content Optimization A/B Testing
Anomaly Detection System Monitoring
Capacity Prediction Resource Planning
Performance Prediction SLA Management
Completion Prediction ML Model
Fraud Detection Anomaly Detection
Churn Prediction Customer Retention
Usage Forecasting Capacity Planning
Auto Field Detection Computer Vision
Document Classification Type Recognition
Template Suggestion Recommendation
Personalization User Preferences
Smart Routing Optimal Workflow
Time Optimization Best Send Time
Content Optimization A/B Testing
Anomaly Detection System Monitoring
Capacity Prediction Resource Planning
Performance Prediction SLA Management
30% 25% 20% 15% 5% 5% HelloSign Infrastructure Cost Distribution Compute (EC2, ECS, Lambda) Storage (S3, EBS, Glacier) Database (RDS, DynamoDB) Data Transfer & CDN Monitoring & Analytics Third-party Services 30% 25% 20% 15% 5% 5% HelloSign Infrastructure Cost Distribution Compute (EC2, ECS, Lambda) Storage (S3, EBS, Glacier) Database (RDS, DynamoDB) Data Transfer & CDN Monitoring & Analytics Third-party Services
Spot Instances PDF Processing 70% Savings
Reserved Instances Steady-state Workloads 40% Savings
Lambda Functions Event-driven Pay-per-use
AWS Fargate Serverless Containers No Server Management
S3 Intelligent Tiering Auto-optimization
Lifecycle Management Auto-archival
Data Compression Reduced Size
Deduplication Eliminate Redundancy
Read Replicas Offload Reads
Aggressive Caching Reduce DB Load
Query Optimization Faster Execution
Data Archival Cold Data to S3
CDN Caching Reduced Origin Load
Content Compression Bandwidth Savings
Regional Endpoints Reduced Transfer
AWS PrivateLink No Internet Cost
Cost Explorer Analysis & Insights
Resource Tagging Cost Allocation
Right-sizing Resource Optimization
Spot Instances PDF Processing 70% Savings
Reserved Instances Steady-state Workloads 40% Savings
Lambda Functions Event-driven Pay-per-use
AWS Fargate Serverless Containers No Server Management
S3 Intelligent Tiering Auto-optimization
Lifecycle Management Auto-archival
Data Compression Reduced Size
Deduplication Eliminate Redundancy
Read Replicas Offload Reads
Aggressive Caching Reduce DB Load
Query Optimization Faster Execution
Data Archival Cold Data to S3
CDN Caching Reduced Origin Load
Content Compression Bandwidth Savings
Regional Endpoints Reduced Transfer
AWS PrivateLink No Internet Cost
Cost Explorer Analysis & Insights
Resource Tagging Cost Allocation
Right-sizing Resource Optimization
AI Document Assistant Natural Language Interaction
Auto Field Population Data Extraction
Smart Templates AI-generated
Voice Signatures Voice Biometrics
Blockchain Audit Trail Immutable Records
Smart Contracts Automated Execution
NFT Certificates Digital Provenance
Decentralized Storage IPFS Integration
Quantum-resistant Crypto Future-proof Security
Zero-knowledge Proofs Privacy Preservation
Homomorphic Encryption Compute on Encrypted
Federated Learning Privacy-first ML
VR Signing Rooms Immersive Experience
Real-time Co-signing Multiple Parties
Video Verification Live Identity Check
Holographic Signatures 3D Biometrics
Low-code Builder Citizen Developers
Micro Frontends Modular UI
Edge Computing Reduced Latency
5G Optimization Enhanced Mobile
AI Document Assistant Natural Language Interaction
Auto Field Population Data Extraction
Smart Templates AI-generated
Voice Signatures Voice Biometrics
Blockchain Audit Trail Immutable Records
Smart Contracts Automated Execution
NFT Certificates Digital Provenance
Decentralized Storage IPFS Integration
Quantum-resistant Crypto Future-proof Security
Zero-knowledge Proofs Privacy Preservation
Homomorphic Encryption Compute on Encrypted
Federated Learning Privacy-first ML
VR Signing Rooms Immersive Experience
Real-time Co-signing Multiple Parties
Video Verification Live Identity Check
Holographic Signatures 3D Biometrics
Low-code Builder Citizen Developers
Micro Frontends Modular UI
Edge Computing Reduced Latency
5G Optimization Enhanced Mobile
2024 Q1 Security Enhancement Quantum-resistant Crypto Zero-trust Architecture 2024 Q2 AI Integration AI Document Assistant Smart Template Generation 2024 Q3 Blockchain Pilot Immutable Audit Trail Smart Contract Integration 2024 Q4 Global Expansion New Regional Data Centers Local Compliance 2025 Q1 Advanced Biometrics Voice Signature Support Video Identity Verification 2025 Q2 Platform Modernization Micro Frontend Architecture Edge Computing Rollout HelloSign Architecture Evolution Roadmap 2024 Q1 Security Enhancement Quantum-resistant Crypto Zero-trust Architecture 2024 Q2 AI Integration AI Document Assistant Smart Template Generation 2024 Q3 Blockchain Pilot Immutable Audit Trail Smart Contract Integration 2024 Q4 Global Expansion New Regional Data Centers Local Compliance 2025 Q1 Advanced Biometrics Voice Signature Support Video Identity Verification 2025 Q2 Platform Modernization Micro Frontend Architecture Edge Computing Rollout HelloSign Architecture Evolution Roadmap
APAC Regulations Regional Standards
LATAM Compliance Local Laws
Africa Standards Emerging Markets
Middle East Regional Requirements
Financial Services PCI DSS, SOX
Government FedRAMP, StateRAMP
Legal Industry ABA Standards
Quantum Standards Post-quantum Crypto
Ethical AI Responsible Computing
APAC Regulations Regional Standards
LATAM Compliance Local Laws
Africa Standards Emerging Markets
Middle East Regional Requirements
Financial Services PCI DSS, SOX
Government FedRAMP, StateRAMP
Legal Industry ABA Standards
Quantum Standards Post-quantum Crypto
Ethical AI Responsible Computing
HelloSign's (Dropbox Sign) architecture represents a comprehensive e-signature platform designed to handle the complex requirements of secure, legally binding digital document workflows. The system successfully manages:
Legal Compliance with global e-signature regulations (ESIGN, UETA, eIDAS)
Document Security through multi-layer encryption and PKI infrastructure
Scalable Processing of millions of documents with high reliability
Flexible Workflows supporting various signing scenarios
Comprehensive Audit Trails for legal evidence and compliance
Global Availability with multi-region deployment
Rich Integrations with CRM, storage, and business applications
Security-First Design
End-to-end encryption for documents
PKI-based digital signatures
Comprehensive audit trails
Multi-factor authentication
Legal Compliance
Adherence to ESIGN Act, UETA, eIDAS
GDPR and data privacy compliance
Industry-specific certifications (SOC 2, ISO 27001)
Tamper-evident technology
Scalable Infrastructure
Microservices architecture for flexibility
Horizontal scaling for compute and storage
Multi-region deployment for global reach
CDN for optimal document delivery
Developer-Friendly
Comprehensive REST API
Multiple SDK languages
Webhook notifications
Extensive documentation
User Experience
Intuitive signing interface
Mobile-first design
Offline support
Template-based workflows
99.99% Uptime SLA through multi-AZ deployment
< 2 hour RTO for disaster recovery
< 15 minute RPO for data protection
Real-time monitoring and alerting
Automated incident response and recovery
The platform continues to evolve with emerging technologies like AI-powered document intelligence, blockchain-based audit trails, and quantum-resistant cryptography, ensuring it remains at the forefront of secure digital signature solutions.
HelloSign's architecture demonstrates how to build a highly secure, compliant, and scalable platform for sensitive business workflows while maintaining excellent user experience and developer accessibility.