LogoMasst Docs

Netflix

🏗️ Netflix serves over 230 million subscribers globally, streaming billions of hours of content monthly. This document outlines the comprehensive architecture that enables Netflix to deliver high-quality video content at massive scale with 99.99% availability.

High-Level Architecture

Core Components

1. Content Delivery Network (Open Connect)

Netflix's custom CDN that handles 95% of all traffic.

Components:

  • Edge Servers: Deployed at ISPs and internet exchange points
  • Fill Servers: Cache popular content from origin servers
  • Regional Centers: Serve less popular content

Key Features:

  • 17,000+ servers in 1,000+ locations
  • Intelligent routing based on network conditions
  • Predictive caching using machine learning
  • Supports HTTP/2 and QUIC protocols

2. API Gateway (Zuul)

Entry point for all client requests with intelligent routing.

Architecture Pattern:

Responsibilities:

  • Authentication and authorization
  • Request routing and load balancing
  • Rate limiting and circuit breaking
  • Request/response transformation
  • Logging and monitoring

3. Microservices Architecture

Netflix operates 700+ microservices in production.

Core Services:

User Profile Service

  • User authentication and session management
  • Profile creation and management
  • Viewing preferences and parental controls
  • Technologies: Java, Spring Boot, Cassandra

Content Catalog Service

  • Metadata management for movies/TV shows
  • Content versioning and localization
  • Search indexing and faceted search
  • Technologies: Java, Elasticsearch, MySQL

Recommendation Engine

  • Personalized content recommendations
  • Collaborative and content-based filtering
  • Real-time and batch processing pipelines
  • Technologies: Python, Scala, Apache Spark, TensorFlow

Billing Service

  • Subscription management
  • Payment processing and billing cycles
  • Regional pricing and tax calculations
  • Technologies: Java, MySQL, Apache Kafka

Playback Service

  • Video streaming and adaptive bitrate
  • DRM and content protection
  • Quality metrics and analytics
  • Technologies: C++, Java, MPEG-DASH, Widevine

4. Data Storage Architecture

Cassandra (Primary Database)

  • User viewing history and preferences
  • Content metadata and ratings
  • Horizontally scalable across multiple regions
  • Eventually consistent with tunable consistency levels

MySQL

  • Financial data and billing information
  • User account information
  • ACID compliance for critical transactions

Elasticsearch

  • Content search and discovery
  • Log aggregation and analysis
  • Real-time search capabilities

Redis

  • Session caching
  • Temporary data storage
  • Real-time recommendation caching

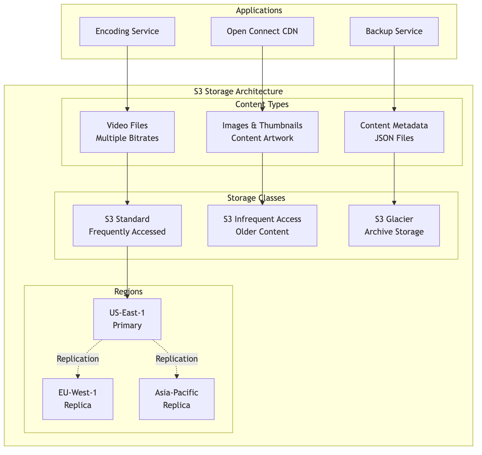
Amazon S3

  • Content storage (videos, images, metadata)
  • Data backup and archival
  • Cross-region replication

5. Stream Processing Architecture

Apache Kafka

  • Real-time event streaming
  • User interaction events
  • System metrics and logs
  • Handles billions of events daily

Apache Spark

  • Batch processing for recommendations
  • ETL operations for data warehousing
  • Machine learning model training
  • Real-time stream processing
  • Complex event processing
  • Low-latency data pipelines

Scalability Patterns

1. Horizontal Scaling

  • Auto-scaling groups based on CPU/memory metrics
  • Database sharding by user ID or geographic region
  • Microservices deployed across multiple availability zones

2. Caching Strategy

Cache Levels:

  • L1: Browser cache (static assets)
  • L2: CDN edge cache (video content)
  • L3: Application cache (API responses)
  • L4: Database query cache

3. Circuit Breaker Pattern

  • Hystrix library for fault tolerance
  • Automatic failover to cached responses
  • Graceful degradation of non-critical features

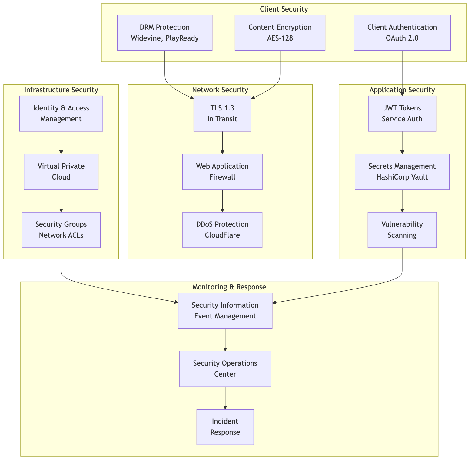
Security Architecture

Content Protection

  • DRM: Widevine, PlayReady, FairPlay
  • Multi-layer encryption: AES-128, SSL/TLS
  • Geo-blocking: Region-specific content licensing
  • Anti-piracy: Forensic watermarking

Infrastructure Security

  • Zero-trust network: Service-to-service authentication
  • IAM roles: Least privilege access control
  • Security groups: Network-level firewalls
  • Vulnerability scanning: Automated security testing

Monitoring and Observability

Metrics Collection

  • Atlas: Real-time operational insights
  • Custom metrics: Business and technical KPIs
  • Distributed tracing: Request flow across services

Alerting System

  • PagerDuty integration: Critical alert routing
  • Anomaly detection: Machine learning-based alerts
  • Escalation policies: Multi-tier support structure

Logging

  • Centralized logging: ELK stack (Elasticsearch, Logstash, Kibana)
  • Structured logging: JSON format for parsing
  • Log retention: Configurable based on compliance needs

Deployment and DevOps

Continuous Integration/Continuous Deployment

  • Spinnaker: Multi-cloud deployment platform
  • Canary deployments: Gradual rollout strategy
  • Blue-green deployments: Zero-downtime releases

Infrastructure as Code

  • Terraform: Infrastructure provisioning
  • Ansible: Configuration management
  • Docker containers: Application packaging

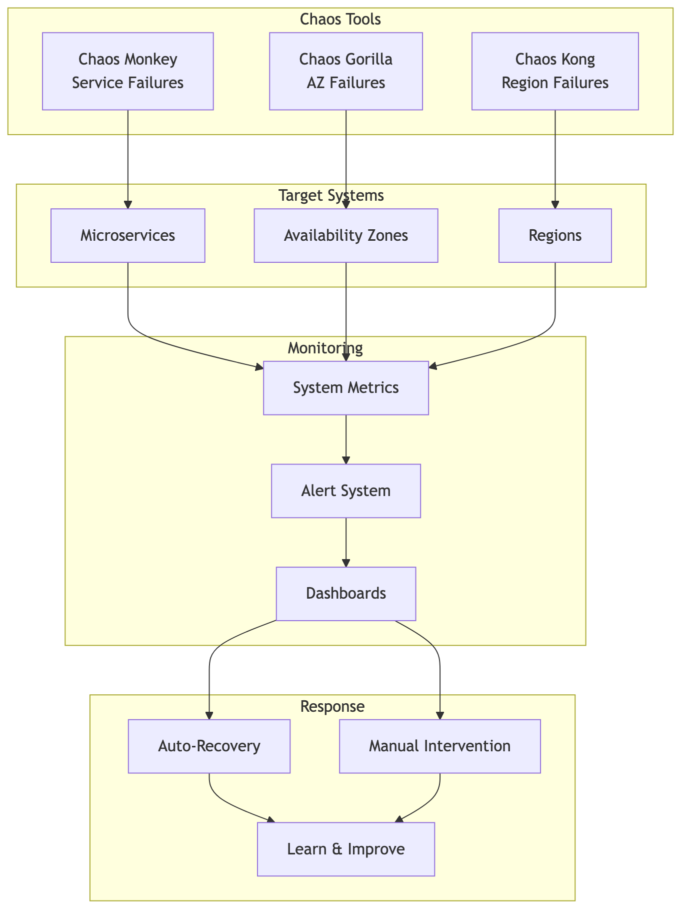
Chaos Engineering

  • Chaos Monkey: Random service failures
  • Chaos Kong: Entire region failures
  • Chaos Gorilla: Availability zone failures

Performance Optimization

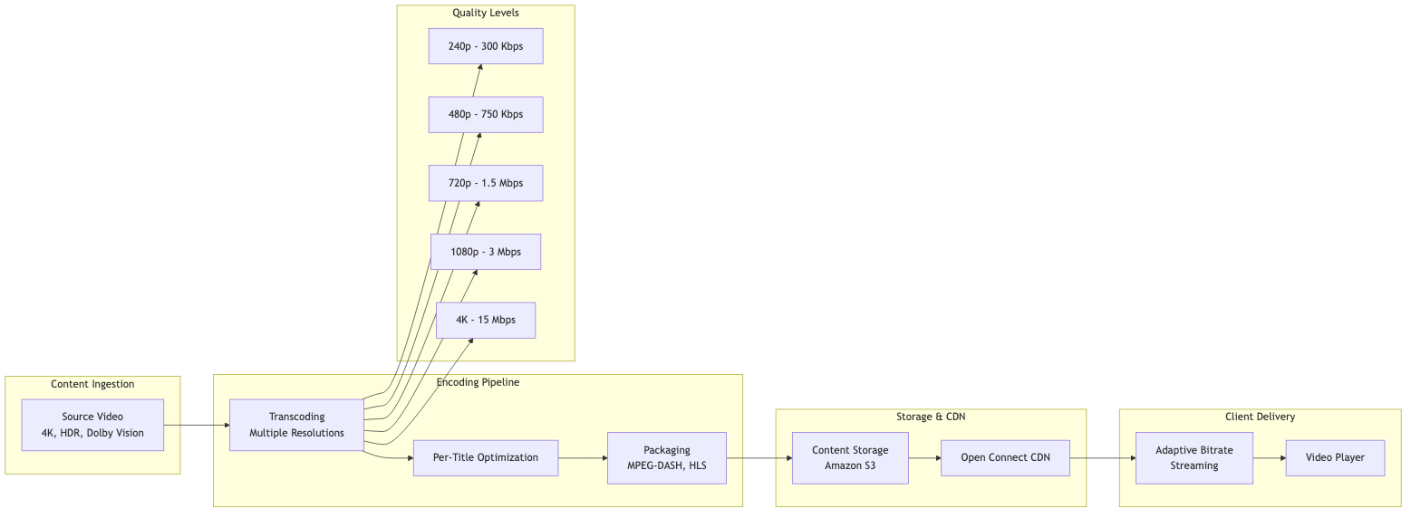
Video Encoding and Delivery

Encoding Pipeline:

  1. Source ingestion: 4K, HDR, Dolby Vision
  2. Transcoding: Multiple resolutions (240p to 4K)
  3. Optimization: Per-title encoding
  4. Packaging: MPEG-DASH, HLS formats

Network Optimization

  • TCP optimization: Custom congestion control
  • QUIC protocol: Reduced connection latency
  • HTTP/2: Multiplexed connections
  • Compression: Gzip, Brotli for text content

Client-Side Optimization

  • Prefetching: Predict and cache next episodes
  • Offline downloads: Mobile data optimization
  • Adaptive streaming: Quality adjustment based on network

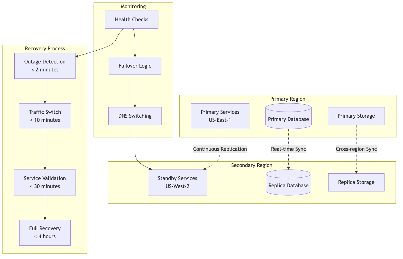
Regional Architecture

Multi-Region Deployment

Regional Components:

  • Control Plane: User management, billing
  • Data Plane: Content delivery, streaming
  • Cross-region replication: User data sync

Disaster Recovery

  • RTO: Recovery Time Objective < 4 hours
  • RPO: Recovery Point Objective < 1 hour
  • Automated failover: Cross-region traffic routing
  • Data backup: Multiple geographic locations

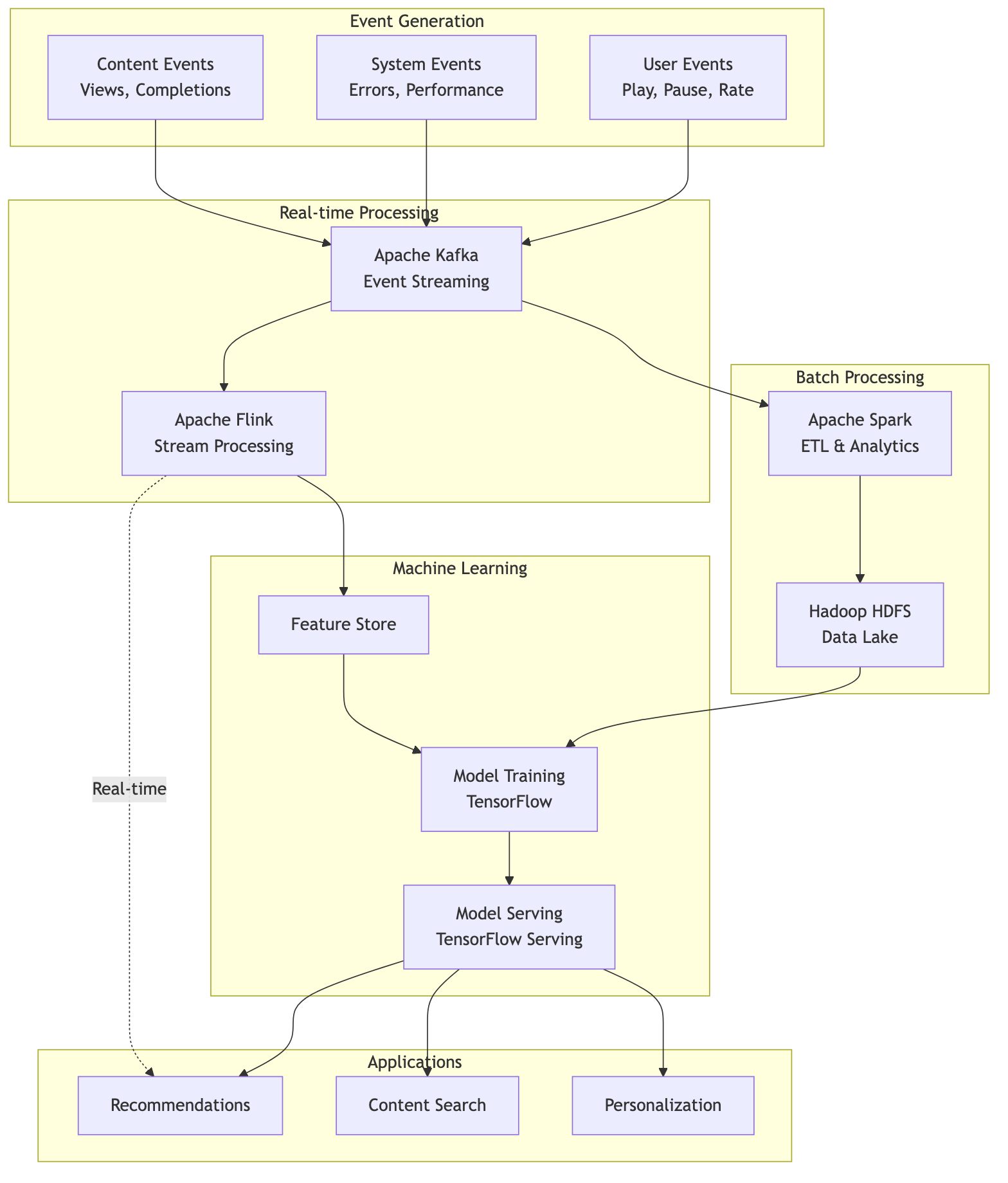
Analytics and Machine Learning

Data Pipeline

Components:

  • Real-time processing: Kafka Streams
  • Batch processing: Apache Spark
  • Data lake: Amazon S3 + Hadoop
  • Model serving: TensorFlow Serving

ML Use Cases

  • Personalized recommendations: Content discovery
  • Content optimization: Thumbnail selection
  • Quality prediction: Video encoding optimization
  • Anomaly detection: System monitoring

Cost Optimization

Cloud Economics

  • Reserved instances: Long-term capacity planning
  • Spot instances: Cost-effective batch processing
  • Auto-scaling: Dynamic resource allocation
  • Resource tagging: Cost allocation and tracking

Content Delivery Optimization

  • Predictive caching: Reduce origin server load
  • Compression algorithms: Bandwidth optimization
  • Edge computing: Reduced data transfer costs

Future Architecture Considerations

Emerging Technologies

  • 5G optimization: Ultra-low latency streaming
  • Edge AI: Real-time content personalization
  • Quantum computing: Advanced recommendation algorithms
  • WebRTC: Interactive content experiences

Scalability Roadmap

  • Global expansion: New market penetration
  • Content diversity: Live sports, gaming integration
  • Technology evolution: 8K content, VR/AR support

Conclusion

Netflix's architecture represents a masterclass in building scalable, resilient, and high-performance distributed systems. The combination of microservices, intelligent caching, advanced analytics, and robust operational practices enables Netflix to deliver exceptional user experiences at global scale.

The architecture continues to evolve, incorporating new technologies and patterns to meet growing demands while maintaining the reliability and performance that users expect from the platform.

There might be iterations needed, current data is as close I could get.