Chess.com ♟️ Chess.com serves over 100 million members globally, handling millions of concurrent games with real-time synchronization. This document outlines the comprehensive architecture that enables Chess.com to deliver low-latency gaming experiences with 99.9% availability.
Time Increment Per Move Bonus
Time Flag Timeout Detection
Clock Sync Latency Compensation
Player Connection WebSocket Handshake
Authentication Token Validation
Session Management Connection Pool
Time Increment Per Move Bonus
Time Flag Timeout Detection
Clock Sync Latency Compensation
Player Connection WebSocket Handshake
Authentication Token Validation
Session Management Connection Pool
Key Features:
Sub-100ms move latency globally
Support for 1M+ concurrent games
Automatic reconnection handling
Clock synchronization with latency compensation
Technologies: Golang, WebSocket, Redis Pub/Sub
Load Balancer Sticky Sessions
WebSocket Gateway Connection Router
Connection Pool Per Server
Health Check Connection Monitor
Binary Protocol Efficient Encoding
Message Compression Reduced Bandwidth
Message Batching Network Optimization
Priority Queue Move Priority
Redis Pub/Sub Real-time Events
Game Channels Per Game Room
User Channels Personal Events
Global Channel System Events
Horizontal Scaling Add Servers
Consistent Hashing Session Affinity
Failover Reconnect Handling
Connection Migration Rolling Updates
Load Balancer Sticky Sessions
WebSocket Gateway Connection Router
Connection Pool Per Server
Health Check Connection Monitor
Binary Protocol Efficient Encoding
Message Compression Reduced Bandwidth
Message Batching Network Optimization
Priority Queue Move Priority
Redis Pub/Sub Real-time Events
Game Channels Per Game Room
User Channels Personal Events
Global Channel System Events
Horizontal Scaling Add Servers
Consistent Hashing Session Affinity
Failover Reconnect Handling
Connection Migration Rolling Updates
WebSocket Features:
Sticky sessions for connection persistence
Binary protocol for efficiency
Redis Pub/Sub for cross-server communication
Automatic failover and reconnection
Queue Types Bullet, Blitz, Rapid
Rating Pools Skill Brackets
Game Variants Chess960, 4-player
Wait Time Factor Expand Range
Region Preference Latency Optimization
History Check Avoid Repeats
Assign Colors Random/Balanced
Create Game Instance Server Assignment
Abandon Tracking Leave Penalty
Sandbagging Detection Rating Manipulation
Queue Types Bullet, Blitz, Rapid
Rating Pools Skill Brackets
Game Variants Chess960, 4-player
Wait Time Factor Expand Range
Region Preference Latency Optimization
History Check Avoid Repeats
Assign Colors Random/Balanced
Create Game Instance Server Assignment
Abandon Tracking Leave Penalty
Sandbagging Detection Rating Manipulation
Matchmaking Features:
Rating-based matching (Glicko-2)
Dynamic range expansion based on wait time
Region-aware for latency optimization
Anti-abuse and fair play measures
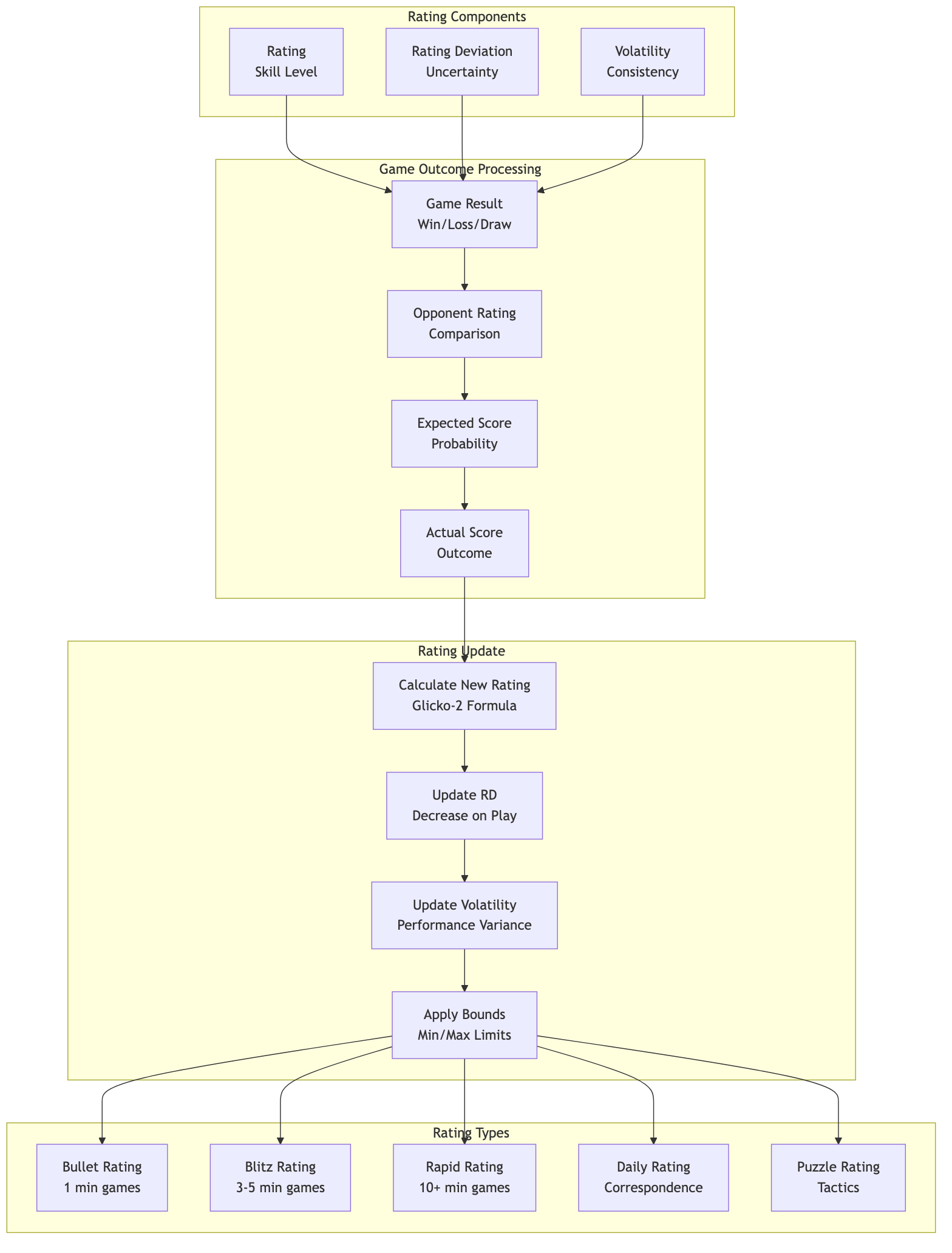
Rating Deviation Uncertainty
Opponent Rating Comparison
Expected Score Probability
Calculate New Rating Glicko-2 Formula
Update RD Decrease on Play
Update Volatility Performance Variance
Apply Bounds Min/Max Limits
Blitz Rating 3-5 min games
Rapid Rating 10+ min games
Daily Rating Correspondence
Rating Deviation Uncertainty
Opponent Rating Comparison
Expected Score Probability
Calculate New Rating Glicko-2 Formula
Update RD Decrease on Play
Update Volatility Performance Variance
Apply Bounds Min/Max Limits
Blitz Rating 3-5 min games
Rapid Rating 10+ min games
Daily Rating Correspondence
Glicko-2 Algorithm:
More accurate than traditional Elo
Rating deviation decreases with more games
Volatility tracks performance consistency
Separate ratings per time control
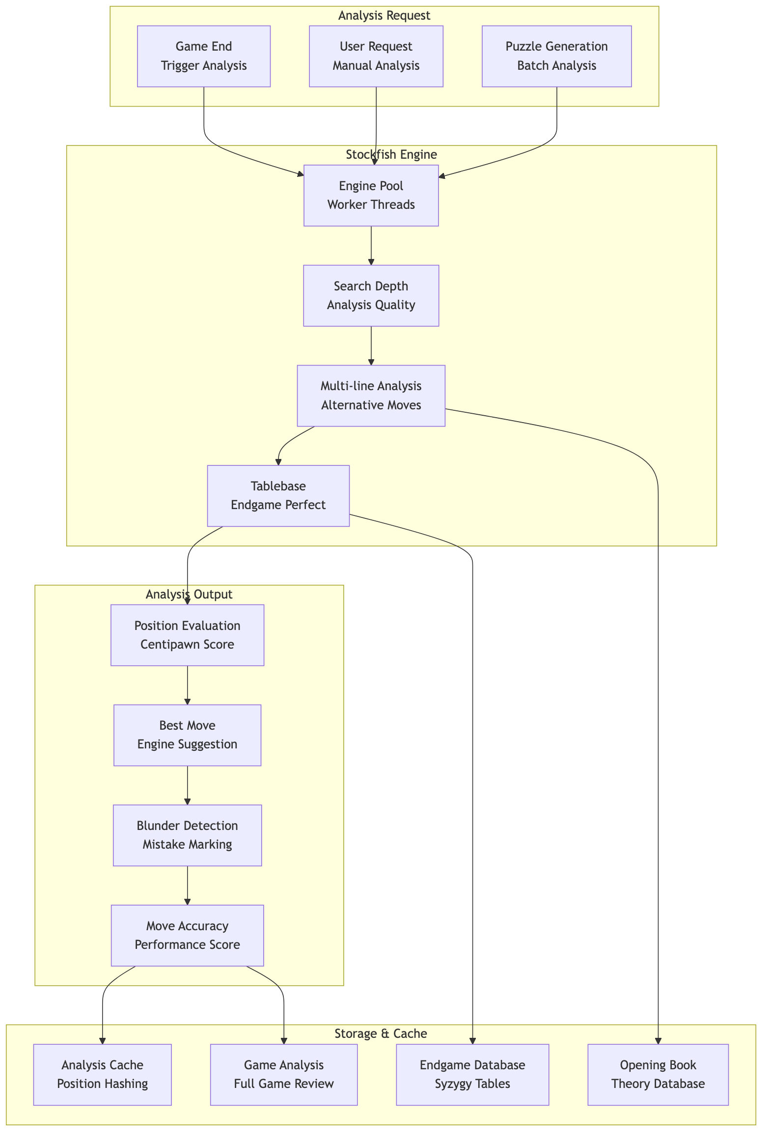
User Request Manual Analysis
Puzzle Generation Batch Analysis
Engine Pool Worker Threads
Search Depth Analysis Quality
Multi-line Analysis Alternative Moves
Position Evaluation Centipawn Score
Best Move Engine Suggestion
Blunder Detection Mistake Marking
Move Accuracy Performance Score
Analysis Cache Position Hashing
Game Analysis Full Game Review
Opening Book Theory Database
Endgame Database Syzygy Tables
User Request Manual Analysis
Puzzle Generation Batch Analysis
Engine Pool Worker Threads
Search Depth Analysis Quality
Multi-line Analysis Alternative Moves
Position Evaluation Centipawn Score
Best Move Engine Suggestion
Blunder Detection Mistake Marking
Move Accuracy Performance Score
Analysis Cache Position Hashing
Game Analysis Full Game Review
Opening Book Theory Database
Endgame Database Syzygy Tables
Analysis Features:
Stockfish 16 integration
Cloud-based analysis for premium
Move accuracy calculation
Blunder and mistake detection
Opening and endgame databases
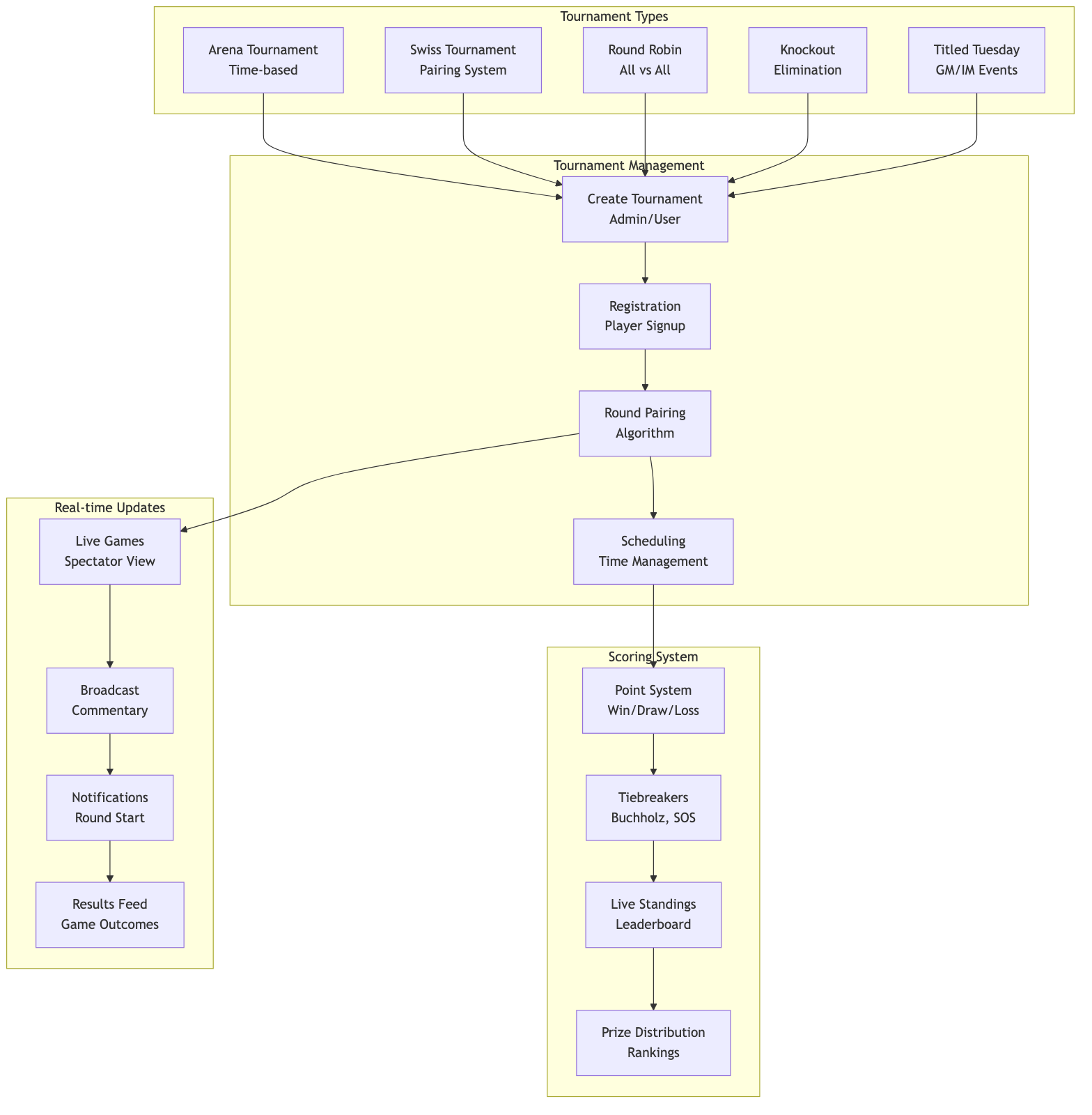
Arena Tournament Time-based
Swiss Tournament Pairing System
Titled Tuesday GM/IM Events
Create Tournament Admin/User
Registration Player Signup
Scheduling Time Management
Point System Win/Draw/Loss
Live Standings Leaderboard
Prize Distribution Rankings
Results Feed Game Outcomes
Arena Tournament Time-based
Swiss Tournament Pairing System
Titled Tuesday GM/IM Events
Create Tournament Admin/User
Registration Player Signup
Scheduling Time Management
Point System Win/Draw/Loss
Live Standings Leaderboard
Prize Distribution Rankings
Results Feed Game Outcomes
Tournament Features:
Multiple tournament formats
Automated pairing algorithms
Live standings and tiebreakers
Prize pool management
Spectator mode with commentary
Read Replica 1 User Queries
Users Schema Accounts & Profiles
Ratings Schema Player Ratings
Tournaments Schema Competition Data
Games Table Monthly Partitions
Moves Table By Game ID Range
User Indexes Username, Email
Game Indexes Players, Date
Rating Indexes Rating, Country
Read Replica 1 User Queries
Users Schema Accounts & Profiles
Ratings Schema Player Ratings
Tournaments Schema Competition Data
Games Table Monthly Partitions
Moves Table By Game ID Range
User Indexes Username, Email
Game Indexes Players, Date
Rating Indexes Rating, Country
Game State 1 Active Games A-M
Game State 2 Active Games N-Z
Game Hash Position, Clock, State
Presence Sets Online Users
Active Games TTL: 24 hours
Game State 1 Active Games A-M
Game State 2 Active Games N-Z
Game Hash Position, Clock, State
Presence Sets Online Users
Active Games TTL: 24 hours
Puzzles Collection 4M+ Puzzles
Lessons Collection Educational Content
Articles Collection News & Guides
Openings Collection Opening Explorer
Puzzle Document FEN, Solution, Rating
Lesson Document Content, Videos
Opening Document Moves, Statistics
Rating Index Puzzle Selection
Theme Index Tactic Categories
Puzzles Collection 4M+ Puzzles
Lessons Collection Educational Content
Articles Collection News & Guides
Openings Collection Opening Explorer
Puzzle Document FEN, Solution, Rating
Lesson Document Content, Videos
Opening Document Moves, Statistics
Rating Index Puzzle Selection
Theme Index Tactic Categories
User Activity Sessions, Actions
Performance Metrics Latency, Errors
Business Metrics Subscriptions
Opening Statistics Win Rates
Player Statistics Performance Trends
System Metrics Health Monitoring
Revenue Analytics Subscription Metrics
User Activity Sessions, Actions
Performance Metrics Latency, Errors
Business Metrics Subscriptions
Opening Statistics Win Rates
Player Statistics Performance Trends
System Metrics Health Monitoring
Revenue Analytics Subscription Metrics
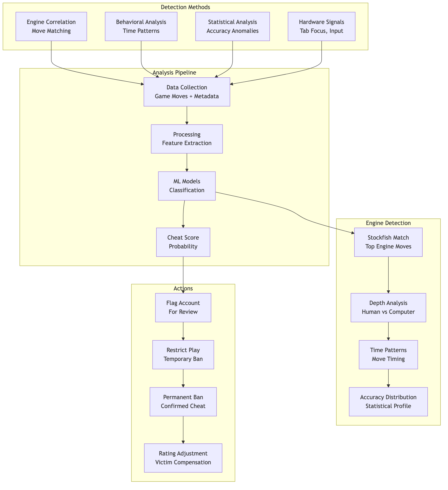
Engine Correlation Move Matching
Behavioral Analysis Time Patterns
Statistical Analysis Accuracy Anomalies
Hardware Signals Tab Focus, Input
Data Collection Game Moves + Metadata
Processing Feature Extraction
Stockfish Match Top Engine Moves
Depth Analysis Human vs Computer
Accuracy Distribution Statistical Profile
Restrict Play Temporary Ban
Permanent Ban Confirmed Cheat
Rating Adjustment Victim Compensation
Engine Correlation Move Matching
Behavioral Analysis Time Patterns
Statistical Analysis Accuracy Anomalies
Hardware Signals Tab Focus, Input
Data Collection Game Moves + Metadata
Processing Feature Extraction
Stockfish Match Top Engine Moves
Depth Analysis Human vs Computer
Accuracy Distribution Statistical Profile
Restrict Play Temporary Ban
Permanent Ban Confirmed Cheat
Rating Adjustment Victim Compensation
Anti-Cheat Features:
Real-time move correlation with engines
Behavioral pattern analysis
Statistical anomaly detection
Machine learning classification
Human review for edge cases
Move Time Analysis Consistency Check
Focus Tracking Tab Switches
Input Analysis Mouse Patterns
Full Game Review Deep Analysis
Historical Pattern Account History
Peer Comparison Rating Group
Opening Deviation Preparation vs Engine
Submit Appeal User Request
Manual Review Fair Play Team
Evidence Review Supporting Data
Final Decision Uphold/Reverse
Move Time Analysis Consistency Check
Focus Tracking Tab Switches
Input Analysis Mouse Patterns
Full Game Review Deep Analysis
Historical Pattern Account History
Peer Comparison Rating Group
Opening Deviation Preparation vs Engine
Submit Appeal User Request
Manual Review Fair Play Team
Evidence Review Supporting Data
Final Decision Uphold/Reverse
Theme Filter User Preference
History Check Avoid Repeats
Adaptive Selection Spaced Repetition
Game Mining Extract Positions
Manual Creation Curated Puzzles
User Submissions Community
Engine Verification Unique Solution
Difficulty Assessment Engine Depth
Theme Tagging Tactic Classification
Quality Score Clarity & Elegance
Glicko-2 System Puzzle Rating
Rating Update Both Directions
Difficulty Calibration Continuous
Theme Filter User Preference
History Check Avoid Repeats
Adaptive Selection Spaced Repetition
Game Mining Extract Positions
Manual Creation Curated Puzzles
User Submissions Community
Engine Verification Unique Solution
Difficulty Assessment Engine Depth
Theme Tagging Tactic Classification
Quality Score Clarity & Elegance
Glicko-2 System Puzzle Rating
Rating Update Both Directions
Difficulty Calibration Continuous
Puzzle Features:
4+ million rated puzzles
Adaptive difficulty selection
Theme-based training
Spaced repetition for learning
Daily puzzle challenges
Web Servers Stateless Auto-scaled
WebSocket Servers Stateful Sticky Sessions
Game Servers Logic Processing
Analysis Workers CPU Intensive
CDN Load Balancer Geographic
WebSocket LB Connection Routing
API Load Balancer Round Robin
Worker Distribution Queue-based
Connection-based Per Server Limit
Concurrent Games 1M+ Games
Online Users 500K+ Concurrent
Web Servers Stateless Auto-scaled
WebSocket Servers Stateful Sticky Sessions
Game Servers Logic Processing
Analysis Workers CPU Intensive
CDN Load Balancer Geographic
WebSocket LB Connection Routing
API Load Balancer Round Robin
Worker Distribution Queue-based
Connection-based Per Server Limit
Concurrent Games 1M+ Games
Online Users 500K+ Concurrent
Edge POPs Global Distribution
Edge Caching Static Assets
Edge Compute Move Validation
Binary Messages Reduced Size
Keep-alive Persistent Connections
QUIC Protocol Reduced Latency
Connection Pooling Database
Batch Operations Reduced Roundtrips
Edge POPs Global Distribution
Edge Caching Static Assets
Edge Compute Move Validation
Binary Messages Reduced Size
Keep-alive Persistent Connections
QUIC Protocol Reduced Latency
Connection Pooling Database
Batch Operations Reduced Roundtrips
Jaeger Distributed Tracing
Request Tracing End-to-end
System Metrics Infrastructure
Jaeger Distributed Tracing
Request Tracing End-to-end
System Metrics Infrastructure
Active Games Real-time Count
Avg Game Duration By Time Control
Abandonment Rate < 5% Target
Move Latency P95 < 50ms Target
WebSocket Connections Per Server
Daily Active Users Engagement
Concurrent Users Peak Load
Puzzles Solved Daily Count
Premium Conversion Free to Paid
Active Games Real-time Count
Avg Game Duration By Time Control
Abandonment Rate < 5% Target
Move Latency P95 < 50ms Target
WebSocket Connections Per Server
Daily Active Users Engagement
Concurrent Users Peak Load
Puzzles Solved Daily Count
Premium Conversion Free to Paid
main feature-branch Feature Dev Code Changes Unit Tests Integration Tests Build & Package Canary Deploy Production Rollout main feature-branch Feature Dev Code Changes Unit Tests Integration Tests Build & Package Canary Deploy Production Rollout
Build & Test Automated Suite
Docker Image Container Registry
Canary Deployment 5% Traffic
Monitor Metrics Latency, Errors
Progressive Rollout Full Deployment
Build & Test Automated Suite
Docker Image Container Registry
Canary Deployment 5% Traffic
Monitor Metrics Latency, Errors
Progressive Rollout Full Deployment
Kubernetes : Container orchestration
Canary releases : Traffic percentage splitting
Feature flags : Gradual feature rollout
Automated rollback : Error-rate triggered
Terraform : Infrastructure provisioning
Helm charts : Kubernetes deployments
GitOps : Configuration as code
WebSocket Server Kill Connection Drop
Database Lag Latency Injection
Network Partition Region Split
Auto Reconnect Client Recovery
Fallback Mode Degraded Service
WebSocket Server Kill Connection Drop
Database Lag Latency Injection
Network Partition Region Split
Auto Reconnect Client Recovery
Fallback Mode Degraded Service
Connection resilience testing : WebSocket failure scenarios
Cache failure drills : Redis cluster issues
Load testing : Tournament peak traffic
Recovery validation : Reconnection flows
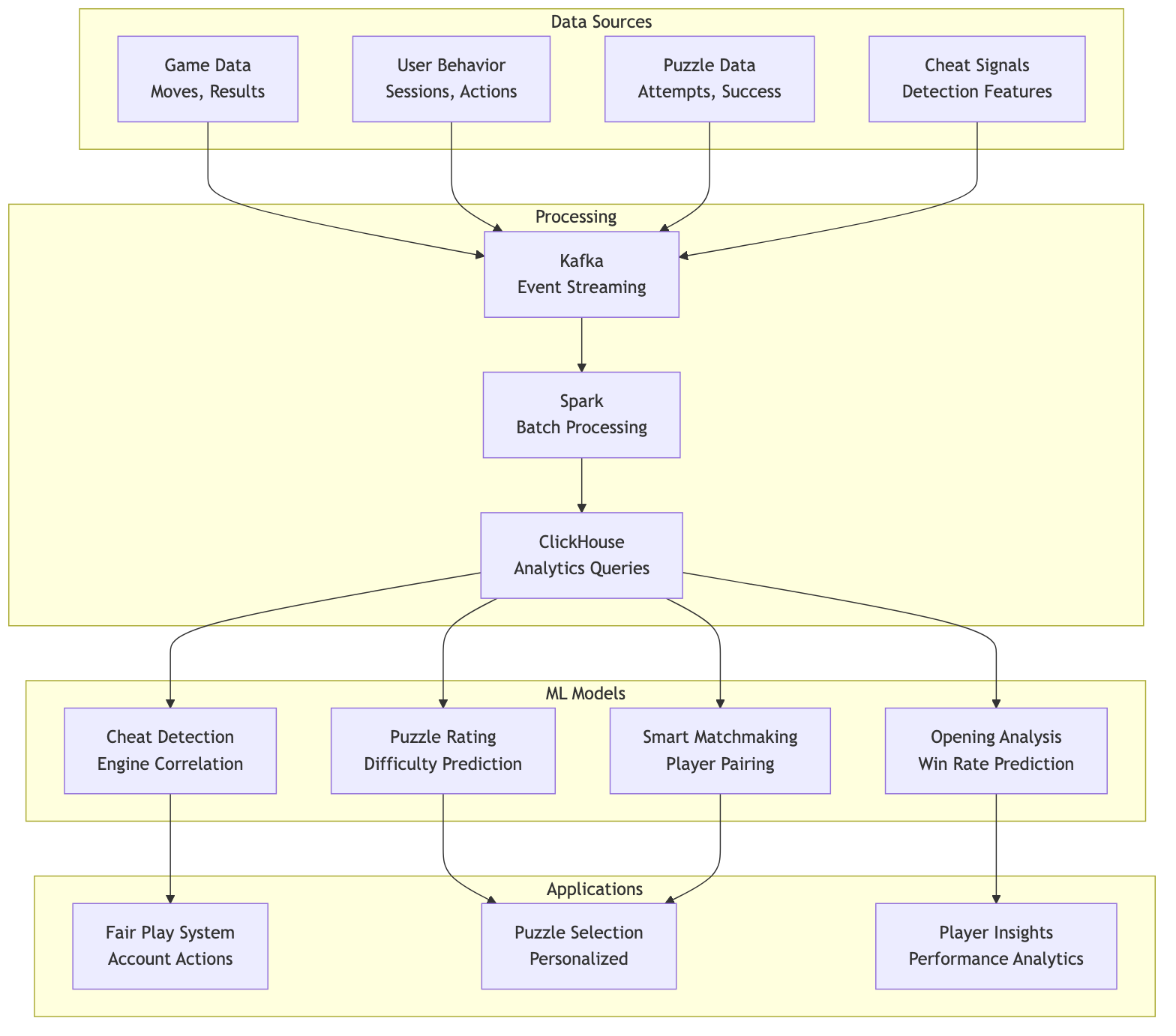
User Behavior Sessions, Actions
Puzzle Data Attempts, Success
Cheat Signals Detection Features
ClickHouse Analytics Queries
Cheat Detection Engine Correlation
Puzzle Rating Difficulty Prediction
Smart Matchmaking Player Pairing
Opening Analysis Win Rate Prediction
Fair Play System Account Actions
Puzzle Selection Personalized
Player Insights Performance Analytics
User Behavior Sessions, Actions
Puzzle Data Attempts, Success
Cheat Signals Detection Features
ClickHouse Analytics Queries
Cheat Detection Engine Correlation
Puzzle Rating Difficulty Prediction
Smart Matchmaking Player Pairing
Opening Analysis Win Rate Prediction
Fair Play System Account Actions
Puzzle Selection Personalized
Player Insights Performance Analytics
Cheat detection : Engine correlation analysis
Puzzle difficulty : Rating calibration
Opening explorer : Move popularity and win rates
Player insights : Performance patterns
Matchmaking optimization : Queue time vs rating match
35% 25% 15% 12% 8% 5% Chess.com Infrastructure Cost Distribution Compute (Game Servers, API) Database (PostgreSQL, Redis) Analysis (Stockfish Workers) CDN & Network Storage (Games, Puzzles) Monitoring & Operations 35% 25% 15% 12% 8% 5% Chess.com Infrastructure Cost Distribution Compute (Game Servers, API) Database (PostgreSQL, Redis) Analysis (Stockfish Workers) CDN & Network Storage (Games, Puzzles) Monitoring & Operations
Spot Instances Analysis Workers
Container Efficiency Resource Limits
Serverless Burst Workloads
Read Replicas Query Distribution
Connection Pooling Resource Reuse
Query Optimization Index Tuning
Cache Layer Reduce DB Load
Depth Limiting Free vs Premium
Result Caching Position Hash
Batch Analysis Off-peak Processing
Tablebase CDN Edge Distribution
WebSocket Compression Binary Protocol
Regional Servers Reduce Latency
Spot Instances Analysis Workers
Container Efficiency Resource Limits
Serverless Burst Workloads
Read Replicas Query Distribution
Connection Pooling Resource Reuse
Query Optimization Index Tuning
Cache Layer Reduce DB Load
Depth Limiting Free vs Premium
Result Caching Position Hash
Batch Analysis Off-peak Processing
Tablebase CDN Edge Distribution
WebSocket Compression Binary Protocol
Regional Servers Reduce Latency
AI Coach Personalized Training
Neural Engine Leela Chess Zero
Voice Moves Natural Language
Live 3D Broadcast Tournament Viewing
Haptic Feedback Move Confirmation
Club Features Team Competitions
Streaming Integration Twitch, YouTube
Social Features Friends, Chat
Esports Platform Pro Tournaments
WASM Engine Browser Analysis
Edge Computing Lower Latency
Blockchain NFT Collectibles
AI Coach Personalized Training
Neural Engine Leela Chess Zero
Voice Moves Natural Language
Live 3D Broadcast Tournament Viewing
Haptic Feedback Move Confirmation
Club Features Team Competitions
Streaming Integration Twitch, YouTube
Social Features Friends, Chat
Esports Platform Pro Tournaments
WASM Engine Browser Analysis
Edge Computing Lower Latency
Blockchain NFT Collectibles
Analysis Board Engine Lines
Offline Puzzles Downloaded Sets
Offline Analysis Local Engine
Daily Sync Content Updates
Analysis Board Engine Lines
Offline Puzzles Downloaded Sets
Offline Analysis Local Engine
Daily Sync Content Updates
Chess.com's architecture demonstrates expertise in building real-time, low-latency gaming platforms at massive scale. The system successfully manages:
Real-time Gaming : Sub-100ms move latency for millions of concurrent games
Scalable Infrastructure : Horizontal scaling for peak traffic
Fair Play : Sophisticated anti-cheat detection systems
Rich Features : Analysis, puzzles, tournaments, and lessons
Global Reach : Low-latency access worldwide
Real-time First
WebSocket-based communication
In-memory game state with Redis
Edge computing for latency reduction
Scalability
Stateless application servers
Consistent hashing for session affinity
Auto-scaling based on demand
Data Integrity
Glicko-2 rating system
Comprehensive game history
Immutable move logs
User Experience
Adaptive matchmaking
Personalized puzzle selection
Cross-platform synchronization
Fair Play
Multi-layered cheat detection
Real-time and post-game analysis
Human review for appeals
The platform continues to evolve with new features like improved AI opponents, enhanced analysis tools, and expanded educational content, maintaining its position as the world's largest online chess platform.
This architecture represents Chess.com's known systems and best practices. Actual implementation details may vary.