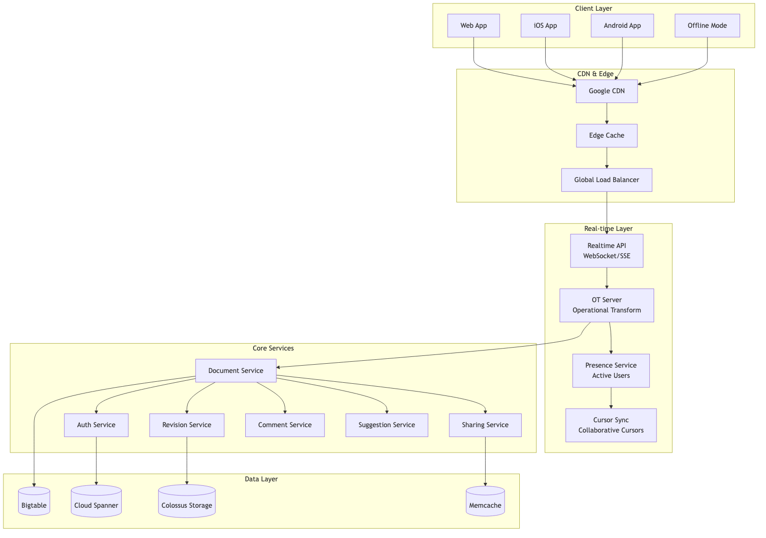
Google Docs 📝 Google Docs serves over 1 billion users globally, enabling real-time collaborative document editing. This document outlines the comprehensive architecture that enables Google Docs to deliver seamless collaboration with conflict-free concurrent editing and 99.99% availability.
Realtime API WebSocket/SSE
OT Server Operational Transform
Presence Service Active Users
Cursor Sync Collaborative Cursors
Realtime API WebSocket/SSE
OT Server Operational Transform
Presence Service Active Users
Cursor Sync Collaborative Cursors
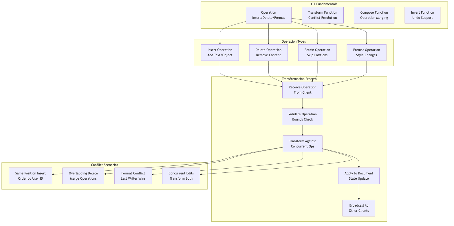
Operation Insert/Delete/Format
Transform Function Conflict Resolution
Compose Function Operation Merging
Invert Function Undo Support
Insert Operation Add Text/Object
Delete Operation Remove Content
Retain Operation Skip Positions
Format Operation Style Changes
Receive Operation From Client
Validate Operation Bounds Check
Transform Against Concurrent Ops
Apply to Document State Update
Broadcast to Other Clients
Same Position Insert Order by User ID
Overlapping Delete Merge Operations
Format Conflict Last Writer Wins
Concurrent Edits Transform Both
Operation Insert/Delete/Format
Transform Function Conflict Resolution
Compose Function Operation Merging
Invert Function Undo Support
Insert Operation Add Text/Object
Delete Operation Remove Content
Retain Operation Skip Positions
Format Operation Style Changes
Receive Operation From Client
Validate Operation Bounds Check
Transform Against Concurrent Ops
Apply to Document State Update
Broadcast to Other Clients
Same Position Insert Order by User ID
Overlapping Delete Merge Operations
Format Conflict Last Writer Wins
Concurrent Edits Transform Both
OT Algorithm Details:
Client B Server Client A Client B Server Client A Initial State: "Hello" Transform Operations Final State: "Hello World!" Insert " World" at position 5 Insert "!" at position 5 Op_A: Insert " World" at 5 Op_B transformed: Insert "!" at 11 Op_B': Insert "!" at 11 Op_A: Insert " World" at 5 Client B Server Client A Client B Server Client A Initial State: "Hello" Transform Operations Final State: "Hello World!" Insert " World" at position 5 Insert "!" at position 5 Op_A: Insert " World" at 5 Op_B transformed: Insert "!" at 11 Op_B': Insert "!" at 11 Op_A: Insert " World" at 5
Key OT Features:
Intention preservation
Convergence guarantee
Causality maintenance
Undo/redo support
Technologies: Custom OT implementation, Protocol Buffers
Client Connection WebSocket/SSE
Authentication OAuth Token
Session Management Document Sessions
Client State Local Document
Pending Operations Unacknowledged
Server State Authoritative
Sync Point Revision Number
Delta Message Document Changes
Acknowledgment Operation Confirmed
Cursor Message Position Update
Presence Message User Status
Reconnection Resume Session
Catch-up Missing Operations
Conflict Resolution Server Authority
Full Sync Complete Refresh
Client Connection WebSocket/SSE
Authentication OAuth Token
Session Management Document Sessions
Client State Local Document
Pending Operations Unacknowledged
Server State Authoritative
Sync Point Revision Number
Delta Message Document Changes
Acknowledgment Operation Confirmed
Cursor Message Position Update
Presence Message User Status
Reconnection Resume Session
Catch-up Missing Operations
Conflict Resolution Server Authority
Full Sync Complete Refresh
Character Style Bold, Italic, etc.
Paragraph Style Alignment, Spacing
Tab Stops Alignment Points
Character Style Bold, Italic, etc.
Paragraph Style Alignment, Spacing
Tab Stops Alignment Points
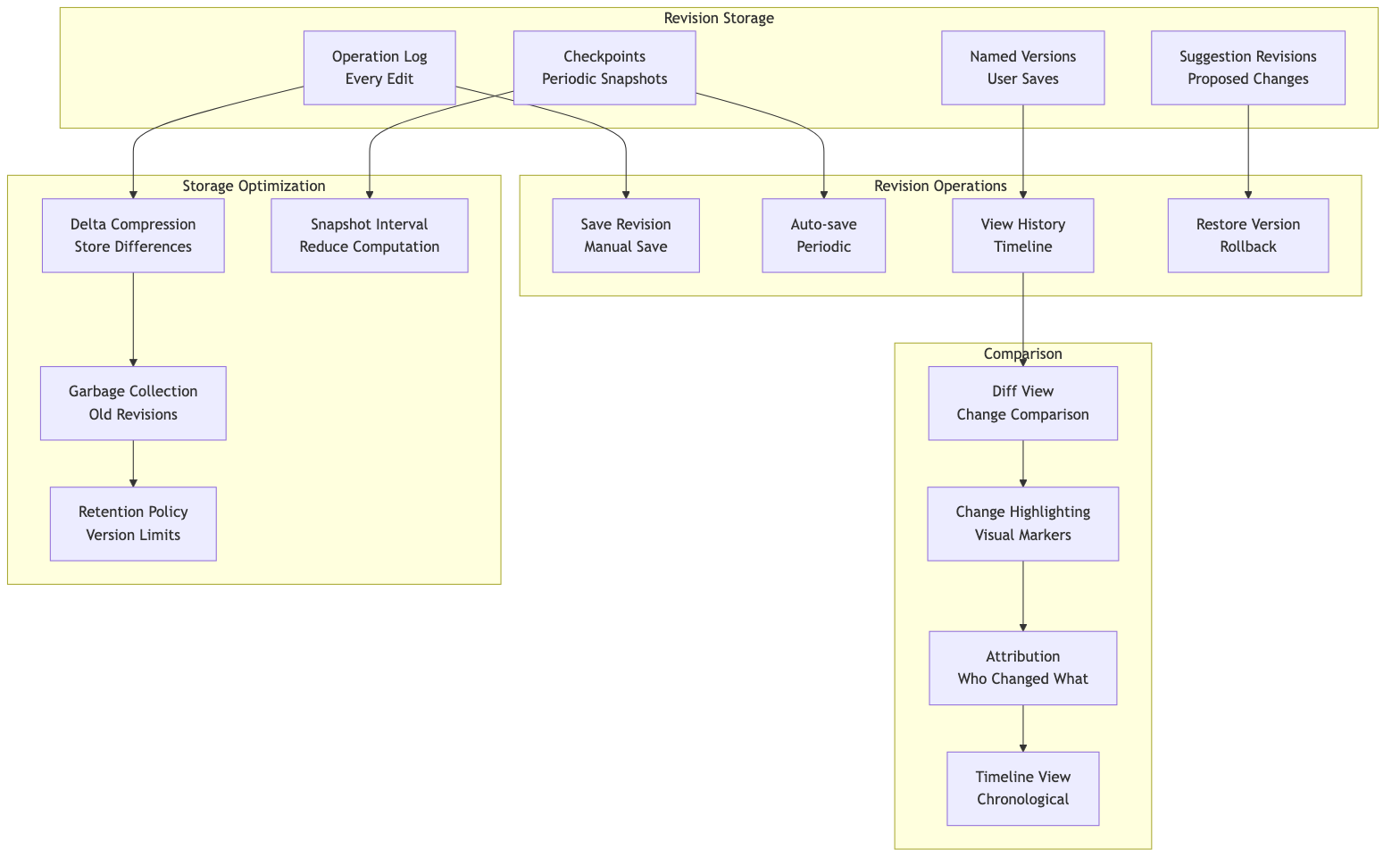
Checkpoints Periodic Snapshots
Suggestion Revisions Proposed Changes
Diff View Change Comparison
Change Highlighting Visual Markers
Attribution Who Changed What
Timeline View Chronological
Delta Compression Store Differences
Snapshot Interval Reduce Computation
Garbage Collection Old Revisions
Retention Policy Version Limits
Checkpoints Periodic Snapshots
Suggestion Revisions Proposed Changes
Diff View Change Comparison
Change Highlighting Visual Markers
Attribution Who Changed What
Timeline View Chronological
Delta Compression Store Differences
Snapshot Interval Reduce Computation
Garbage Collection Old Revisions
Retention Policy Version Limits
Revision Features:
Unlimited revision history
View changes by any user
Restore any previous version
Named versions for milestones
Delta-based storage optimization
Direct Share Email Invitation
Link Sharing Anyone with Link
Anyone can View Public Read
Anyone can Edit Public Edit
Download Control Enable/Disable
Copy Control Prevent Copying
Access Expiry Time Limited
Direct Share Email Invitation
Link Sharing Anyone with Link
Anyone can View Public Read
Anyone can Edit Public Edit
Download Control Enable/Disable
Copy Control Prevent Copying
Access Expiry Time Limited
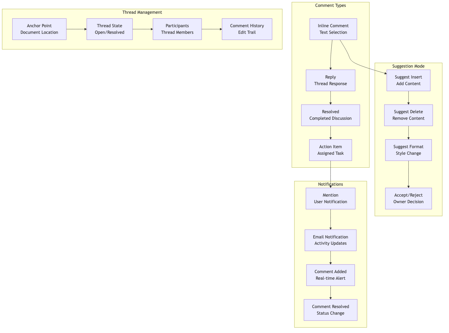
Anchor Point Document Location
Thread State Open/Resolved
Participants Thread Members
Comment History Edit Trail
Inline Comment Text Selection
Resolved Completed Discussion
Suggest Insert Add Content
Suggest Delete Remove Content
Suggest Format Style Change
Accept/Reject Owner Decision
Email Notification Activity Updates
Comment Resolved Status Change
Anchor Point Document Location
Thread State Open/Resolved
Participants Thread Members
Comment History Edit Trail
Inline Comment Text Selection
Resolved Completed Discussion
Suggest Insert Add Content
Suggest Delete Remove Content
Suggest Format Style Change
Accept/Reject Owner Decision
Email Notification Activity Updates
Comment Resolved Status Change
Documents Table Document Content
Revisions Table Version History
Collaboration Table Real-time State
Document Key doc_id#version
Revision Key doc_id#timestamp
Content Family Document Data
Metadata Family Properties
Collaboration Family Active Editors
Documents Table Document Content
Revisions Table Version History
Collaboration Table Real-time State
Document Key doc_id#version
Revision Key doc_id#timestamp
Content Family Document Data
Metadata Family Properties
Collaboration Family Active Editors
Permissions Table Access Control
Sharing Table Share Settings
User Schema Profile, Settings
Document Metadata Title, Owner, Created
Share Metadata Permissions, Links
Share Transaction Update Permissions
Move Transaction Folder Operations
Delete Transaction Cascade Delete
Permissions Table Access Control
Sharing Table Share Settings
User Schema Profile, Settings
Document Metadata Title, Owner, Created
Share Metadata Permissions, Links
Share Transaction Update Permissions
Move Transaction Folder Operations
Delete Transaction Cascade Delete
Chunk Server 1 Data Blocks
Chunk Server 2 Data Blocks
Chunk Server N Data Blocks
Document Content Current Version
Embedded Images Media Files
Triple Replication 3 Copies
Cross-DC Replication Geographic
Erasure Coding Space Efficient
Chunk Server 1 Data Blocks
Chunk Server 2 Data Blocks
Chunk Server N Data Blocks
Document Content Current Version
Embedded Images Media Files
Triple Replication 3 Copies
Cross-DC Replication Geographic
Erasure Coding Space Efficient
Document Cache doc:id:version
Share Cache share:doc:settings
Event Invalidation Change Triggered
Broadcast Invalidation Cross-server
Document Cache doc:id:version
Share Cache share:doc:settings
Event Invalidation Change Triggered
Broadcast Invalidation Cross-server
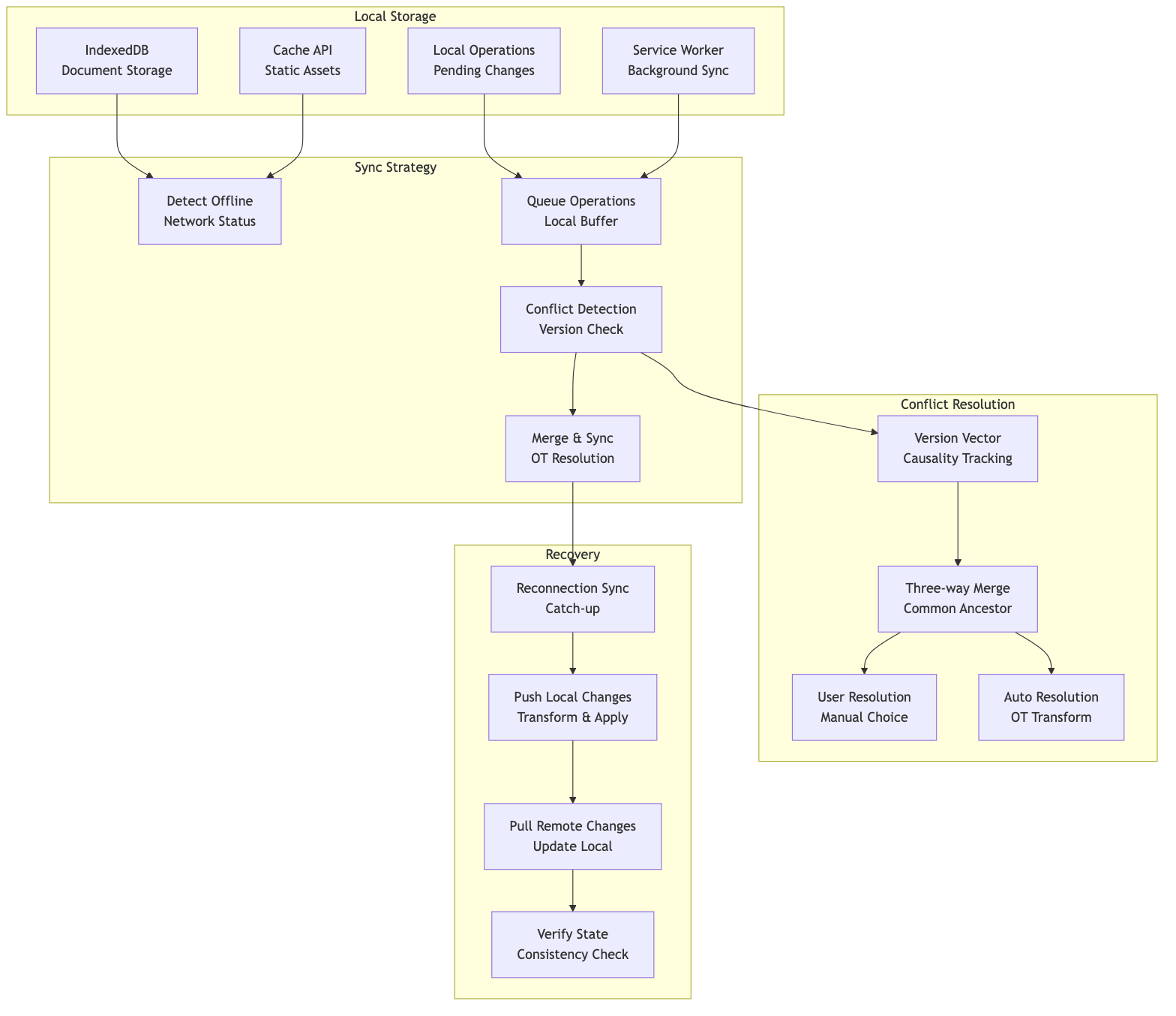
IndexedDB Document Storage
Local Operations Pending Changes
Service Worker Background Sync
Detect Offline Network Status
Queue Operations Local Buffer
Conflict Detection Version Check
Merge & Sync OT Resolution
Version Vector Causality Tracking
Three-way Merge Common Ancestor
User Resolution Manual Choice
Auto Resolution OT Transform
Reconnection Sync Catch-up
Push Local Changes Transform & Apply
Pull Remote Changes Update Local
Verify State Consistency Check
IndexedDB Document Storage
Local Operations Pending Changes
Service Worker Background Sync
Detect Offline Network Status
Queue Operations Local Buffer
Conflict Detection Version Check
Merge & Sync OT Resolution
Version Vector Causality Tracking
Three-way Merge Common Ancestor
User Resolution Manual Choice
Auto Resolution OT Transform
Reconnection Sync Catch-up
Push Local Changes Transform & Apply
Pull Remote Changes Update Local
Verify State Consistency Check
Offline Features:
Full document editing offline
Automatic sync on reconnection
Conflict detection and resolution
Service worker for background sync
Progressive Web App (PWA) support
Global Server LB Anycast DNS
Regional LB Traffic Distribution
Health Checks Endpoint Monitoring
Edge Compute Initial Processing
Data Residency Regional Storage
Replication Policy Cross-region
Global Server LB Anycast DNS
Regional LB Traffic Distribution
Health Checks Endpoint Monitoring
Edge Compute Initial Processing
Data Residency Regional Storage
Replication Policy Cross-region
Web Tier Stateless Scaling
Realtime Tier Connection-based
Storage Tier Capacity-based
Compute Tier Processing Load
Connections Per Server Limit
Queue Depth Operation Backlog
Horizontal Scale Add Instances
Vertical Scale Instance Size
Geographic Scale New Regions
Sharding Data Distribution
Predictive Scaling ML Forecast
Scheduled Scaling Known Peaks
Reactive Scaling Real-time Response
Web Tier Stateless Scaling
Realtime Tier Connection-based
Storage Tier Capacity-based
Compute Tier Processing Load
Connections Per Server Limit
Queue Depth Operation Backlog
Horizontal Scale Add Instances
Vertical Scale Instance Size
Geographic Scale New Regions
Sharding Data Distribution
Predictive Scaling ML Forecast
Scheduled Scaling Known Peaks
Reactive Scaling Real-time Response
Virtual Rendering Visible Content Only
Lazy Loading On-demand Fetch
Prefetch Predicted Content
Protocol Buffers Binary Format
Operation Batching Reduced RTT
Multiplexing Single Connection
Aggressive Caching Local + CDN
Async Processing Non-blocking
Connection Pooling Resource Reuse
Streaming Response Progressive Load
Write Coalescing Batch Persistence
Collaboration Latency < 500ms
Virtual Rendering Visible Content Only
Lazy Loading On-demand Fetch
Prefetch Predicted Content
Protocol Buffers Binary Format
Operation Batching Reduced RTT
Multiplexing Single Connection
Aggressive Caching Local + CDN
Async Processing Non-blocking
Connection Pooling Resource Reuse
Streaming Response Progressive Load
Write Coalescing Batch Persistence
Collaboration Latency < 500ms
Certificate Pinning Mobile Apps
2-Factor Auth Additional Security
Session Management Token Rotation
Google Cloud IAM Identity Management
Access Control Lists Document Permissions
Role-Based Access Workspace Roles
Context-Aware Access Device, Location
Encryption at Rest AES-256
Data Loss Prevention DLP Scanning
Certificate Pinning Mobile Apps
2-Factor Auth Additional Security
Session Management Token Rotation
Google Cloud IAM Identity Management
Access Control Lists Document Permissions
Role-Based Access Workspace Roles
Context-Aware Access Device, Location
Encryption at Rest AES-256
Data Loss Prevention DLP Scanning
Admin Console Central Management
Security Center Threat Dashboard
Audit Logging Activity Tracking
Investigation Tool Incident Response
DLP Rules Content Scanning
Sensitivity Labels Classification
Retention Policies Data Lifecycle
ISO 27001 InfoSec Standard
Malware Scanning File Upload
Phishing Detection Link Scanning
Anomaly Detection ML-based
Admin Console Central Management
Security Center Threat Dashboard
Audit Logging Activity Tracking
Investigation Tool Incident Response
DLP Rules Content Scanning
Sensitivity Labels Classification
Retention Policies Data Lifecycle
ISO 27001 InfoSec Standard
Malware Scanning File Upload
Phishing Detection Link Scanning
Anomaly Detection ML-based
Custom Metrics Application KPIs
Infrastructure Metrics System Health
Cloud Logging Centralized Logs
Structured Logs JSON Format
Cloud Trace Distributed Tracing
Latency Analysis Bottleneck Detection
Alerting Policies Threshold-based
Incident Management PagerDuty Integration
SLO Monitoring Error Budget
Custom Metrics Application KPIs
Infrastructure Metrics System Health
Cloud Logging Centralized Logs
Structured Logs JSON Format
Cloud Trace Distributed Tracing
Latency Analysis Bottleneck Detection
Alerting Policies Threshold-based
Incident Management PagerDuty Integration
SLO Monitoring Error Budget
Active Documents Concurrent Editing
Active Collaborators Per Document
Operations/Second Edit Throughput
Sync Latency P95 Target < 500ms
Page Load Time Target < 2s
Time to First Edit Target < 3s
Keystroke Latency Target < 100ms
Availability Target 99.99%
Data Loss Events Target: 0
Recovery Time Target < 5min
Daily Active Users Engagement
Documents Created Daily Volume
Collaboration Rate Multi-user Docs
User Retention Weekly/Monthly
Active Documents Concurrent Editing
Active Collaborators Per Document
Operations/Second Edit Throughput
Sync Latency P95 Target < 500ms
Page Load Time Target < 2s
Time to First Edit Target < 3s
Keystroke Latency Target < 100ms
Availability Target 99.99%
Data Loss Events Target: 0
Recovery Time Target < 5min
Daily Active Users Engagement
Documents Created Daily Volume
Collaboration Rate Multi-user Docs
User Retention Weekly/Monthly
Offline Mode Local Editing
Collaboration Real-time Sync
Camera Integration Document Scan
Background Sync iOS/Android APIs
Conflict Resolution Auto-merge
Delta Sync Bandwidth Efficient
Priority Queue Important First
Native Rendering Smooth Scrolling
Memory Management Large Documents
Battery Optimization Efficient Sync
Network Optimization Compression
Offline Mode Local Editing
Collaboration Real-time Sync
Camera Integration Document Scan
Background Sync iOS/Android APIs
Conflict Resolution Auto-merge
Delta Sync Bandwidth Efficient
Priority Queue Important First
Native Rendering Smooth Scrolling
Memory Management Large Documents
Battery Optimization Efficient Sync
Network Optimization Compression
main feature-branch Feature Dev Code Changes Unit Tests Integration Tests Build & Package Canary Deploy Global Rollout main feature-branch Feature Dev Code Changes Unit Tests Integration Tests Build & Package Canary Deploy Global Rollout
Build & Test Hermetic Builds
Binary Artifact Container Image
Canary Deployment Small % Users
Monitor Metrics Error Rate, Latency
Progressive Rollout Region by Region
Build & Test Hermetic Builds
Binary Artifact Container Image
Canary Deployment Small % Users
Monitor Metrics Error Rate, Latency
Progressive Rollout Region by Region
Borg : Google's container orchestration system
Canary releases : Percentage-based traffic splitting
Feature flags : Gradual feature rollout
Automated rollback : Error-rate triggered
Borgcfg : Infrastructure configuration
Terraform : Cloud resource provisioning
Protocol Buffers : Service definitions
Region Failure Geographic Outage
Service Kill Random Termination
Network Delay Latency Injection
Database Failover Spanner/Bigtable
Auto Failover Regional Switch
Region Failure Geographic Outage
Service Kill Random Termination
Network Delay Latency Injection
Database Failover Spanner/Bigtable
Auto Failover Regional Switch
DiRT (Disaster Recovery Testing) : Google's chaos engineering program
Regional failover drills : Simulated region outages
Database switchover : Spanner leader elections
Network partition testing : Cross-region latency
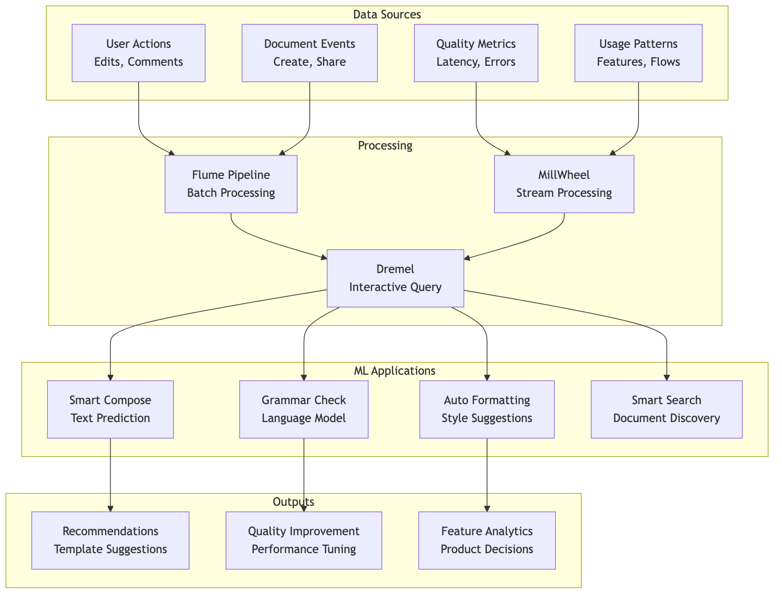
User Actions Edits, Comments
Document Events Create, Share
Quality Metrics Latency, Errors
Usage Patterns Features, Flows
Flume Pipeline Batch Processing
MillWheel Stream Processing
Smart Compose Text Prediction
Grammar Check Language Model
Auto Formatting Style Suggestions
Smart Search Document Discovery
Recommendations Template Suggestions
Quality Improvement Performance Tuning
Feature Analytics Product Decisions
User Actions Edits, Comments
Document Events Create, Share
Quality Metrics Latency, Errors
Usage Patterns Features, Flows
Flume Pipeline Batch Processing
MillWheel Stream Processing
Smart Compose Text Prediction
Grammar Check Language Model
Auto Formatting Style Suggestions
Smart Search Document Discovery
Recommendations Template Suggestions
Quality Improvement Performance Tuning
Feature Analytics Product Decisions
Smart Compose : AI-powered text suggestions
Grammar & Spelling : Context-aware corrections
Voice Typing : Speech-to-text transcription
Explore : Smart document insights
Template suggestions : Content recommendations
30% 25% 20% 15% 7% 3% Google Docs Infrastructure Cost Distribution Compute (Serving, OT) Storage (Bigtable, Colossus) Network & CDN Database (Spanner) ML & Analytics Monitoring & Operations 30% 25% 20% 15% 7% 3% Google Docs Infrastructure Cost Distribution Compute (Serving, OT) Storage (Bigtable, Colossus) Network & CDN Database (Spanner) ML & Analytics Monitoring & Operations
Borg Efficiency Resource Packing
Preemptible VMs Batch Jobs
Aggressive Caching Reduce Compute
Tiered Storage Hot/Cold/Archive
Deduplication Shared Content
Lifecycle Policies Auto Archive
Delta Sync Minimal Transfer
Edge Caching Static Assets
Protocol Buffers Efficient Encoding
Operation Batching Reduced RTTs
SRE Automation Self-healing
Predictive Scaling Anticipate Load
Multi-tenancy Resource Sharing
Borg Efficiency Resource Packing
Preemptible VMs Batch Jobs
Aggressive Caching Reduce Compute
Tiered Storage Hot/Cold/Archive
Deduplication Shared Content
Lifecycle Policies Auto Archive
Delta Sync Minimal Transfer
Edge Caching Static Assets
Protocol Buffers Efficient Encoding
Operation Batching Reduced RTTs
SRE Automation Self-healing
Predictive Scaling Anticipate Load
Multi-tenancy Resource Sharing
Gemini in Docs AI Assistant
Help Me Write Content Generation
Summarization Document Summary
Video Collaboration In-doc Meetings
Voice Editing Natural Language
AR Documents Spatial Editing
Async Video Video Comments
Canvas Mode Freeform Layout
No-Code Apps Doc-based Apps
Workflow Builder Doc Automation
Deep Integration Third-party Apps
CRDT Adoption Better Offline
Edge Computing Low Latency
Gemini in Docs AI Assistant
Help Me Write Content Generation
Summarization Document Summary
Video Collaboration In-doc Meetings
Voice Editing Natural Language
AR Documents Spatial Editing
Async Video Video Comments
Canvas Mode Freeform Layout
No-Code Apps Doc-based Apps
Workflow Builder Doc Automation
Deep Integration Third-party Apps
CRDT Adoption Better Offline
Edge Computing Low Latency
Editor Add-ons Document Tools
Google Apps Script JavaScript Runtime
Built-in Services Drive, Gmail, etc.
External Libraries npm Packages
Script Triggers Event-driven
Sheets API Data Integration
Slides API Presentation Link
OAuth Scopes Permission Request
Sandbox Execution Isolated Runtime
Add-on Review Security Check
Usage Audit Activity Logging
Editor Add-ons Document Tools
Google Apps Script JavaScript Runtime
Built-in Services Drive, Gmail, etc.
External Libraries npm Packages
Script Triggers Event-driven
Sheets API Data Integration
Slides API Presentation Link
OAuth Scopes Permission Request
Sandbox Execution Isolated Runtime
Add-on Review Security Check
Usage Audit Activity Logging
Google Docs' architecture represents a masterclass in building real-time collaborative applications at global scale. The system successfully manages:
Real-time Collaboration : Sub-second synchronization for millions of concurrent users
Conflict Resolution : Operational Transformation for seamless multi-user editing
Global Scale : Billions of documents with 99.99% availability
Offline Support : Full editing capability without connectivity
Enterprise Security : Comprehensive compliance and data protection
Operational Transformation
Intention-preserving conflict resolution
Convergent document state
Undo/redo support
Real-time synchronization
Global Distribution
Multi-region deployment
Data residency compliance
Low-latency access worldwide
Regional failover
Storage Architecture
Bigtable for document content
Spanner for metadata
Colossus for file storage
Multi-tier caching
Security & Compliance
End-to-end encryption
Fine-grained permissions
Enterprise DLP
Audit logging
Offline-First Design
Local-first editing
Automatic sync on reconnection
Conflict detection and resolution
Progressive Web App support
The platform continues to evolve with AI-powered features like Smart Compose, grammar suggestions, and intelligent formatting, while maintaining the core principles of seamless real-time collaboration.
This architecture represents Google Docs' known systems and best practices. Actual implementation details may vary.