Coinbase 🏗️ Coinbase serves 110M+ verified users across 100+ countries, processing billions of dollars in cryptocurrency transactions daily. This document outlines the comprehensive architecture that enables Coinbase to deliver secure, reliable digital asset trading at massive scale.
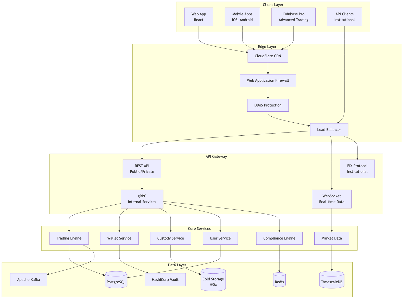
Coinbase Pro Advanced Trading
FIX Protocol Institutional
Coinbase Pro Advanced Trading
FIX Protocol Institutional
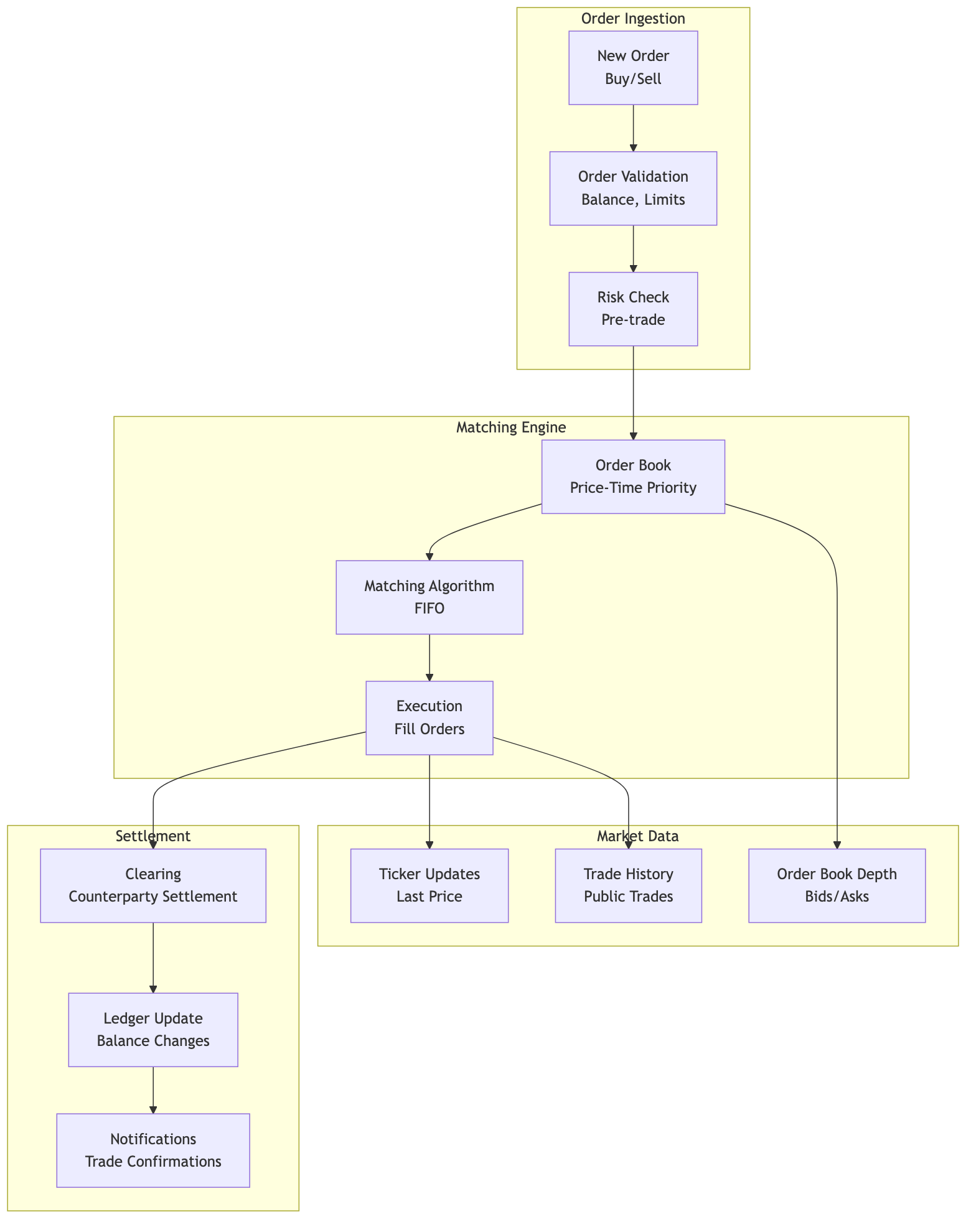
Coinbase's order matching engine processes millions of trades with microsecond latency.
Order Validation Balance, Limits
Order Book Price-Time Priority
Clearing Counterparty Settlement
Ledger Update Balance Changes
Notifications Trade Confirmations
Order Book Depth Bids/Asks
Trade History Public Trades
Order Validation Balance, Limits
Order Book Price-Time Priority
Clearing Counterparty Settlement
Ledger Update Balance Changes
Notifications Trade Confirmations
Order Book Depth Bids/Asks
Trade History Public Trades
Trading Features:
Order Types : Market, Limit, Stop, Stop-Limit
Matching : Price-time priority (FIFO)
Latency : Sub-millisecond matching
Throughput : 100K+ orders per second
Secure cryptocurrency storage with hot and cold wallet segregation.
Blockchain Network Cold Storage Hot Wallet Wallet API User Blockchain Network Cold Storage Hot Wallet Wallet API User User sends crypto Periodic sweep to cold Deposit Request Generate Address Deposit Address Display Address Incoming Transaction Confirm (6 blocks BTC) Credit User Balance Sweep Excess Funds HSM Signing (Multi-sig) Blockchain Network Cold Storage Hot Wallet Wallet API User Blockchain Network Cold Storage Hot Wallet Wallet API User User sends crypto Periodic sweep to cold Deposit Request Generate Address Deposit Address Display Address Incoming Transaction Confirm (6 blocks BTC) Credit User Balance Sweep Excess Funds HSM Signing (Multi-sig)
Wallet Architecture:
Hot Wallets : Online, for immediate withdrawals (~2% of assets)
Cold Storage : Offline, HSM-secured (~98% of assets)
Multi-signature : Requires multiple approvals
Geographic Distribution : Keys spread across locations
Institutional-grade custody with insurance and compliance.
Hot Wallet Immediate Access
Hardware Security Modules Key Generation
Multi-signature M-of-N Approval
MPC Signing Threshold Signatures
Policy Engine Withdrawal Rules
Approval Workflow Multi-person
Audit Trail Immutable Logs
Crime Insurance Theft Coverage
E&O Insurance Operational Risk
Lloyd's Syndicate Underwriter
Hot Wallet Immediate Access
Hardware Security Modules Key Generation
Multi-signature M-of-N Approval
MPC Signing Threshold Signatures
Policy Engine Withdrawal Rules
Approval Workflow Multi-person
Audit Trail Immutable Logs
Crime Insurance Theft Coverage
E&O Insurance Operational Risk
Lloyd's Syndicate Underwriter
Multi-chain support with transaction monitoring.
Full Nodes Chain Validation
Archive Nodes Historical Data
Indexers Query Optimization
Transaction Detection Mempool Monitoring
Confirmation Tracking Block Depth
Reorg Handling Chain Reorganization
Chainalysis Transaction Screening
TRM Labs Entity Resolution
Full Nodes Chain Validation
Archive Nodes Historical Data
Indexers Query Optimization
Transaction Detection Mempool Monitoring
Confirmation Tracking Block Depth
Reorg Handling Chain Reorganization
Chainalysis Transaction Screening
TRM Labs Entity Resolution
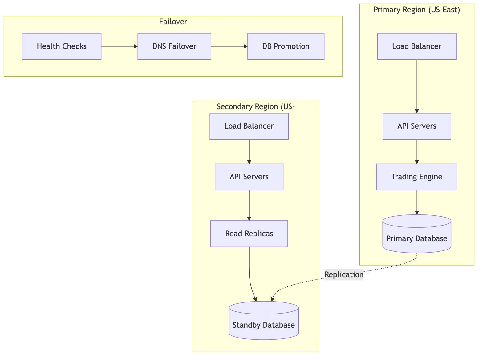
Sync Standby Zero Data Loss
Orders Table Trade History
Balances Table User Assets
Sync Standby Zero Data Loss
Orders Table Trade History
Balances Table User Assets
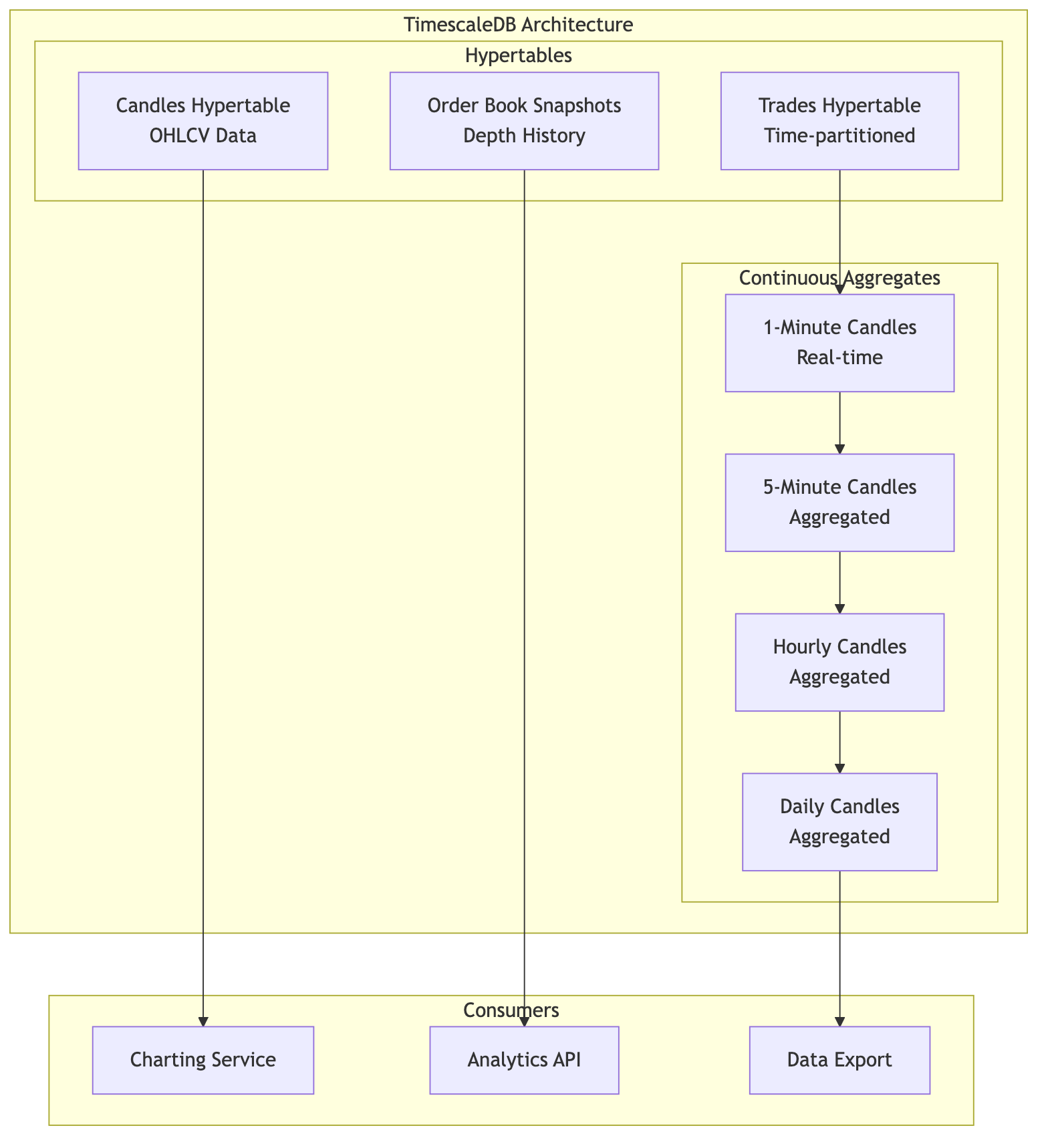
Trades Hypertable Time-partitioned
Candles Hypertable OHLCV Data
Order Book Snapshots Depth History
1-Minute Candles Real-time
5-Minute Candles Aggregated
Trades Hypertable Time-partitioned
Candles Hypertable OHLCV Data
Order Book Snapshots Depth History
1-Minute Candles Real-time
5-Minute Candles Aggregated
Rate Limiting API Throttle
Order Book Cache Real-time Depth
Trade Events Real-time Stream
Price Updates WebSocket Feed
Rate Limiting API Throttle
Order Book Cache Real-time Depth
Trade Events Real-time Stream
Price Updates WebSocket Feed
Apache Flink Complex Events
Market Data Service WebSocket Feed
Ledger Service Balance Updates
Compliance Transaction Monitoring
Analytics Pipeline Reporting
Apache Flink Complex Events
Market Data Service WebSocket Feed
Ledger Service Balance Updates
Compliance Transaction Monitoring
Analytics Pipeline Reporting
Trade Streaming : Sub-second trade distribution
Order Book Updates : Real-time depth changes
Balance Updates : Instant ledger synchronization
Compliance Monitoring : Real-time transaction screening
Red-Black Tree Price Levels
FIFO Queue Orders at Price
Lock-free Updates Concurrent Access
Periodic Snapshots Recovery
Red-Black Tree Price Levels
FIFO Queue Orders at Price
Lock-free Updates Concurrent Access
Periodic Snapshots Recovery
Institutional Custom Limits
Token Bucket Burst Handling
Sliding Window Fair Distribution
Redis Counters Distributed State
Throttle 429 + Retry-After
Temporary Ban Abuse Detection
Institutional Custom Limits
Token Bucket Burst Handling
Sliding Window Fair Distribution
Redis Counters Distributed State
Throttle 429 + Retry-After
Temporary Ban Abuse Detection
Secondary Region (US-West)
Secondary Region (US-West)
Multi-Factor Auth TOTP, Hardware Key
Biometric Auth Face ID, Fingerprint
Device Verification Trusted Devices
Hardware Security Modules FIPS 140-2 Level 3
Multi-Party Computation Distributed Signing
Shamir Secret Sharing Key Sharding
Zero Trust Network BeyondCorp Model
Encryption TLS 1.3, AES-256
HashiCorp Vault Secrets Management
SOC 2 Type II Security Controls
Penetration Testing Regular Audits
Multi-Factor Auth TOTP, Hardware Key
Biometric Auth Face ID, Fingerprint
Device Verification Trusted Devices
Hardware Security Modules FIPS 140-2 Level 3
Multi-Party Computation Distributed Signing
Shamir Secret Sharing Key Sharding
Zero Trust Network BeyondCorp Model
Encryption TLS 1.3, AES-256
HashiCorp Vault Secrets Management
SOC 2 Type II Security Controls
Penetration Testing Regular Audits
Air-gapped Systems : No network connectivity
Geographic Distribution : Keys across multiple locations
Multi-signature : Requires multiple key holders
Time-delayed Withdrawals : Large withdrawal delays
KYC/AML : Identity verification, transaction monitoring
Travel Rule : Cross-exchange information sharing
SAR Filing : Suspicious activity reporting
State Licenses : Money transmitter licenses
Jaeger Distributed Tracing
AlertManager Incident Alerts
Anomaly Detection ML-based
War Room Incident Response
Jaeger Distributed Tracing
AlertManager Incident Alerts
Anomaly Detection ML-based
War Room Incident Response
Trading Latency : Order-to-fill time
Blockchain Sync : Node lag behind chain tip
Wallet Balance : Hot wallet thresholds
API Availability : Uptime and error rates
main feature-branch Feature Dev Code Changes Security Scan Integration Tests Build Artifacts Staging Deploy Production Deploy main feature-branch Feature Dev Code Changes Security Scan Integration Tests Build Artifacts Staging Deploy Production Deploy
SAST Scan Security Analysis
Test Suite Unit + Integration
Container Scan Vulnerability Check
SAST Scan Security Analysis
Test Suite Unit + Integration
Container Scan Vulnerability Check
Kubernetes : Container orchestration
AWS/GCP : Multi-cloud deployment
Terraform : Infrastructure as code
Vault : Secrets management
Node Failure Blockchain Sync
Database Failover Primary Failure
Network Partition Cross-region
Order Processing Success Rate
Node Failure Blockchain Sync
Database Failover Primary Failure
Network Partition Cross-region
Order Processing Success Rate
Practices:
GameDay Exercises : Quarterly disaster simulations
Blockchain Fork Handling : Chain reorganization tests
Hot Wallet Compromise : Security incident drills
Trading Halt : Circuit breaker testing
Fraud Detection Anomaly ML
Price Prediction Market ML
Fraud Detection Anomaly ML
Price Prediction Market ML
Fraud Detection : Suspicious transaction patterns
Account Takeover Prevention : Login anomaly detection
Market Manipulation : Wash trading detection
Risk Scoring : User and transaction risk assessment
Price Alerts : Intelligent notification timing
30% 25% 20% 15% 10% Coinbase Infrastructure Cost Distribution Compute & Trading Storage & Database Security & Compliance Blockchain Nodes Networking & CDN 30% 25% 20% 15% 10% Coinbase Infrastructure Cost Distribution Compute & Trading Storage & Database Security & Compliance Blockchain Nodes Networking & CDN
Reserved Instances Trading Infrastructure
Spot Instances Analytics Workloads
Tiered Storage Hot/Cold Data
Data Compression Historical Trades
Archive Policy Old Market Data
Shared Node Infrastructure Multi-tenant
Pruned Nodes Recent History Only
Light Clients SPV Verification
Reserved Instances Trading Infrastructure
Spot Instances Analytics Workloads
Tiered Storage Hot/Cold Data
Data Compression Historical Trades
Archive Policy Old Market Data
Shared Node Infrastructure Multi-tenant
Pruned Nodes Recent History Only
Light Clients SPV Verification
Reserved Capacity : Predictable trading infrastructure costs
Blockchain Node Optimization : Shared infrastructure where possible
Market Data Tiering : Archive old tick data
Geographic Optimization : Region-based cost efficiency
Layer 2 Scaling : Lightning Network, Optimistic Rollups
DeFi Integration : Protocol integration, yield products
NFT Infrastructure : Marketplace and minting
CBDC Readiness : Central bank digital currency support
Base L2 : Ethereum Layer 2 scaling solution
International Expansion : New market regulatory compliance
Institutional Products : Prime brokerage services
Staking Services : Proof-of-stake validation
Multi-Cloud : Enhanced resilience across providers
Edge Computing : Reduced latency for global users
Zero-Knowledge Proofs : Privacy-preserving compliance
Quantum Resistance : Post-quantum cryptography
Coinbase's architecture demonstrates how to build a secure, compliant cryptocurrency exchange at scale. The combination of robust trading infrastructure, industry-leading security practices, and comprehensive compliance systems enables Coinbase to serve millions of users while maintaining regulatory trust.
The platform continues to evolve with new blockchain integrations, Layer 2 solutions, and expanded institutional services, all while maintaining the security and reliability that users expect from a regulated financial institution.
There might be iterations needed, current data is as close I could get.