LogoMasst Docs

ATM System

🏧 ATM networks process billions of transactions annually across millions of machines worldwide. This document outlines the comprehensive architecture that enables secure, reliable, and compliant banking transactions with 99.99% availability.

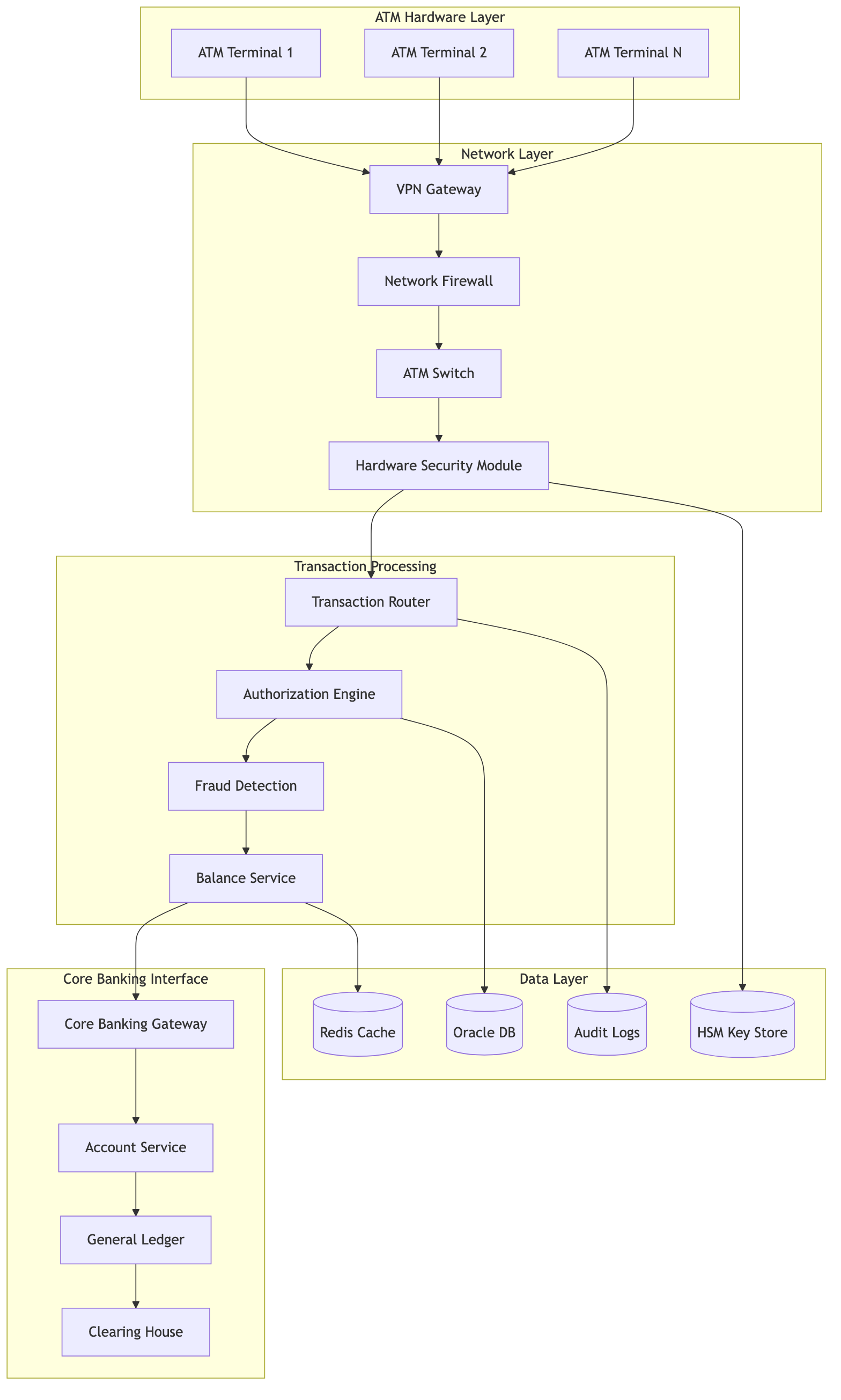
High-Level Architecture

Core Components

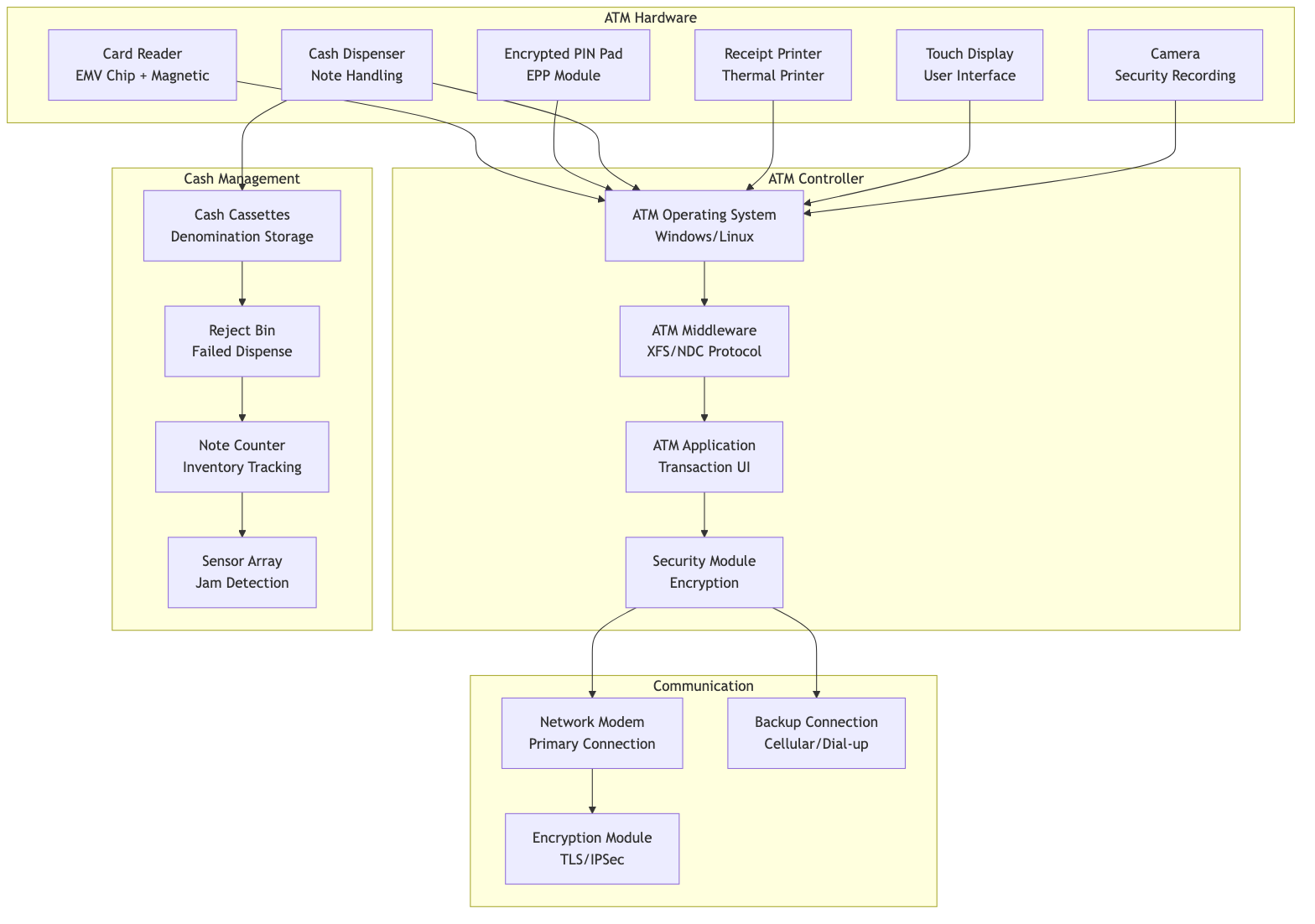
1. ATM Terminal Architecture

ATM Hardware Features:

  • EMV chip and contactless card support
  • Triple DES encrypted PIN pad (EPP)
  • Multi-denomination cash dispensing
  • Real-time cash inventory tracking
  • Technologies: Windows 10 IoT, XFS standard, NDC/DDC protocols

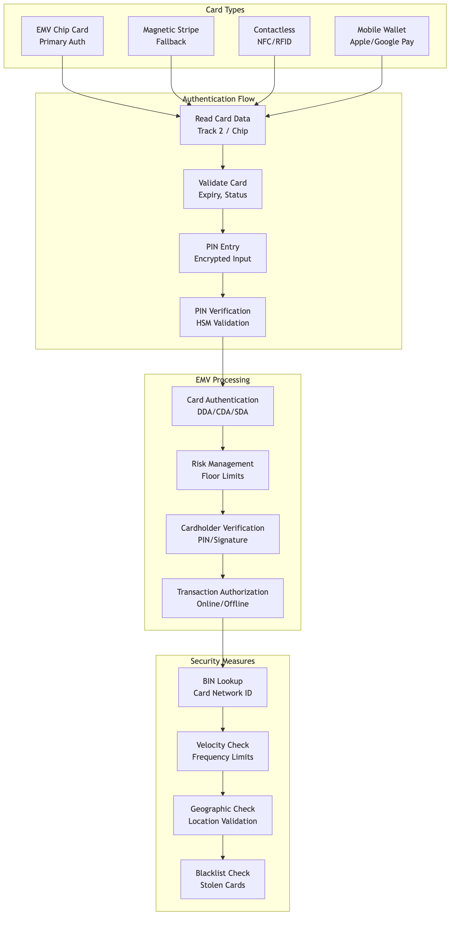
2. Card Authentication System

3. PIN Security Architecture

PIN Security Features:

  • Hardware encryption in EPP
  • Triple DES/AES encryption
  • Secure key injection
  • PIN translation for network routing
  • No clear PIN transmission

4. Transaction Processing Engine

5. Cash Inventory Management

Cash Management Features:

  • Real-time inventory tracking
  • Predictive replenishment
  • Denomination optimization
  • Reconciliation automation
  • CIT (Cash-in-Transit) scheduling

6. Fraud Detection System

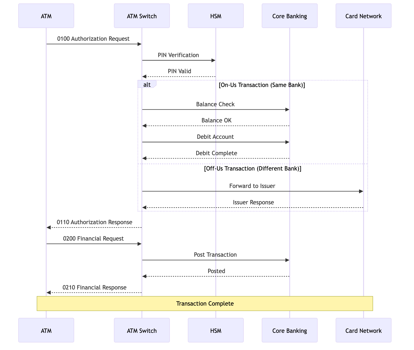
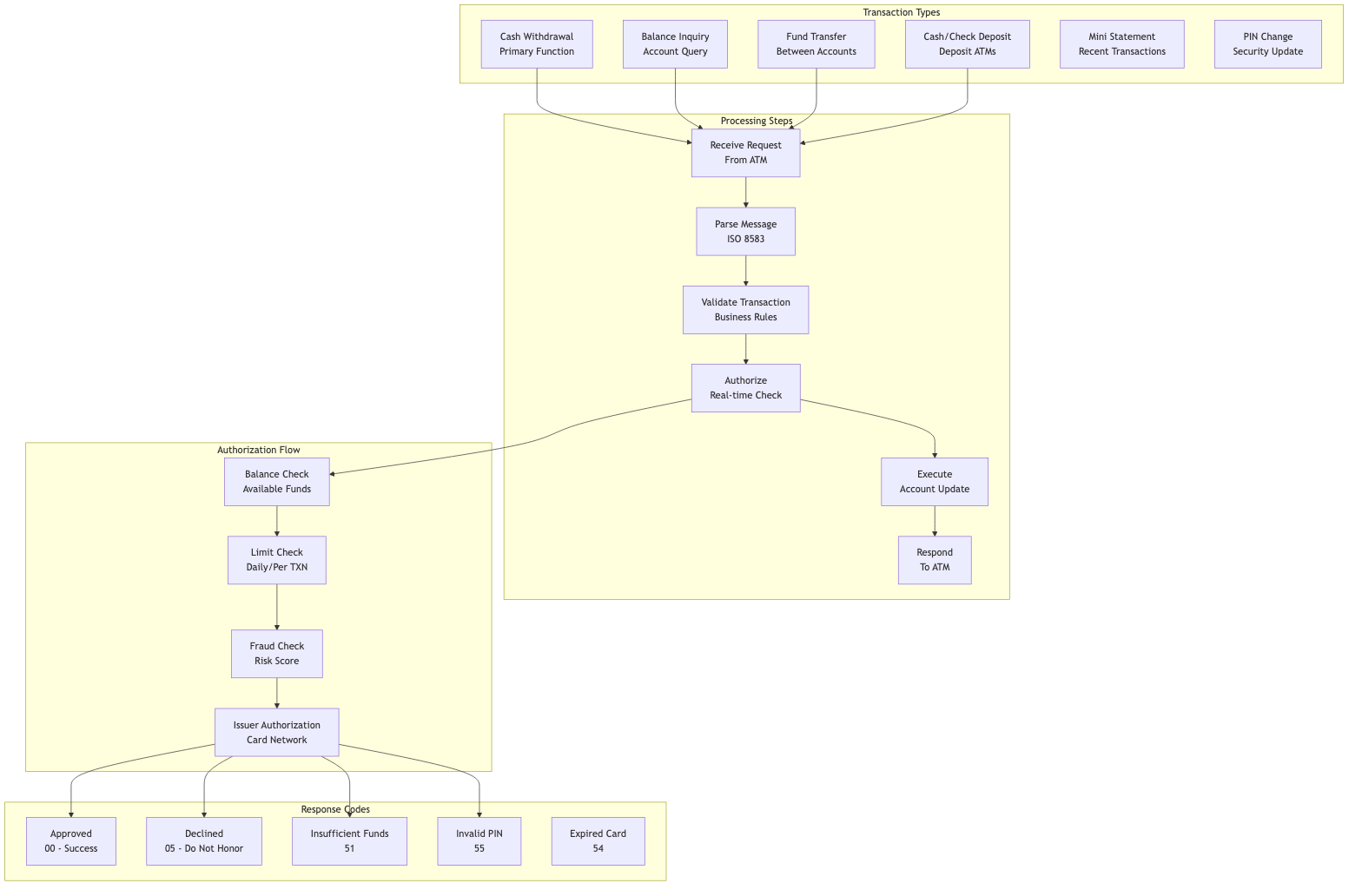
ISO 8583 Message Processing

1. Message Format

2. Transaction Flow

Data Architecture

1. Oracle Database (Primary)

2. Redis Cache Layer

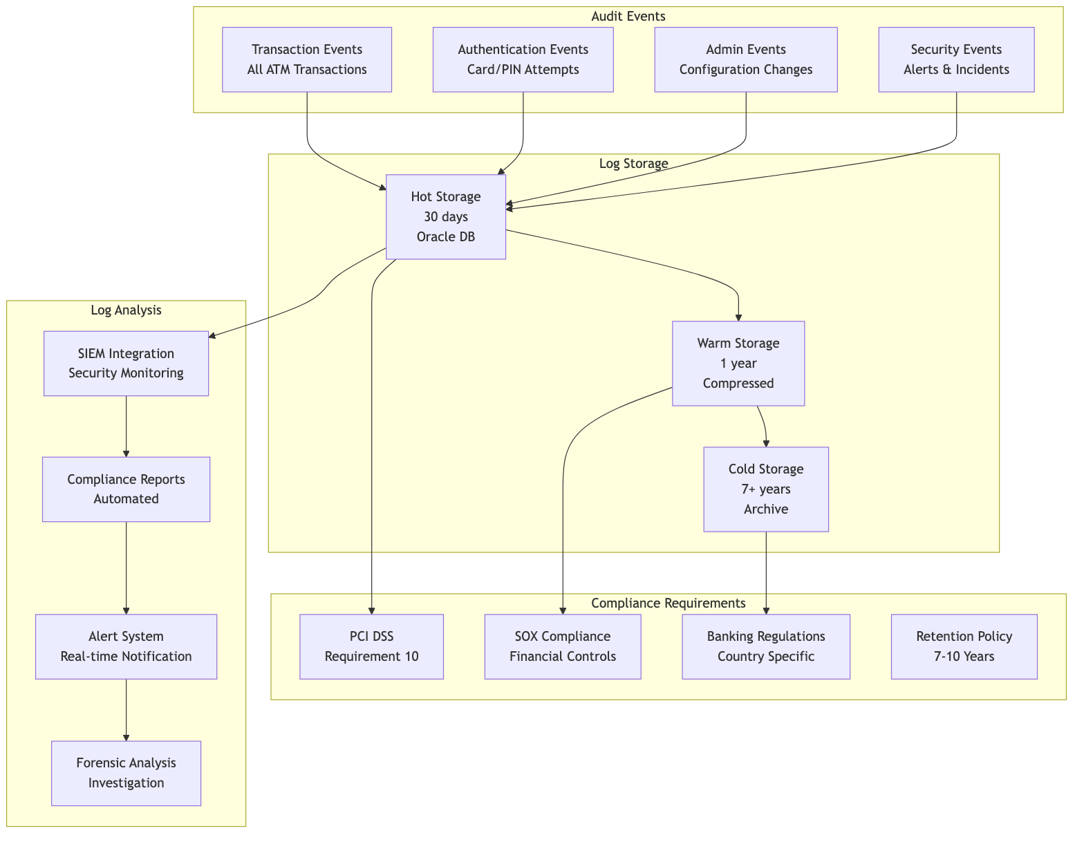
3. Audit Logging

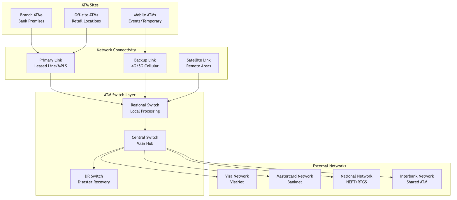
Network Architecture

1. ATM Network Topology

2. Security Architecture

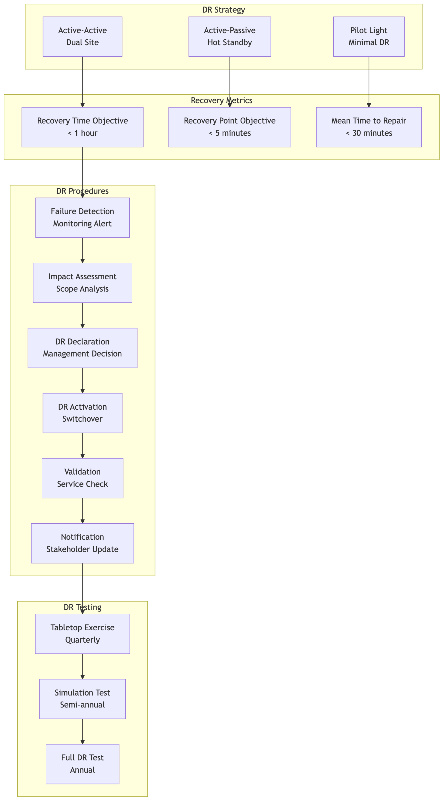
High Availability & Disaster Recovery

1. HA Architecture

2. Disaster Recovery

Monitoring & Operations

1. Monitoring Dashboard

2. Key Performance Indicators

Compliance & Regulatory

1. PCI DSS Compliance

2. Settlement & Reconciliation

Deployment and DevOps

1. Software Deployment Pipeline

  • EMV Certification: Mandatory card network certification
  • Phased rollout: Geographic region deployment
  • Fallback capability: Maintain previous version
  • Remote update: Secure OTA updates

2. Infrastructure as Code

  • Configuration management: Centralized ATM configuration
  • Version control: All configuration changes tracked
  • Change management: ITIL-based change process

3. Resilience Testing

Cost Optimization

1. Infrastructure Cost Distribution

2. Cost Optimization Strategies

Future Architecture Considerations

1. Emerging Technologies

Modern ATM Innovations

1. Next-Gen ATM Features

Conclusion

ATM system architecture represents a critical infrastructure for banking operations, requiring exceptional reliability, security, and compliance. The system successfully manages:

  • Transaction Processing: Millions of daily transactions with sub-3-second authorization
  • Security: Multi-layer encryption and fraud detection
  • Availability: 99.5%+ uptime with automatic failover
  • Compliance: PCI DSS, PCI PIN, and banking regulations
  • Cash Management: Efficient inventory and replenishment

Key Architectural Principles:

  1. Security First

    • HSM-protected cryptographic operations
    • End-to-end encryption
    • Multi-factor authentication
    • Real-time fraud detection
  2. High Availability

    • Active-active switch clusters
    • Oracle RAC for database
    • Multiple network paths
    • Automatic failover
  3. Regulatory Compliance

    • PCI DSS certification
    • PCI PIN security
    • Comprehensive audit logging
    • Settlement and reconciliation
  4. Operational Excellence

    • Real-time monitoring
    • Predictive cash management
    • Automated reconciliation
    • 24/7 support operations
  5. Modern Innovation

    • Cardless transactions
    • Biometric authentication
    • Cash recycling technology
    • AI-powered analytics

The architecture continues to evolve with contactless technology, biometric authentication, and AI-powered fraud detection, while maintaining the foundational principles of security and reliability.

This architecture represents typical ATM network systems and industry best practices. Actual implementations may vary by institution.