LogoMasst Docs

Uber

🚗 Uber serves over 130 million monthly active users across 10,000+ cities, processing millions of rides daily. This document outlines the comprehensive architecture that enables real-time ride matching, dynamic pricing, and seamless transportation at massive scale.

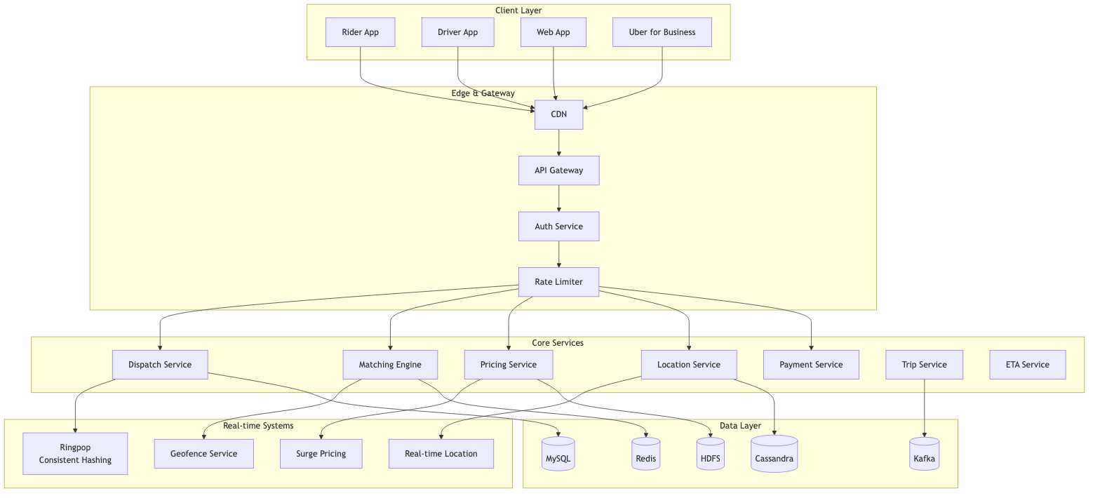
High-Level Architecture

Core Components

1. Dispatch System

Dispatch Features:

  • Real-time driver availability
  • Multi-factor matching algorithm
  • Batched dispatch for efficiency
  • Fallback and retry mechanisms
  • Technologies: Golang, Ringpop, Redis

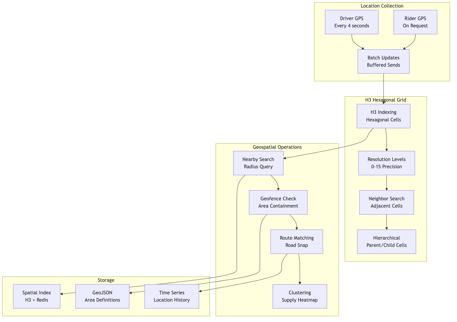
2. Location Service (H3 & Geospatial)

H3 Indexing Benefits:

  • Efficient neighbor lookups
  • Hierarchical aggregation
  • Uniform cell shapes
  • Fast geospatial queries
  • Edge case handling at boundaries

3. Pricing Engine (Surge Pricing)

Surge Pricing Algorithm:

  • Real-time supply/demand analysis per H3 cell
  • Historical pattern recognition
  • Event-based surge triggers
  • Price elasticity modeling
  • Regulatory compliance caps

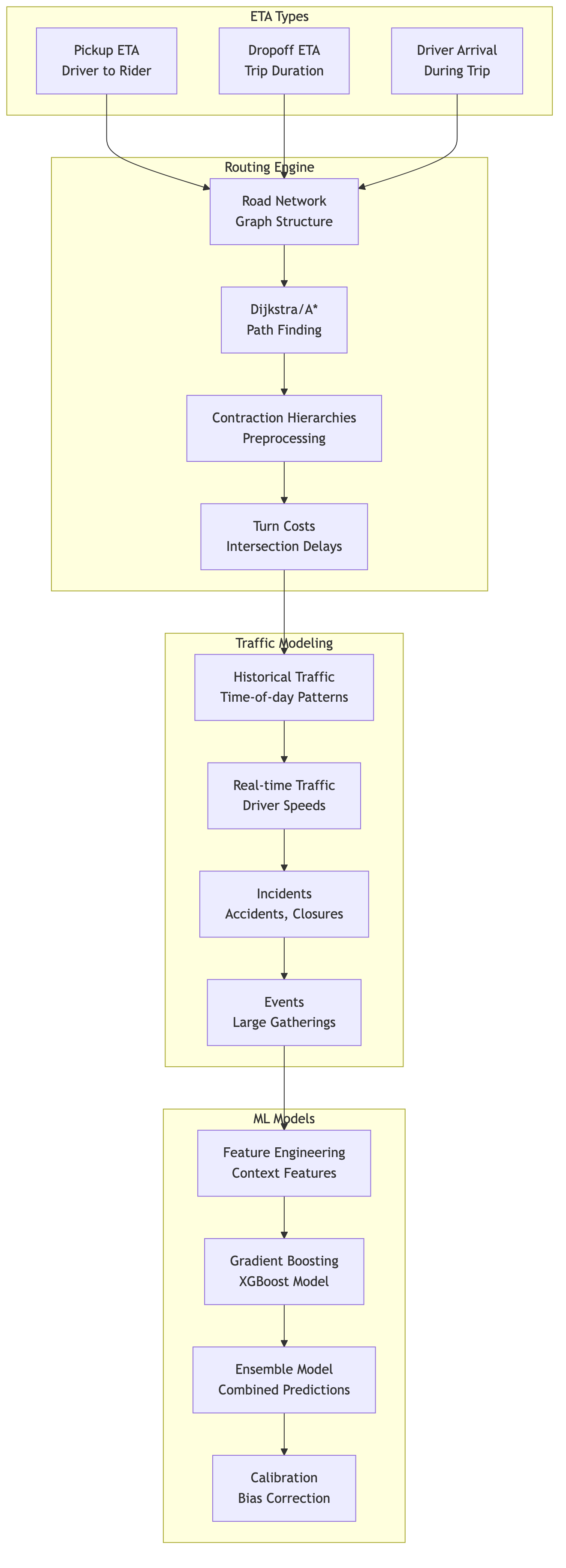
4. ETA Prediction Service

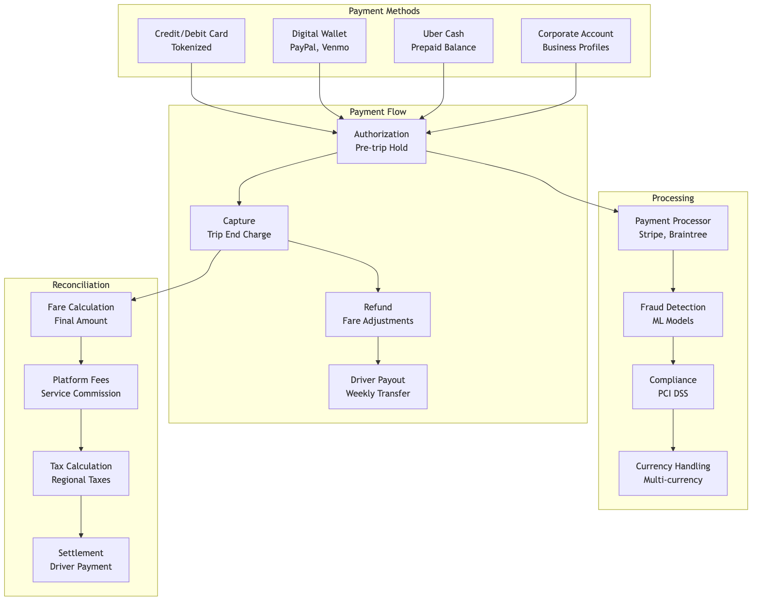
5. Payment Service

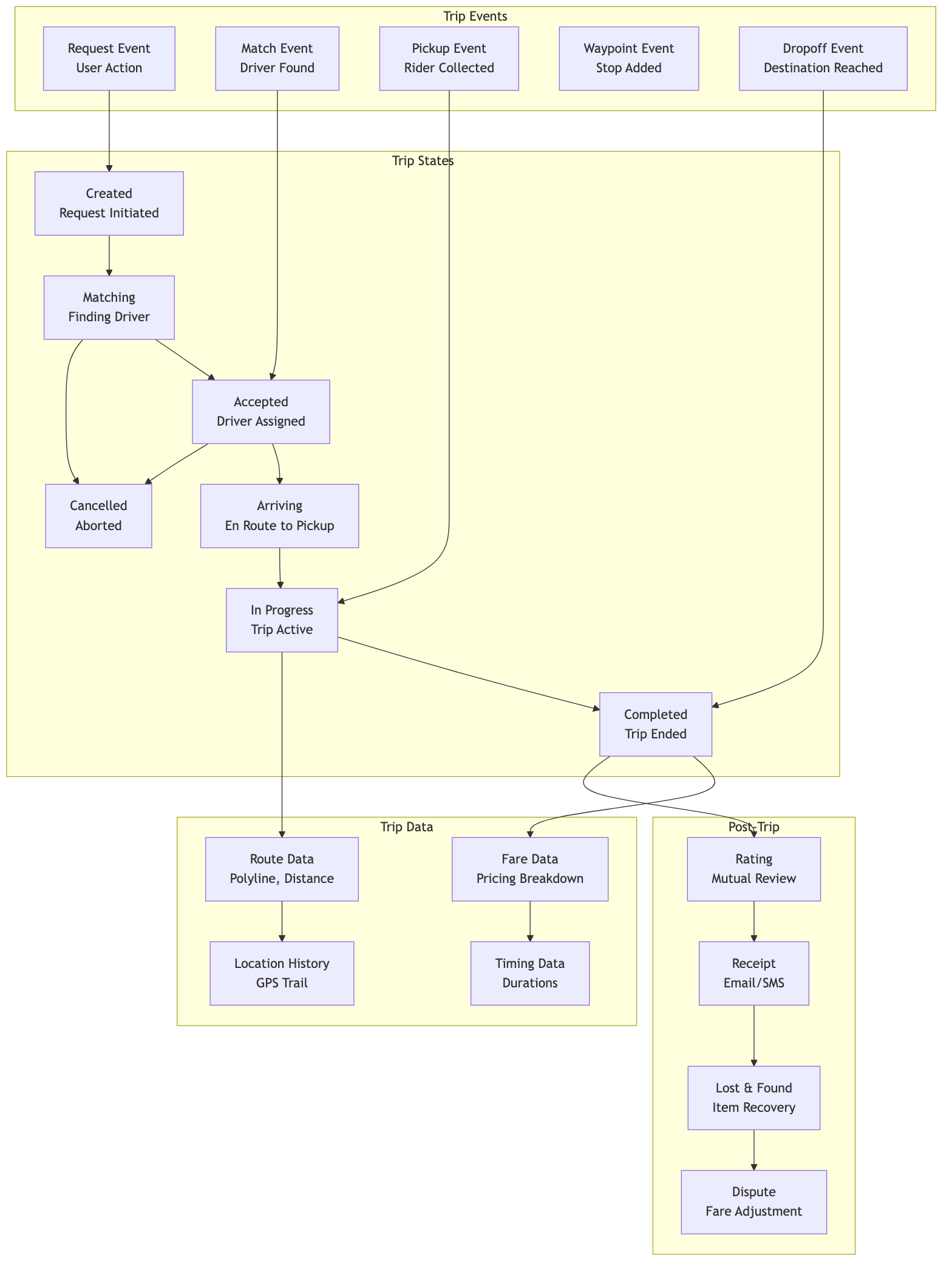
6. Trip Lifecycle Management

Data Architecture

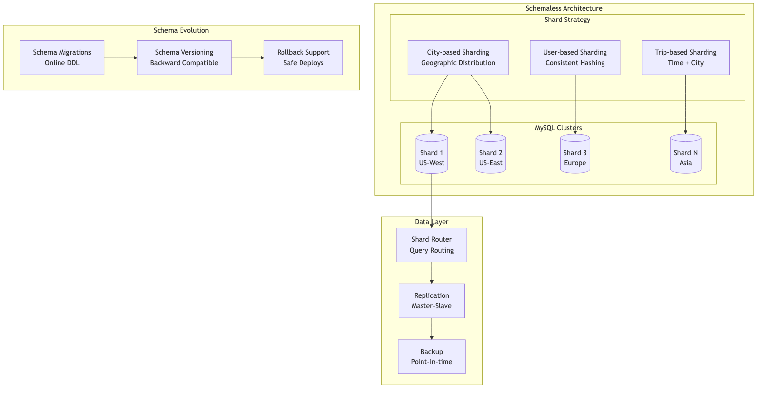
1. Schemaless (MySQL Sharding)

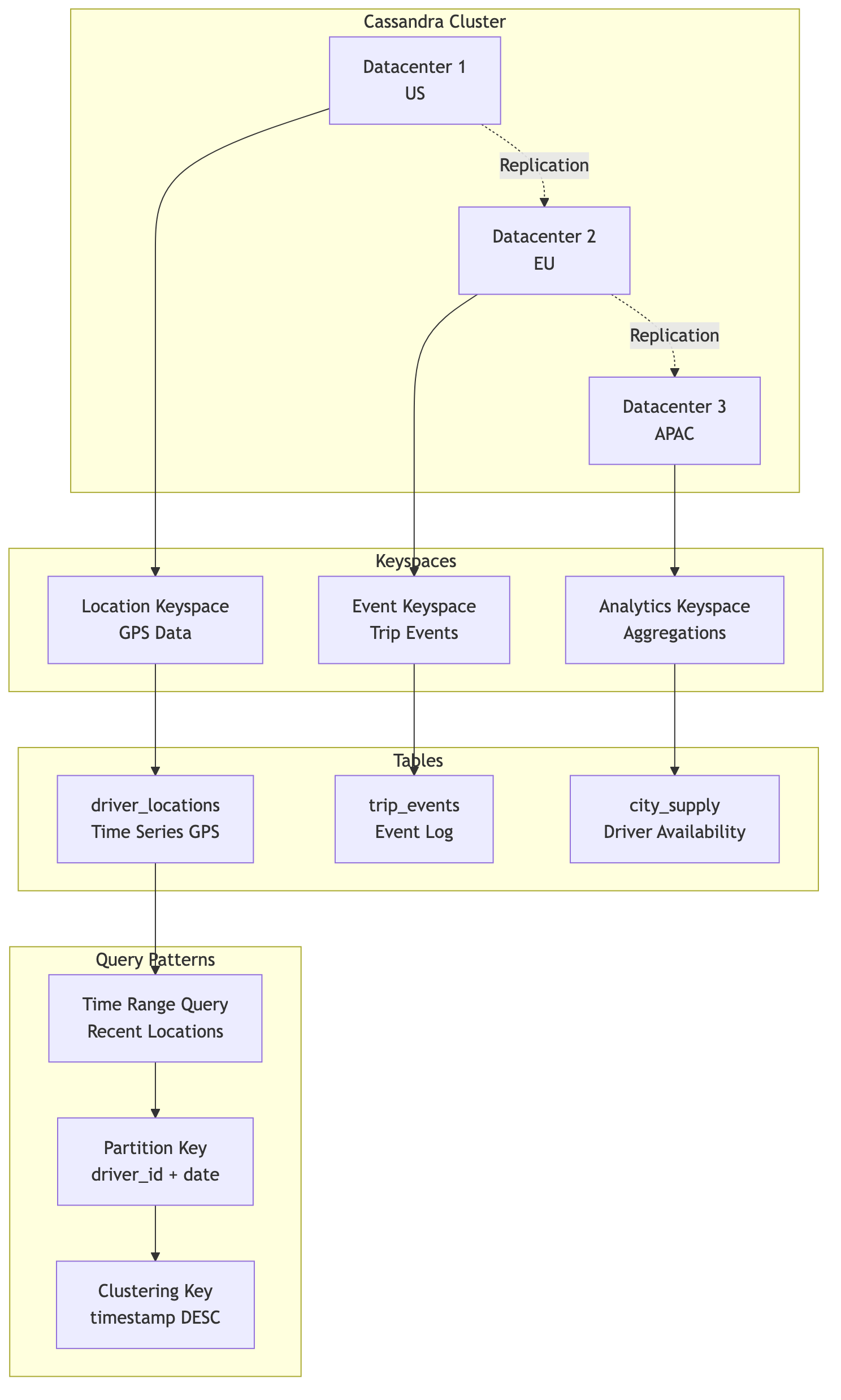
2. Cassandra (Location & Events)

3. Redis (Real-time State)

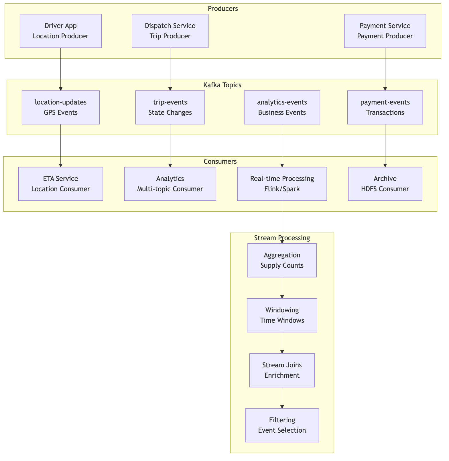
4. Kafka (Event Streaming)

Real-time Architecture

1. Ringpop (Consistent Hashing)

2. Real-time Location Tracking

Scalability & Performance

1. City-based Isolation

2. Performance Optimization

Safety & Security

1. Safety Features

2. Security Architecture

Monitoring & Observability

1. Metrics & Dashboards

Deployment and DevOps

1. Continuous Deployment Pipeline

  • uDeploy: Uber's internal deployment system
  • Canary releases: City-level progressive rollout
  • Feature flags: LaunchDarkly for controlled releases
  • Automated rollback: Metric-triggered reversal

2. Infrastructure as Code

  • Terraform: Infrastructure provisioning
  • Kubernetes: Container orchestration (Peloton)
  • Helm charts: Service deployment templates

3. Chaos Engineering

  • City-level drills: Simulated city outages
  • Service injection: Random service failures
  • Database failover: Primary/replica switches
  • Network partition: Cross-datacenter latency

Analytics and Machine Learning

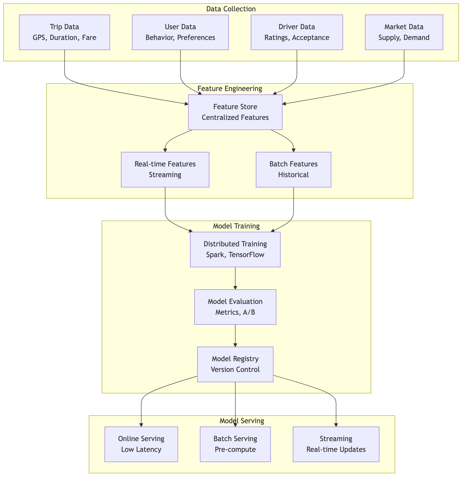
1. ML Platform (Michelangelo)

2. ML Use Cases

  • ETA Prediction: Route time estimation with traffic
  • Surge Pricing: Dynamic pricing based on demand
  • Fraud Detection: Payment and account fraud
  • Driver Matching: Optimal driver-rider pairing
  • Demand Forecasting: Supply positioning

Cost Optimization

1. Infrastructure Cost Distribution

2. Cost Optimization Strategies

Future Architecture Considerations

1. Emerging Technologies

Conclusion

Uber's architecture demonstrates expertise in building real-time, location-based services at massive global scale. The system successfully manages:

  • Real-time Matching: Sub-second driver-rider matching
  • Global Scale: 10,000+ cities, millions of trips daily
  • Dynamic Pricing: Real-time supply/demand balancing
  • High Availability: 99.99% uptime with graceful degradation
  • Safety: Comprehensive safety features for riders and drivers

Key Architectural Principles:

  1. City-based Isolation

    • Independent scaling per city
    • Fault isolation boundaries
    • Regulatory compliance
    • Local optimization
  2. Real-time Systems

    • H3 hexagonal grid for geospatial
    • Ringpop for consistent hashing
    • Kafka for event streaming
    • Redis for real-time state
  3. Data Architecture

    • MySQL Schemaless for flexibility
    • Cassandra for time-series data
    • Redis for hot data
    • HDFS for analytics
  4. Reliability

    • Circuit breakers
    • Graceful degradation
    • Multi-region deployment
    • Automated recovery
  5. Machine Learning

    • ETA prediction
    • Surge pricing
    • Fraud detection
    • Demand forecasting

The platform continues to evolve with autonomous vehicles, drone delivery, and multimodal transportation, while maintaining the core principles of reliability and real-time responsiveness.

This architecture represents Uber's known systems and best practices. Actual implementation details may vary.