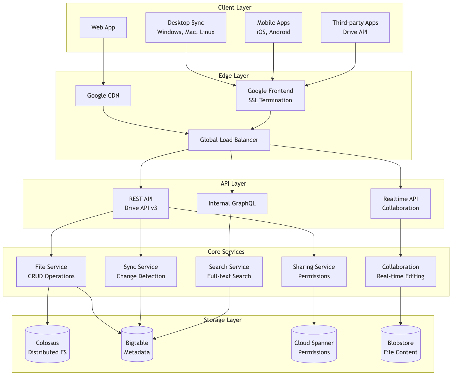
Google Drive 🏗️ Google Drive serves over 1 billion users storing 2+ trillion files with 15GB free storage per account. This document outlines the comprehensive architecture that enables Google Drive to deliver reliable cloud storage with real-time collaboration at massive scale.
Desktop Sync Windows, Mac, Linux
Third-party Apps Drive API
Google Frontend SSL Termination
Realtime API Collaboration
File Service CRUD Operations
Sync Service Change Detection
Sharing Service Permissions
Search Service Full-text Search
Collaboration Real-time Editing
Desktop Sync Windows, Mac, Linux
Third-party Apps Drive API
Google Frontend SSL Termination
Realtime API Collaboration
File Service CRUD Operations
Sync Service Change Detection
Sharing Service Permissions
Search Service Full-text Search
Collaboration Real-time Editing
Google Drive handles billions of file uploads daily with resumable upload support.
Create Upload Session Resumable URI
Chunked Upload 256KB - 5MB Chunks
Resume on Failure From Last Byte
Content Validation Virus Scan
Deduplication Content Hash
Generate Thumbnails Preview Images
Index Metadata Search Integration
OCR Processing PDF, Images
Format Conversion Google Docs Format
Notifications Activity Updates
Create Upload Session Resumable URI
Chunked Upload 256KB - 5MB Chunks
Resume on Failure From Last Byte
Content Validation Virus Scan
Deduplication Content Hash
Generate Thumbnails Preview Images
Index Metadata Search Integration
OCR Processing PDF, Images
Format Conversion Google Docs Format
Notifications Activity Updates
Upload Features:
Resumable Uploads : Recover from network failures
Chunked Transfer : Efficient large file handling
Deduplication : Storage optimization across users
Virus Scanning : Automatic malware detection
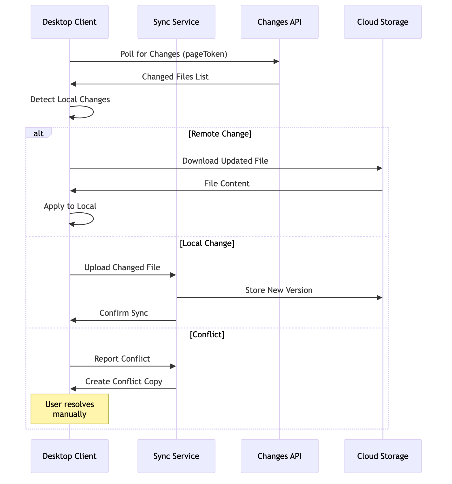
Powers desktop and mobile sync with conflict resolution.
Cloud Storage Changes API Sync Service Desktop Client Cloud Storage Changes API Sync Service Desktop Client User resolves manually alt [Remote Change] [Local Change] [Conflict] Poll for Changes (pageToken) Changed Files List Detect Local Changes Download Updated File File Content Apply to Local Upload Changed File Store New Version Confirm Sync Report Conflict Create Conflict Copy Cloud Storage Changes API Sync Service Desktop Client Cloud Storage Changes API Sync Service Desktop Client User resolves manually alt [Remote Change] [Local Change] [Conflict] Poll for Changes (pageToken) Changed Files List Detect Local Changes Download Updated File File Content Apply to Local Upload Changed File Store New Version Confirm Sync Report Conflict Create Conflict Copy
Sync Architecture:
Delta Sync : Only sync changed portions of files
Change Tokens : Efficient polling with page tokens
Conflict Resolution : Automatic conflict copy creation
Offline Support : Queue changes for later sync
Complex permission model supporting organizational hierarchies.
Access Control List Per File/Folder
Inheritance Folder Hierarchy
Override Specific Permissions
Expiration Time-limited Access
Download Control Prevent Download
Copy Control Prevent Copying
Access Control List Per File/Folder
Inheritance Folder Hierarchy
Override Specific Permissions
Expiration Time-limited Access
Download Control Prevent Download
Copy Control Prevent Copying
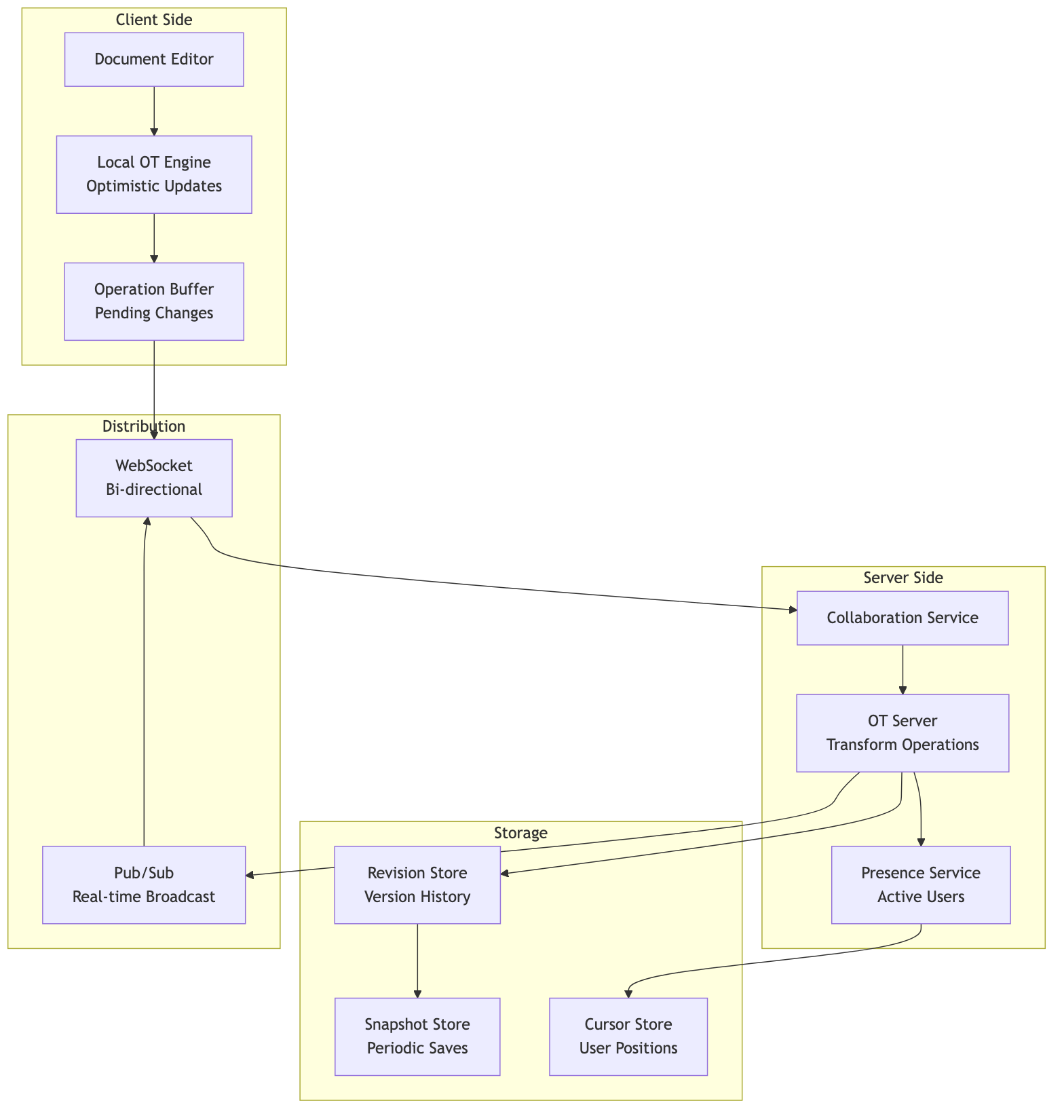
Powers Google Docs, Sheets, Slides with operational transformation.
Local OT Engine Optimistic Updates
Operation Buffer Pending Changes
OT Server Transform Operations
Presence Service Active Users
Revision Store Version History
Snapshot Store Periodic Saves
Cursor Store User Positions
Pub/Sub Real-time Broadcast
Local OT Engine Optimistic Updates
Operation Buffer Pending Changes
OT Server Transform Operations
Presence Service Active Users
Revision Store Version History
Snapshot Store Periodic Saves
Cursor Store User Positions
Pub/Sub Real-time Broadcast
Collaboration Features:
Operational Transformation : Conflict-free concurrent editing
Real-time Cursors : See collaborator positions
Presence Awareness : Active user indicators
Version History : Full revision tracking
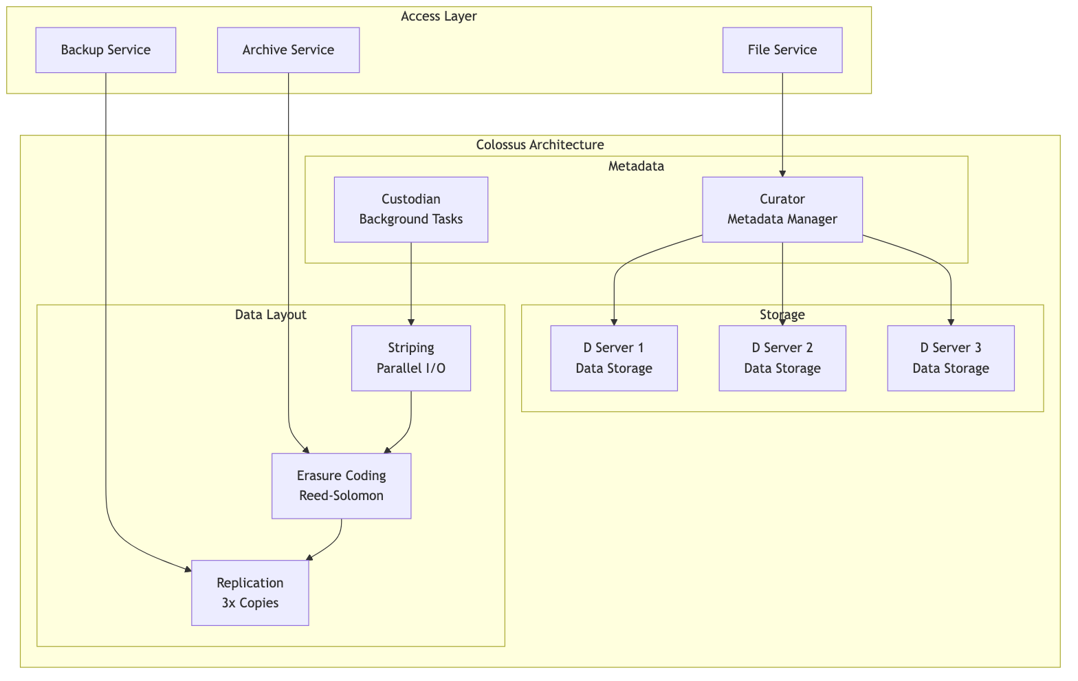
Custodian Background Tasks
Erasure Coding Reed-Solomon
Custodian Background Tasks
Erasure Coding Reed-Solomon
Features:
Exabyte Scale : Global distributed storage
Erasure Coding : 1.5x storage overhead vs 3x replication
Automatic Repair : Self-healing data corruption
Tiered Storage : Hot, warm, cold data tiers
metadata: family name, size, type
permissions: family ACL entries
versions: family revision history
Row Key: user_id#timestamp
events: family view, edit, share
metadata: family name, size, type
permissions: family ACL entries
versions: family revision history
Row Key: user_id#timestamp
events: family view, edit, share
Permissions Table ACL Data
Groups Table Group Memberships
Permissions Table ACL Data
Groups Table Group Memberships
File Events Create, Update, Delete
Share Events Permission Changes
Cloud Dataflow Stream Processing
Sync Push Client Notifications
Activity Feed Real-time Updates
Quota Updates Storage Tracking
ML Pipeline Recommendations
File Events Create, Update, Delete
Share Events Permission Changes
Cloud Dataflow Stream Processing
Sync Push Client Notifications
Activity Feed Real-time Updates
Quota Updates Storage Tracking
ML Pipeline Recommendations
Cloud Pub/Sub : Millions of events per second
Cloud Dataflow : Real-time and batch processing
Activity Feed : Sub-second updates
Quota Tracking : Real-time storage calculations
SHA-256 Hash Content Address
Check Existence Dedup Lookup
Reference Count Track Usage
Garbage Collection Delete Orphans
SHA-256 Hash Content Address
Check Existence Dedup Lookup
Reference Count Track Usage
Garbage Collection Delete Orphans
Benefits:
Storage Efficiency : Single copy of duplicate content
Fast Uploads : Skip already-uploaded content
Bandwidth Savings : Only transfer unique data
Bandwidth Quota Download Limits
Approaching Limit Notifications
Bandwidth Quota Download Limits
Approaching Limit Notifications
Malware Scan Upload Scanning
Phishing Detection Link Scanning
Data Loss Prevention Content Scanning
Audit Logs Activity Tracking
Cloud IAM Identity Management
Context-Aware Device, Location
Malware Scan Upload Scanning
Phishing Detection Link Scanning
Data Loss Prevention Content Scanning
Audit Logs Activity Tracking
Cloud IAM Identity Management
Context-Aware Device, Location
Data Loss Prevention : Content inspection rules
Information Rights Management : Download/copy controls
Google Vault : Legal hold and eDiscovery
Admin Console : Centralized security management
Client-side encryption option : BYOK support
Link expiration : Time-limited shares
Download prevention : View-only mode
Watermarking : Document tracking
Cloud Trace Request Tracing
Cloud Logging Centralized Logs
Auto-Remediation Self-Healing
Escalation Incident Management
Cloud Trace Request Tracing
Cloud Logging Centralized Logs
Auto-Remediation Self-Healing
Escalation Incident Management
main feature-branch Feature Dev Code Changes Unit Tests Integration Tests Build Release Canary Deploy Regional Rollout Global Deploy main feature-branch Feature Dev Code Changes Unit Tests Integration Tests Build Release Canary Deploy Regional Rollout Global Deploy
Canary Release 0.1% Traffic
Regional Rollout US → EU → Asia
Dark Launch Shadow Traffic
Canary Release 0.1% Traffic
Regional Rollout US → EU → Asia
Dark Launch Shadow Traffic
Container Orchestration : Borg for all services
Auto-scaling : Traffic-based scaling
Multi-region : Global deployment
Zero-downtime : Rolling updates
Region Failure Entire Datacenter
Service Failure Dependency Outage
Data Corruption Storage Failure
Region Failure Entire Datacenter
Service Failure Dependency Outage
Data Corruption Storage Failure
Practices:
DiRT (Disaster Recovery Testing) : Annual large-scale tests
Dependency Injection : Simulated service failures
Data Corruption Tests : Storage integrity validation
Regional Failovers : Cross-region traffic migration
File Operations CRUD Events
Sharing Events Permission Changes
Smart Compose Docs Suggestions
Quick Access File Recommendations
Search Ranking Relevance ML
File Operations CRUD Events
Sharing Events Permission Changes
Smart Compose Docs Suggestions
Quick Access File Recommendations
Search Ranking Relevance ML
Quick Access : Predict files users need
Search Ranking : ML-powered search relevance
Smart Compose : Autocomplete in Docs
Priority Inbox : Important file notifications
Abuse Detection : Spam and malware identification
45% 25% 15% 10% 5% Google Drive Infrastructure Cost Distribution Storage Compute Networking ML & Analytics Operations 45% 25% 15% 10% 5% Google Drive Infrastructure Cost Distribution Storage Compute Networking ML & Analytics Operations
Deduplication Content Addressing
Storage Tiering Hot/Warm/Cold
Auto-scaling Traffic Patterns
Preemptible VMs Batch Jobs
Efficient Encoding Thumbnails
Delta Sync Bandwidth Savings
Deduplication Content Addressing
Storage Tiering Hot/Warm/Cold
Auto-scaling Traffic Patterns
Preemptible VMs Batch Jobs
Efficient Encoding Thumbnails
Delta Sync Bandwidth Savings
Content-Addressed Storage : 30%+ storage savings
Delta Sync : 90%+ bandwidth reduction for edits
Tiered Storage : Automatic archival of old files
Thumbnail Optimization : Efficient preview generation
AI Integration : Gemini for document understanding
Offline-First : Enhanced offline capabilities
Real-time Search : Instant search results
Cross-Platform : Universal file access
Workspace Integration : Deeper Google Workspace ties
Third-Party Ecosystem : Enhanced API capabilities
Enterprise Features : Advanced admin controls
Compliance : New regulatory requirements
Edge Computing : Faster sync near users
Green Storage : Energy-efficient data centers
Quantum-Safe : Post-quantum encryption
Multi-Cloud DR : Cross-cloud disaster recovery
Google Drive's architecture showcases Google's infrastructure expertise in building a globally distributed, highly available storage system. The combination of Colossus distributed storage, real-time collaboration via operational transformation, and intelligent features powered by ML enables Drive to serve billions of users reliably.
The platform continues to evolve with deeper AI integration, enhanced collaboration features, and improved enterprise capabilities, all while maintaining the simplicity and reliability that users expect.
There might be iterations needed, current data is as close I could get.