LogoMasst Docs

WhatsApp

💬 WhatsApp serves over 2 billion users globally, handling 100+ billion messages daily. This document outlines the comprehensive architecture that enables secure, real-time messaging at massive scale with end-to-end encryption and 99.99% availability.

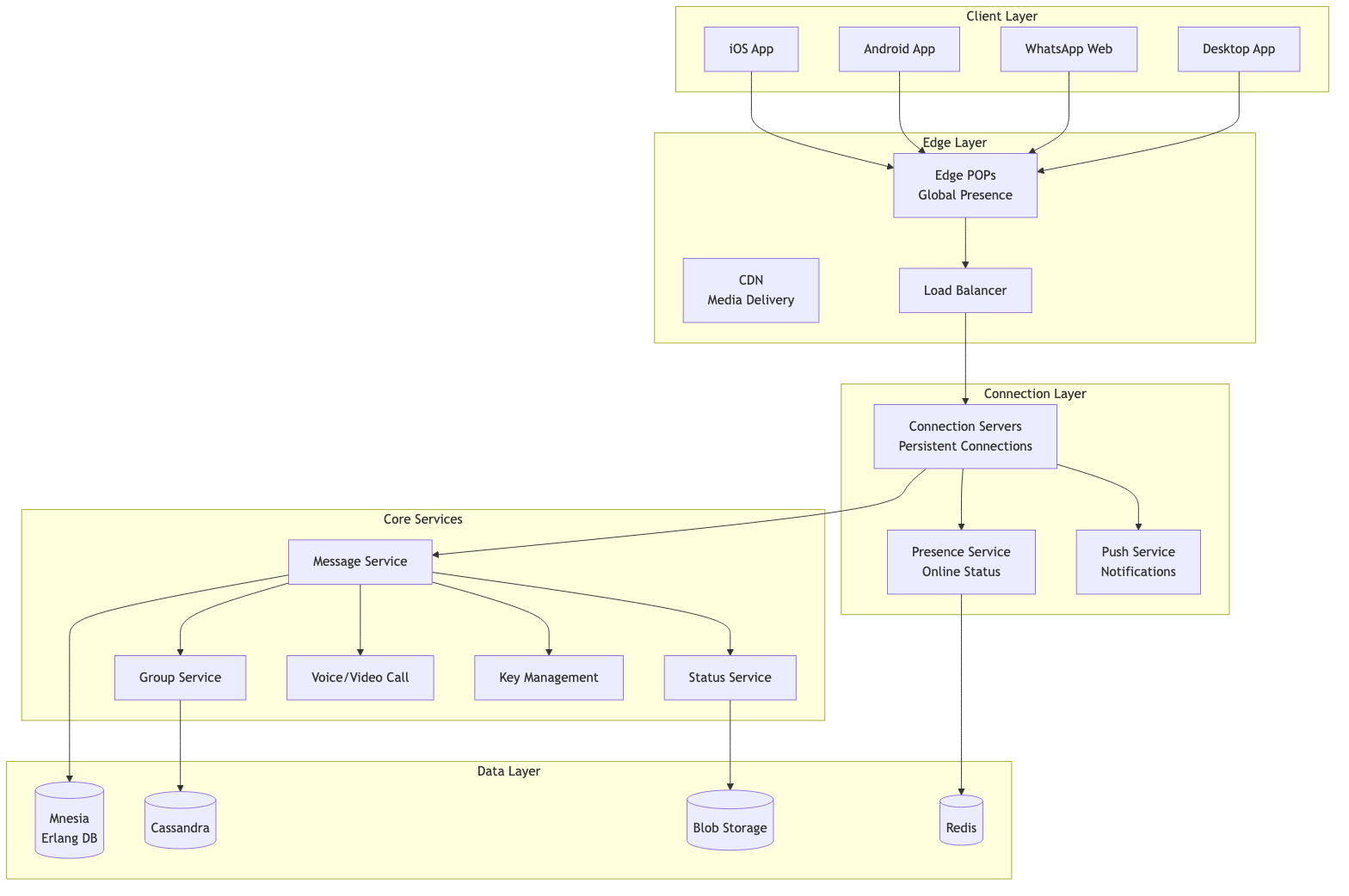
High-Level Architecture

Core Components

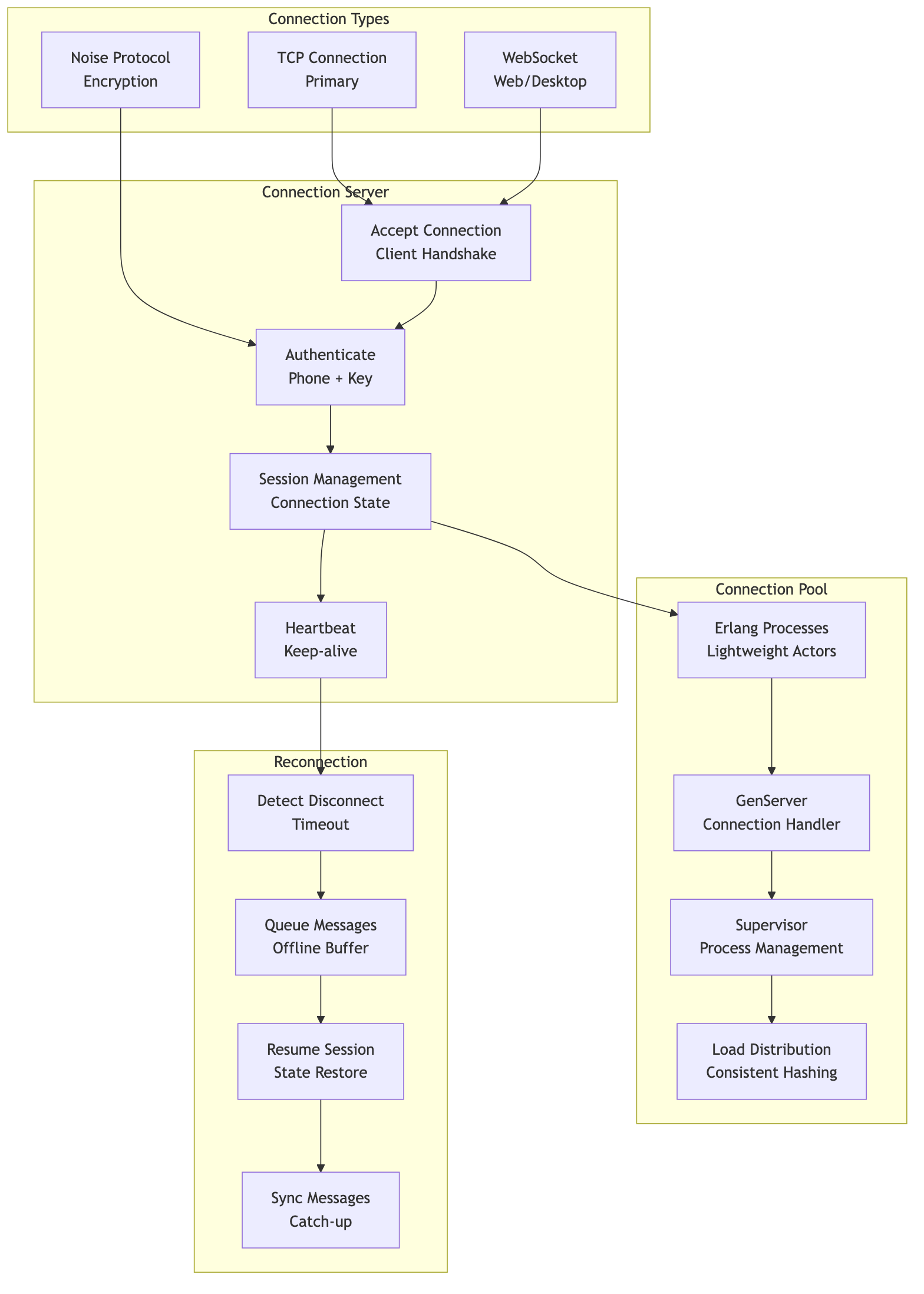
1. Connection Management

Connection Features:

  • 2M+ concurrent connections per server
  • Erlang/OTP for lightweight processes
  • Sub-second reconnection
  • Offline message queuing
  • Technologies: Erlang, FreeBSD, Noise Protocol

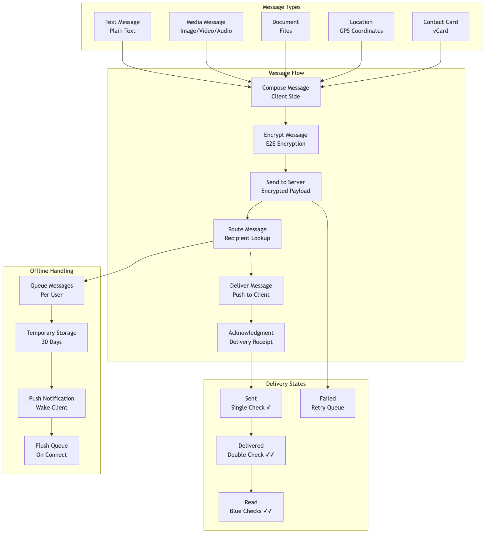
2. Message Delivery System

Message Delivery Features:

  • At-least-once delivery guarantee
  • 30-day offline message storage
  • Read receipts tracking
  • Multi-device sync
  • Retry with exponential backoff

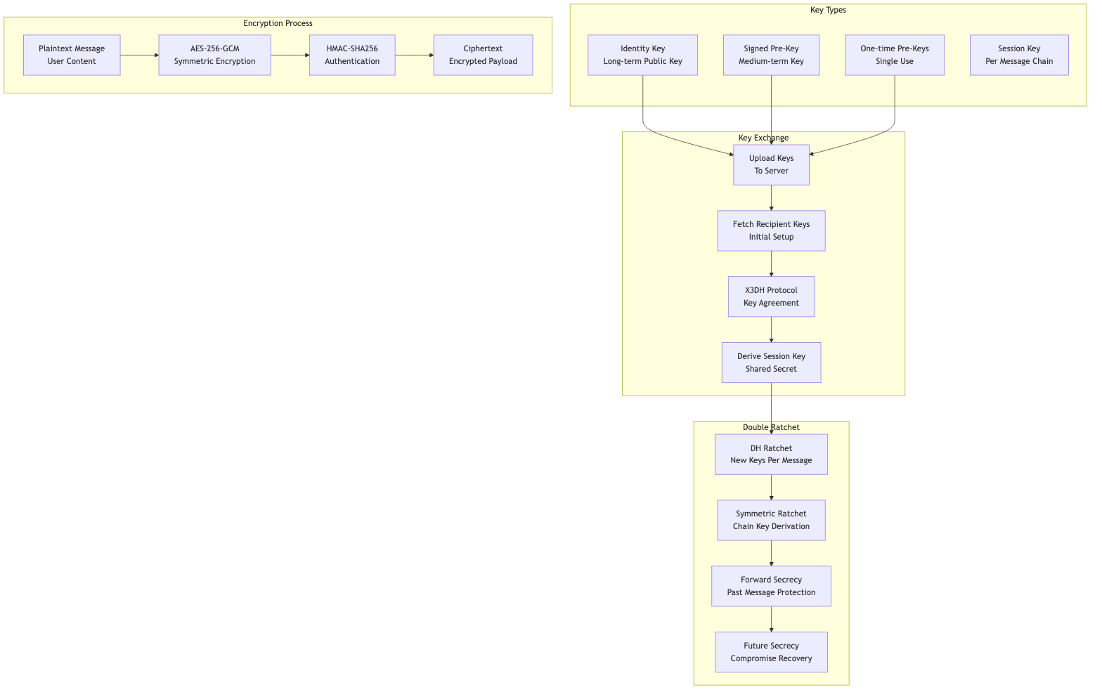
3. End-to-End Encryption (Signal Protocol)

Signal Protocol Features:

  • Forward secrecy (past messages protected)
  • Future secrecy (recovery from compromise)
  • Deniability (no proof of sender)
  • Asynchronous key exchange
  • Multi-device support

4. Group Messaging

Group Features:

  • Sender Key protocol for efficiency
  • Single encryption for all members
  • Key rotation on membership changes
  • Admin controls and permissions

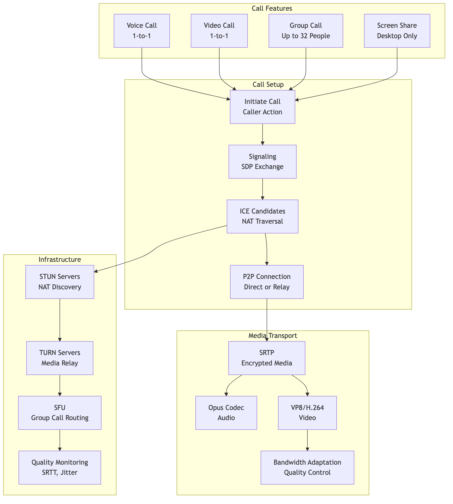
5. Voice & Video Calling

Calling Features:

  • Peer-to-peer with TURN fallback
  • End-to-end encrypted media
  • Adaptive bitrate streaming
  • Group calls up to 32 participants

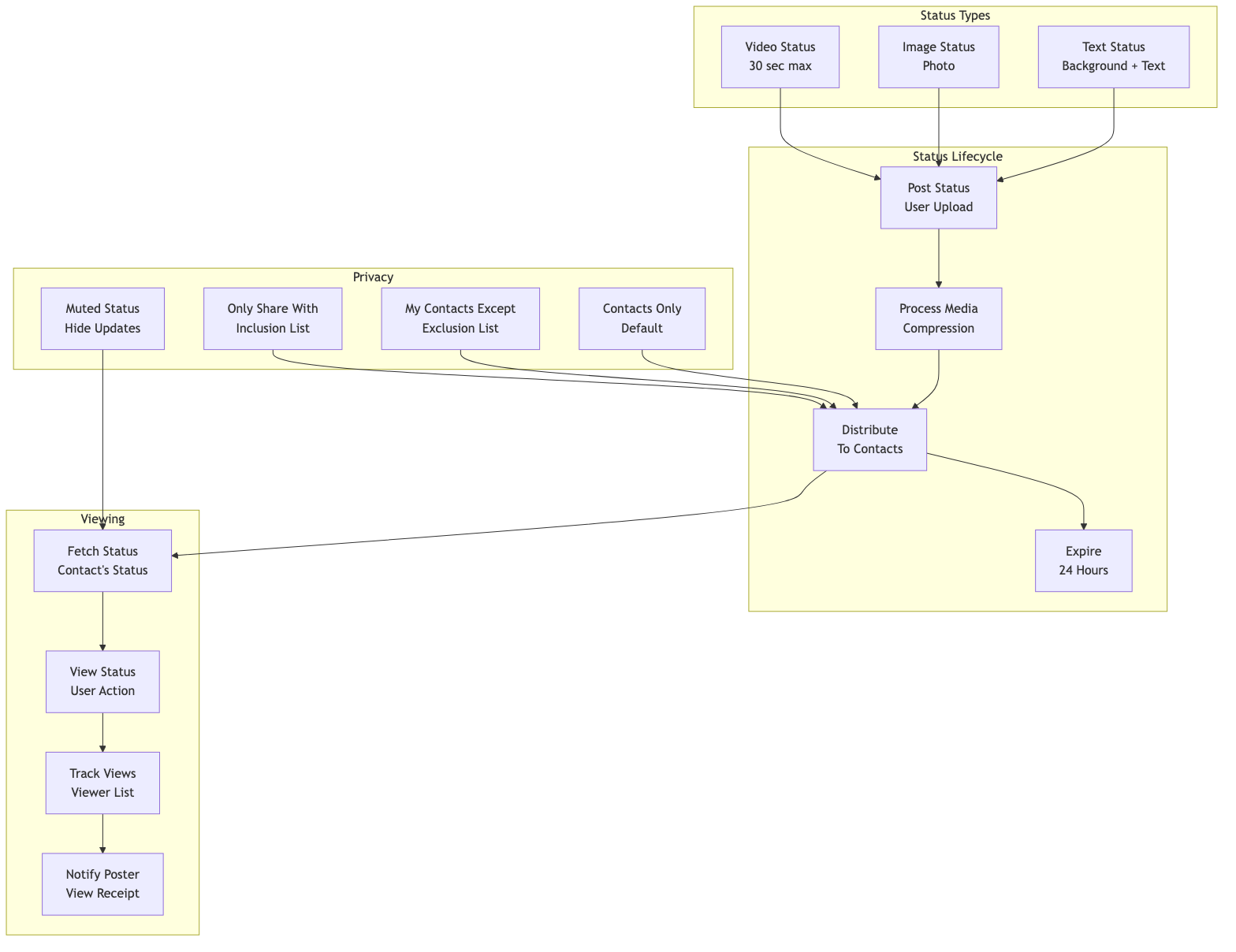
6. Status (Stories) System

Data Architecture

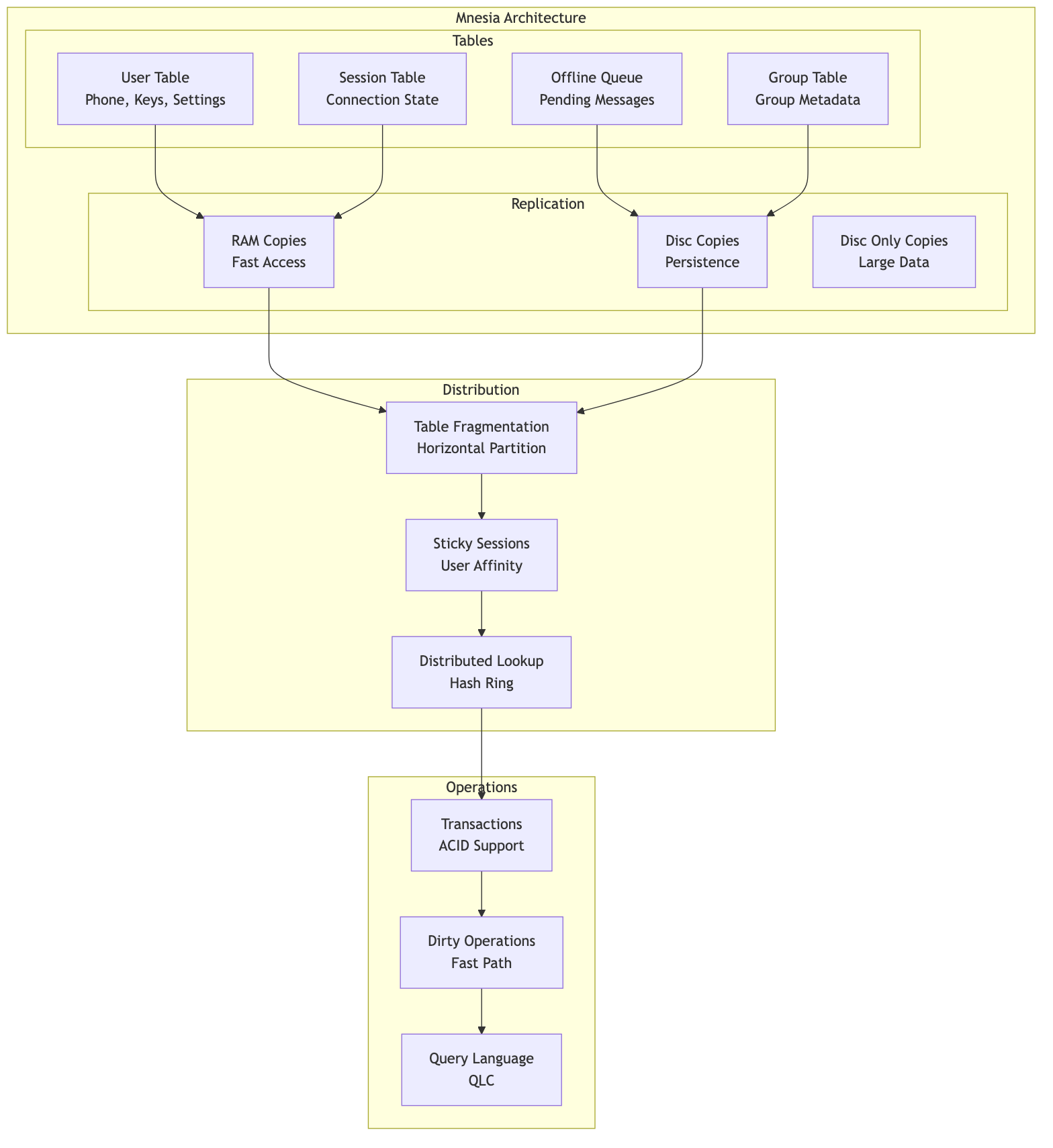
1. Mnesia (Erlang Database)

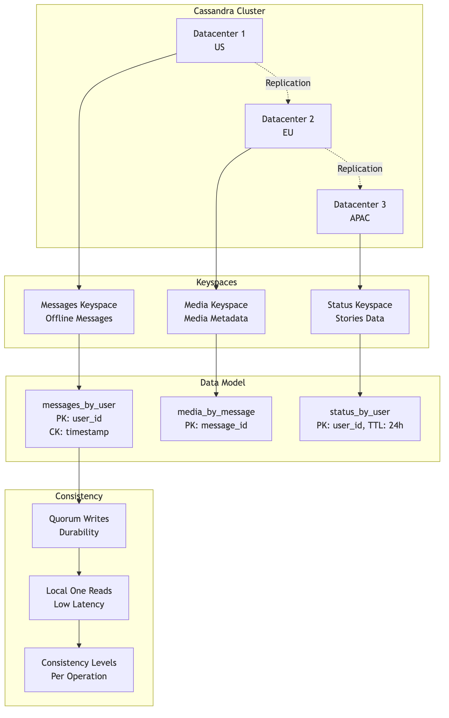
2. Cassandra (Message Storage)

3. Blob Storage (Media)

Scalability & Performance

1. Erlang/OTP Architecture

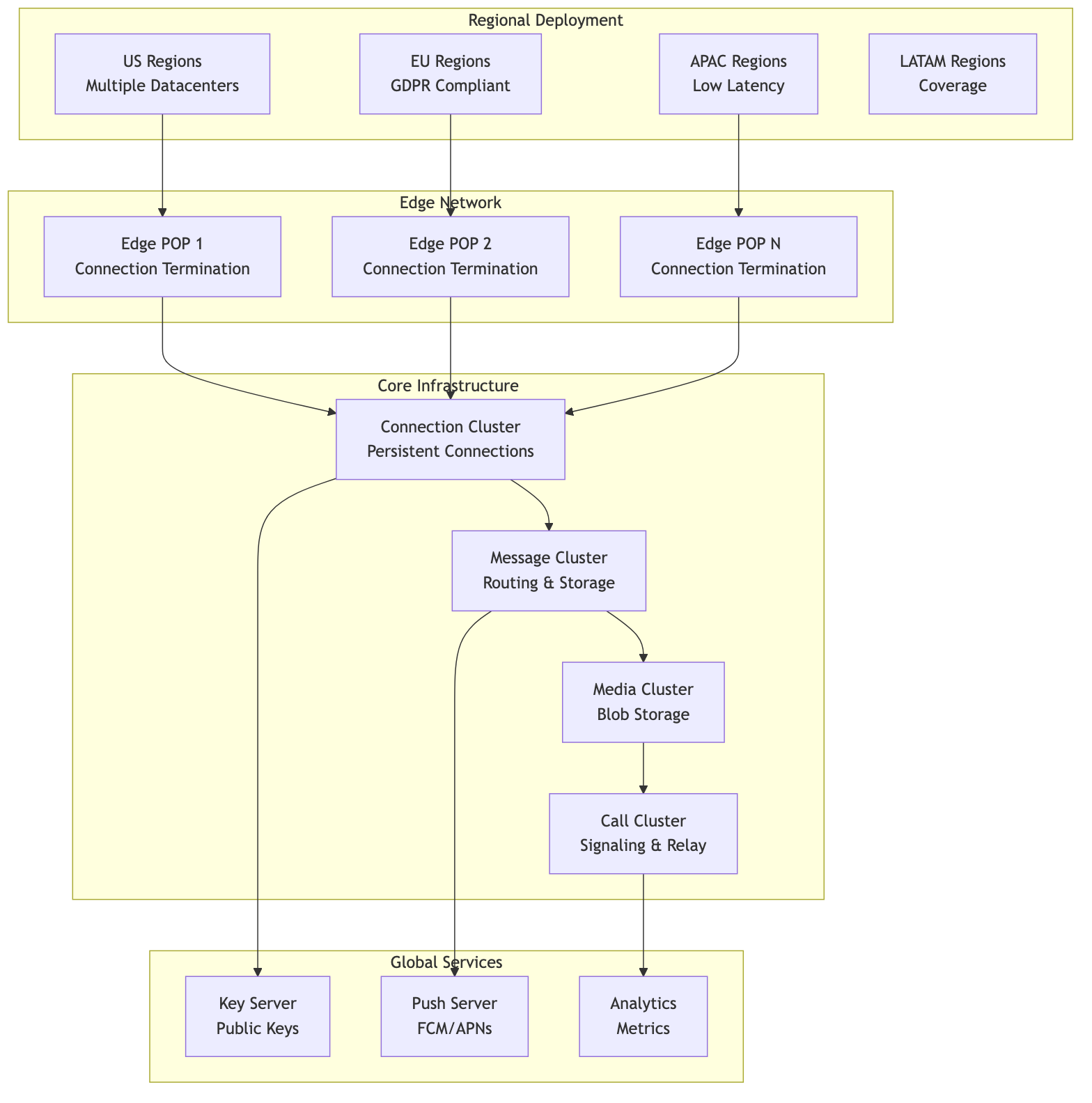
2. Global Infrastructure

3. Performance Optimization

Security & Privacy

1. Privacy Architecture

2. Security Measures

Monitoring & Operations

1. Monitoring Stack

Deployment and DevOps

1. Continuous Deployment Pipeline

  • Erlang hot code loading: Zero-downtime deployments
  • Regional rollout: Country-by-country deployment
  • Canary analysis: Automated metric comparison
  • Instant rollback: Hot code swap capability

2. Infrastructure Management

  • Configuration management: Centralized config distribution
  • Erlang releases: OTP release handling
  • Container orchestration: Custom clustering

3. Chaos Engineering

  • Erlang "let it crash": Built-in fault tolerance
  • Supervisor trees: Automatic process recovery
  • Network partition testing: Split-brain scenarios
  • Load testing: Peak traffic simulation

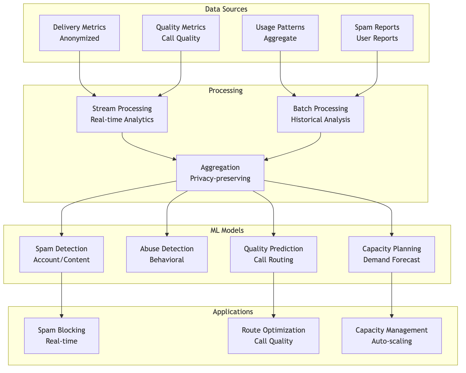
Analytics and Machine Learning

1. Data Pipeline

2. ML Use Cases (Privacy-Preserving)

  • Spam detection: Account and content spam without reading messages
  • Abuse prevention: Behavioral pattern detection
  • Quality optimization: Call routing and media server selection
  • Capacity planning: Regional demand forecasting
  • Note: All ML is done on metadata, never on message content

Cost Optimization

1. Infrastructure Cost Distribution

2. Cost Efficiency Strategies

Future Architecture Considerations

1. Emerging Technologies

Conclusion

WhatsApp's architecture demonstrates expertise in building secure, reliable messaging at unprecedented scale. The system successfully manages:

  • Massive Scale: 2B+ users, 100B+ messages daily
  • End-to-End Encryption: Signal Protocol for all messages
  • High Availability: 99.99% uptime globally
  • Low Latency: Sub-200ms message delivery
  • Efficiency: Small engineering team, minimal infrastructure

Key Architectural Principles:

  1. Erlang/OTP Foundation

    • Lightweight processes (millions per node)
    • Fault tolerance (let it crash)
    • Hot code loading (zero downtime)
    • Distributed by design
  2. Security First

    • End-to-end encryption by default
    • Minimal data retention
    • Forward and future secrecy
    • User privacy controls
  3. Simplicity

    • Single-purpose focus
    • Minimal features, maximum reliability
    • Small team, high impact
    • Avoid premature optimization
  4. Global Scale

    • Edge presence worldwide
    • Regional data handling
    • Offline-first design
    • Efficient protocols
  5. Data Minimization

    • No message storage after delivery
    • Minimal metadata
    • Short retention periods
    • Privacy by design

The platform continues to evolve with features like multi-device support, disappearing messages, and business messaging, while maintaining the core principles of security, privacy, and simplicity.

This architecture represents WhatsApp's known systems and best practices. Actual implementation details may vary.