LogoMasst Docs

Amazon

🛒 Amazon serves over 300 million active customers globally, processing billions of transactions annually. This document outlines the comprehensive architecture that enables Amazon to deliver exceptional e-commerce experiences at massive scale with 99.99% availability.

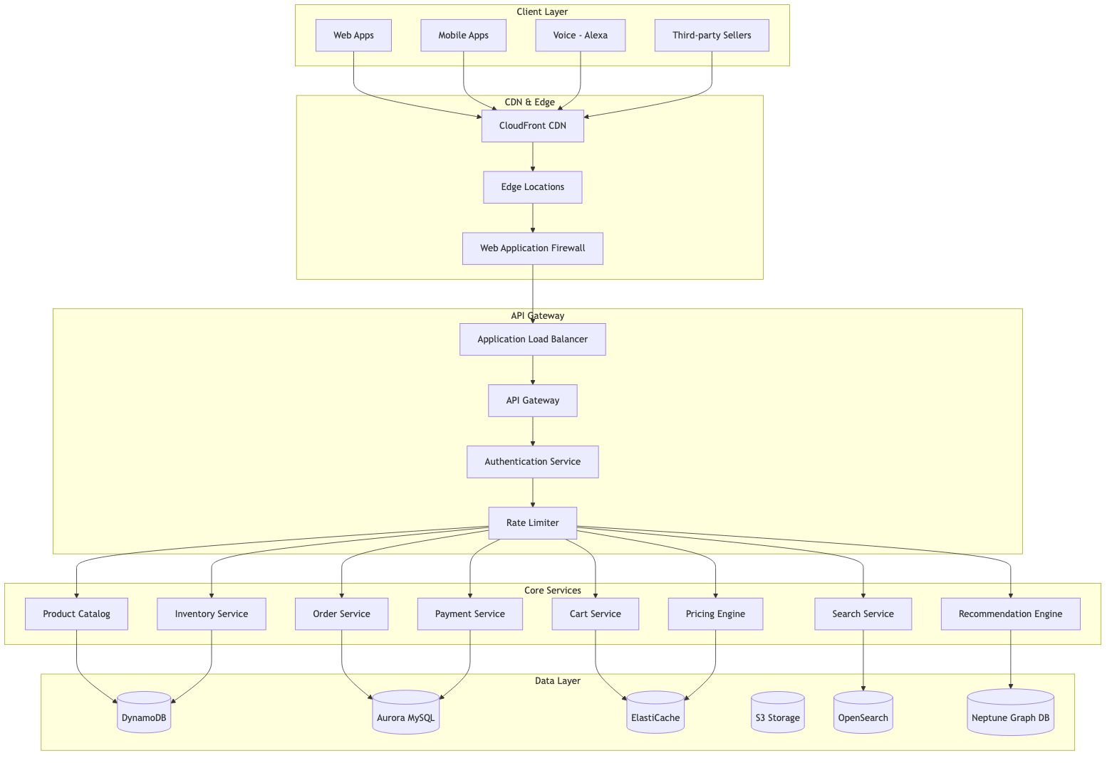
High-Level Architecture

Core Components

1. Product Catalog Service

Key Features:

  • 350+ million products across global marketplaces
  • Real-time inventory synchronization
  • Multi-marketplace product variants
  • Rich media support (360° images, videos)
  • Technologies: Java, DynamoDB, S3, OpenSearch

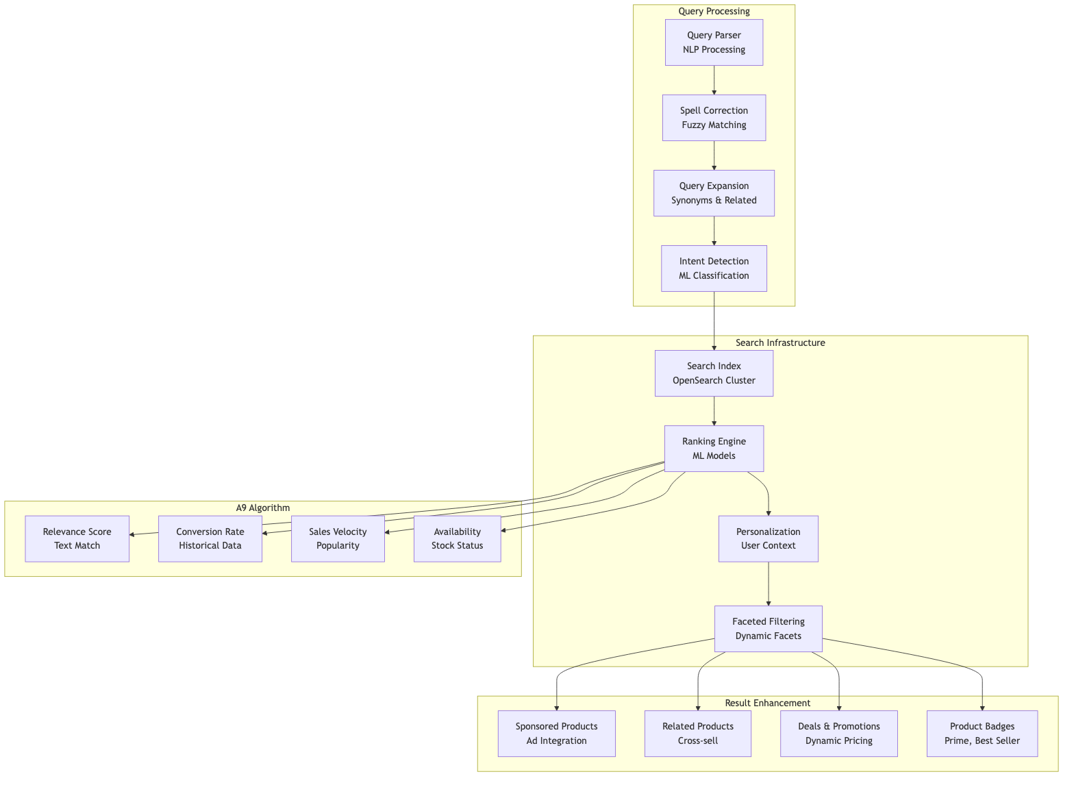
2. Search & Discovery Engine

A9 Search Algorithm:

  • Text relevance matching with NLP
  • Conversion rate optimization
  • Sales velocity and popularity scoring
  • Inventory availability weighting
  • Personalization based on user history

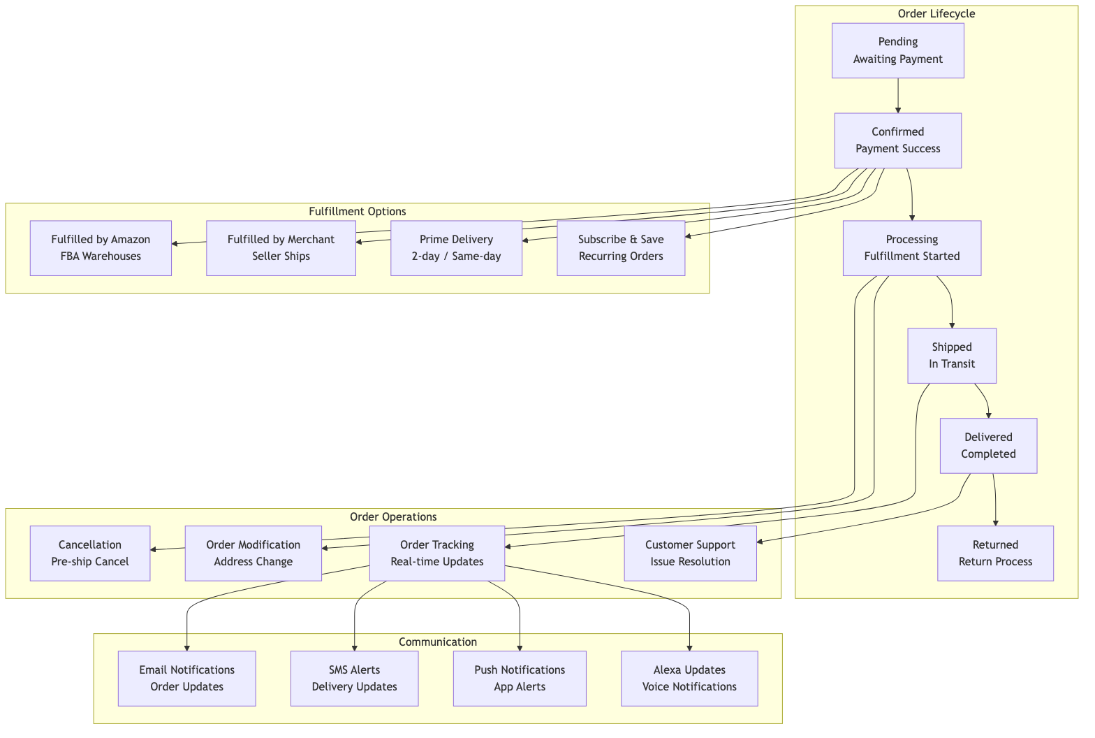
3. Shopping Cart & Checkout

Checkout Features:

  • One-click ordering with saved preferences
  • Real-time inventory verification
  • Dynamic shipping options (Prime, Same-day)
  • Multi-payment method support
  • Fraud prevention with ML models

4. Order Management System

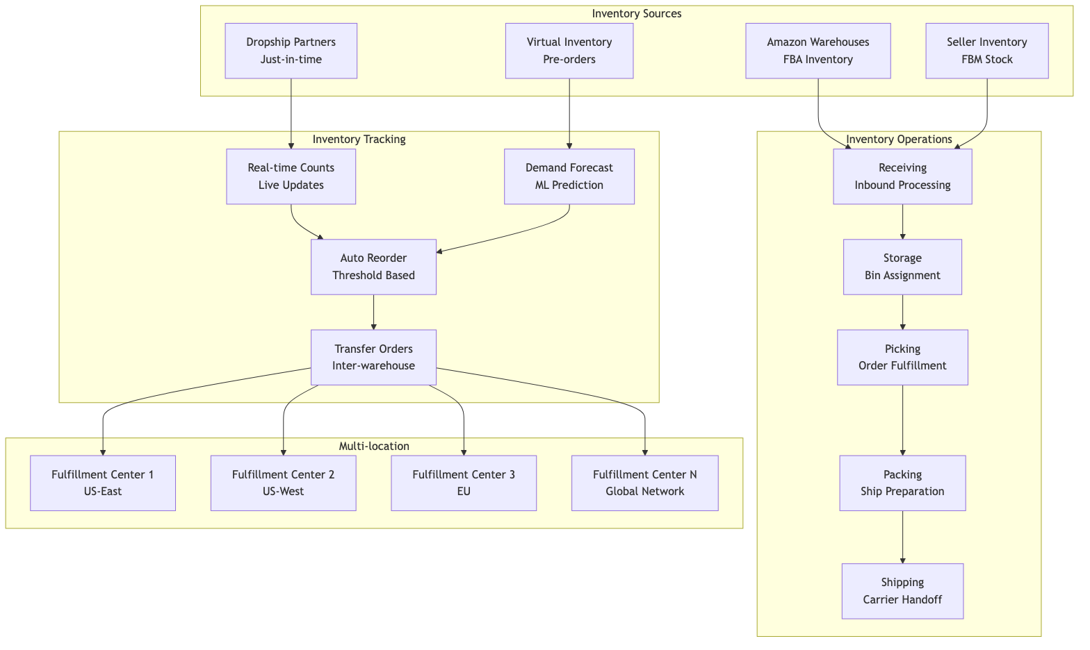
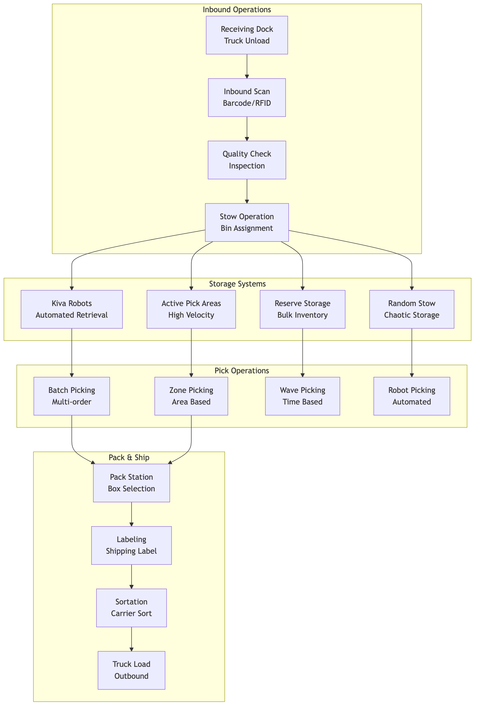
5. Inventory Management

Inventory Features:

  • 175+ fulfillment centers globally
  • Real-time inventory synchronization
  • Predictive demand forecasting
  • Multi-channel inventory allocation
  • Automated replenishment

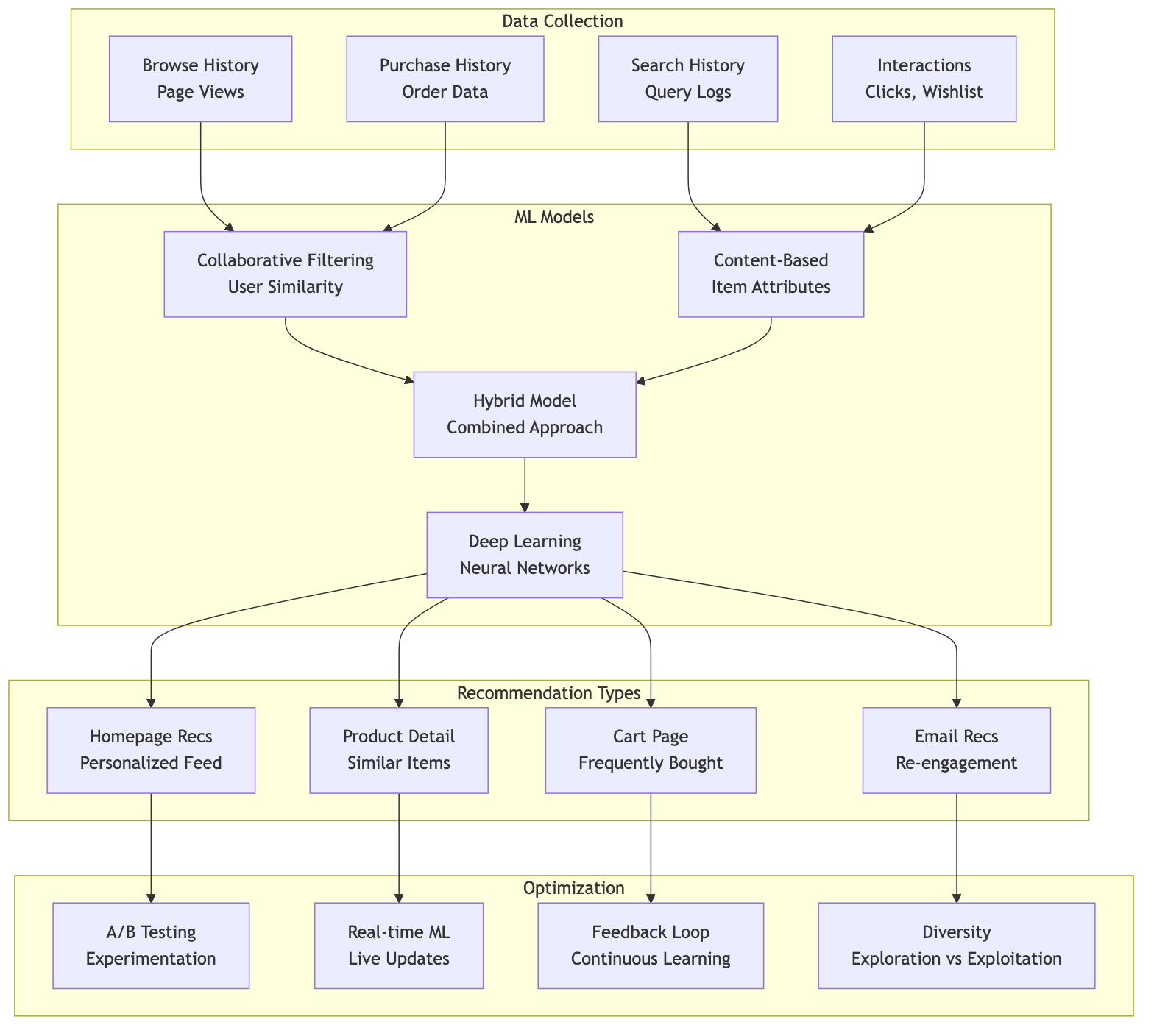
6. Recommendation Engine

Recommendation Algorithms:

  • Item-to-item collaborative filtering
  • User-based recommendations
  • "Customers who bought X also bought Y"
  • Personalized rankings based on behavior
  • Real-time model updates

Data Architecture

1. DynamoDB (Primary NoSQL)

2. Aurora MySQL (Relational)

3. ElastiCache Redis

4. OpenSearch (Search Infrastructure)

Fulfillment Architecture

1. Fulfillment Center Operations

2. Delivery Network

Scalability & Performance

1. Auto-Scaling Architecture

2. Caching Strategy

3. Prime Day Architecture

Security Architecture

1. Multi-Layer Security

2. PCI DSS Compliance

Monitoring & Observability

1. Monitoring Stack

2. Key Performance Indicators

Stream Processing Architecture

1. Real-time Data Pipeline

2. Apache Kafka / Kinesis

  • Real-time event streaming at billions of events per day
  • Order processing events and state changes
  • Inventory level updates across fulfillment centers
  • Clickstream data for personalization

3. Stream Processing Use Cases

  • Real-time inventory: Cross-FC stock synchronization
  • Fraud detection: Transaction pattern analysis
  • Dynamic pricing: Demand-based price adjustments
  • Personalization: Real-time recommendation updates

Event-Driven Architecture

1. Event Streaming Platform

2. Saga Pattern for Orders

Global Infrastructure

1. Multi-Region Deployment

2. Disaster Recovery

Deployment and DevOps

1. Continuous Integration/Continuous Deployment

  • Apollo: Amazon's internal deployment system
  • One-box deployment: Single instance testing
  • Regional rollout: Phased geographic deployment
  • Automated rollback: Metric-triggered reversal

2. Infrastructure as Code

  • AWS CloudFormation: Infrastructure provisioning
  • CDK (Cloud Development Kit): Programmatic infrastructure
  • Service Catalog: Standardized service templates

3. Chaos Engineering

  • GameDay exercises: Quarterly resilience testing
  • Fault injection: Controlled failure scenarios
  • Load testing: Traffic spike simulation
  • Recovery validation: RTO/RPO verification

Cost Optimization

1. Cost Management

Future Architecture Considerations

1. Emerging Technologies

Conclusion

Amazon's e-commerce architecture represents the pinnacle of large-scale distributed systems, demonstrating how to build and operate a platform serving hundreds of millions of customers worldwide. The system successfully manages:

  • Massive Scale: 350+ million products, billions of transactions
  • Global Reach: Operations in 20+ countries with localized experiences
  • High Availability: 99.99% uptime through multi-region architecture
  • Real-time Operations: Inventory, pricing, and personalization updates
  • Complex Fulfillment: 175+ fulfillment centers with sophisticated logistics

Key Architectural Principles:

  1. Service-Oriented Architecture

    • Microservices with clear boundaries
    • API-first design for extensibility
    • Event-driven communication
  2. Scalability by Design

    • Horizontal scaling at every layer
    • Caching strategies for performance
    • Auto-scaling for demand fluctuations
  3. Data-Driven Decisions

    • Real-time analytics and ML
    • A/B testing for optimization
    • Personalization at scale
  4. Operational Excellence

    • Comprehensive monitoring
    • Automated incident response
    • Continuous deployment
  5. Security & Compliance

    • Multi-layer security controls
    • PCI DSS compliance
    • Fraud prevention with ML

The architecture continues to evolve with emerging technologies like AI-powered search, drone delivery, and augmented reality shopping experiences, maintaining Amazon's position as the leader in e-commerce innovation.

This architecture represents Amazon's known systems and best practices. Actual implementation details may vary as the platform continues to evolve.